连续两年亏损股价暴跌8成。

近日,有媒体报道,“中国车贷第一股”点牛金融,已于近日被上海市公安局浦东分局立案。立案告知书显示,点牛金融投资人向上海市公安局浦东分局报案,点牛金融涉嫌非法吸收公众存款一案,经浦东分局审查,符合刑事立案条件,依据刑法决定立案。
8月12日,一名点牛金融的投资者对时间财经表示,“今年年初,我投了1万元,年收益18%左右,2020年2月到期,当时觉得是上市公司就投了,现在已经联系不上,肯定要不回来了。”
另有消息显示,上海点牛金融互联网金融信息服务有限公司(下称点牛金融)离奇失联,办公室大门上贴有《点牛金融办公室变更公告》,公告中并未明确搬往何处。在毫无征兆的情况下,一家上市企业就悄悄的搬家了?
根据上述变更公告显示,点牛金融称“一些借款人恶意逾期,造成出借人资金不能到账,导致部分出借人的兑付延期。”并且在之前点牛金融承诺的7月份的兑付再一次延期。
点牛金融危机爆发就早有预兆,今年5月份就曝出“兑付危机”。当日,点牛金融公告称,“个别借款渠道及借款客户存在侥幸心理,恶意预期,造成出借人资金不能及时到账。”
公开资料显示,点牛金融成立于2015年11月17日,2016年1月正式上线,注册资本3288.46万元。截至目前累计成交额达25.12亿元,借贷余额2.38亿元,当前出借人为2248人。2018年3月,点牛金融在美国纳斯达克交易所正式挂牌,自称“中国车贷第一股“。
知名财经评论员皮海洲对时间财经表示,从去年开始,P2P问题平台接连爆雷,对于投资者来说,也是敲响了警钟。投资者必须对平台要有充分的了解,学会对平台的优劣进行分别。树立起正确的投资理念,面对高息诱惑具有判别的能力。平均年化收益率一般在5-10%之间。如果高于这个区间值,投资者就要小心了。
时间财经通过官网公开的客服热线、官方QQ、微信等渠道联系渠道向点牛金融方面,截至发稿,客服热线无人接听,官方QQ、微信等联系渠道均无回复。
大面积逾期
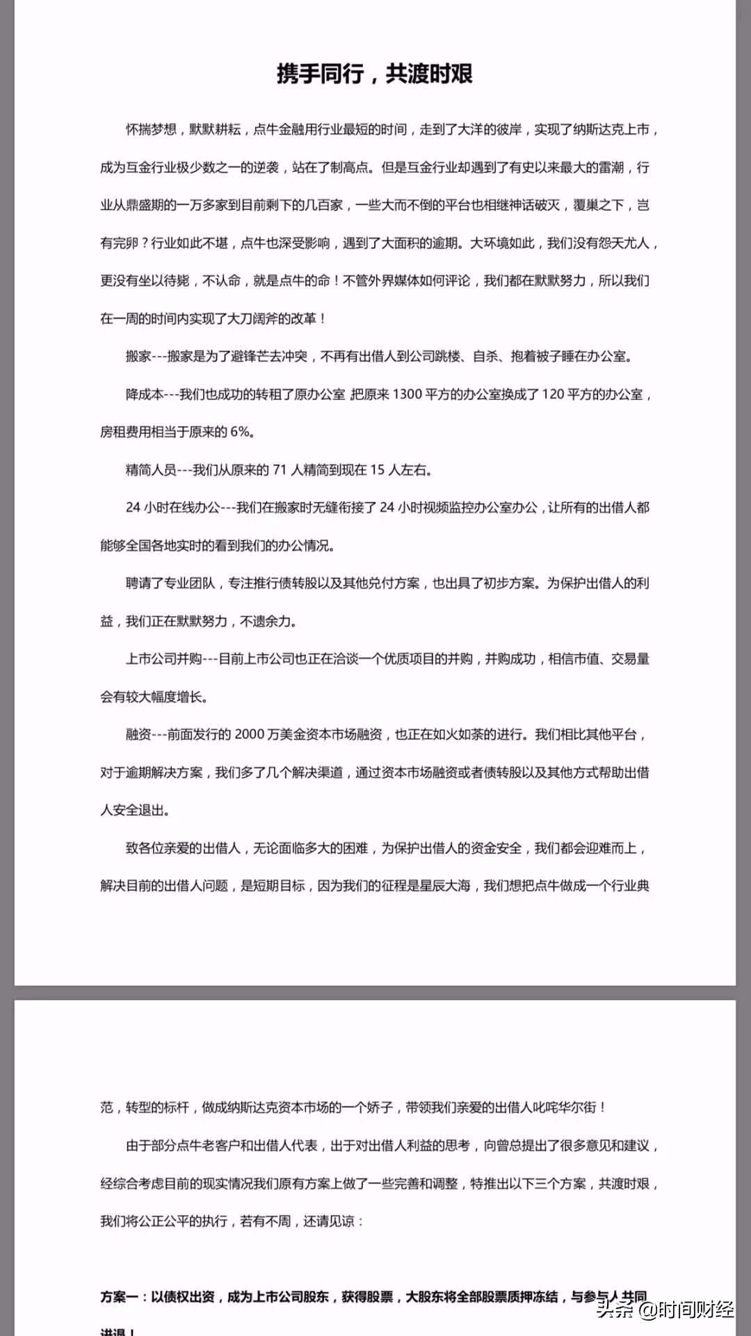
在点牛金融给到投资人的一份《携手同行,共渡时艰》的文件中表示,互金行业遇到了有史以来最大的雷潮,行业从鼎盛期的已晚多家到目前剩下的几百家,一些大而不倒的平台也相继神话破灭,覆巢之下,岂有完卵?行业如此不堪,点牛也深受影响,遇到了大面积的逾期。
在上述文件中对搬离办公地点也作出了回应,但仍未披露全新的办公地点。“搬家是为了避锋芒去冲突,不再有出借人到公司跳楼、自杀、抱着被子睡在办公室。在搬家后无缝对接了24小时视频监控办公室办公,让所有的出借人都能够全国各地实时的看到我们的办公情况。”
点牛金融还提到,“我们将原来1300平方的办公室换成120平方办公室,点牛金融称现在房租费用相当于原来的6%;从原有的71人精简到现在15人。”

在平台已经深陷逾期的情况下,点牛金融官网对其逾期数据仍披露不明。根据点牛金融官网披露的实时运营数据显示,截止2019年8月10日,点牛金融借贷余额2.38亿元,逾期金额为0,代偿金额为0,90天到181天以上项目逾期率均是0。
此前点牛金融曾表示,公司已着手调用2000万美元资金先行兑付,最早6月10日到达国内账户,预计最晚于6月30日前进行兑付。
显然,点牛金融并并没有兑现承诺。对此,点牛金融方面表示,点牛金融已公开声明出现逾期,只是后台还没有更新逾期数据。
最令投资人不能接受的是,点牛金融在宣布逾期前大搞理财活动,加息4.8%,点牛金融“6·18狂欢节”仍在继续,用户可根据出借金额换取相应礼品,根据出借金额不同可获得50元现金红包、苹果电脑、手机等奖品。此外,在刚刚过去的“点牛狂欢”理财节,多个标的加息4.8%。
尽管使用各种促销手段,但点牛金融用户增长幅度有限。运营报告显示,点牛金融2018年全年增加出借人8836个,同比增加19.6%,累计投资人为5.4万人。此外,截至2018年12月31日,平台累计交易总额为20.54亿元,以此计算,点牛金融人均累计交易金额仅为3.8万元。

连续两年亏损
实际上,自点牛金融准备上市以来,质疑的声音就从未间断。上市之初,质疑其涉嫌虚假宣传、3轮融资涉嫌造假,此后质疑其自融自担保、发布虚假标的。点牛金融一直被诟病的一大原因是信息披露前后不一,涉嫌披露虚假信息。
时间财经注意到,点牛金融曾在官网披露,公司自2015年11月创立以来先后获得3轮融资。2016年1月,上线之初获得2000万元天使投资;2016年5月,完成B轮融资,辉时股权投资基金(上海)有限公司(下称“辉时基金”)和陕西西凤投资有限公司(下称“西凤投资”)两大国企联合投资;2016年12月,点牛金融再次获得2亿元C轮融资。
点牛金融招股书显示,其股东中第三方投资机构只有钱来钱往(上海)股权投资基金管理有限公司(下称“钱来钱往基金”)和辉时基金两家,持股比例分别为18.75%和6.77%。
在点牛提交招股书前大概半个月时,西凤投资突然将其持有的点牛金融4.0625%的股权以300万元转让给刘晓辉。然而,点牛金融工商登记股东列表中却从未出现西凤投资。
有部分业内人士质疑西凤投资300万元的股权转让费可能是行业内流行的国资背景挂靠费。
除了融资信息被质疑造假,点牛金融标的信息也遭外界质疑虚假。点牛金融2019年4月发的最新标的,点车贷-点牛慧投-7101,抵押的车辆照片资料上显示的时间却是2016年10月。此外,点牛金融明确披露“车辆通过车库抵押”,但多张抵押图片显示车辆在街边、小道上,并不在车库。
点牛金融方面曾表示,点车贷-点牛慧投-7101,抵押的车辆照片资料上时间错误是操作人员失误造成的。其实,这个标的是续过几次期的,于是操作的时候,内部员工就把之前的老照片放上去了。经发现后,马上更换了新的照片。
2018年3月20日,点牛金融在美国纳斯达克上市,上市为平台增加了一个大光环,也仅仅是个光环而已。因为平台一直是亏损状态,根据平台2017年和2018年年报来看平台是一直亏损的,而且一年比一年亏损的多。
其5月披露的财报数据显示,2018年点牛金融营收788.9万美元,同比增长13.5%,净利润-353.7万美元,与2017年度的净亏损99.68万美元相比,亏损还扩大了约254.85%。
点牛金融财报显示,净亏损扩大的原因包括:因为实施公司营销策略,即促进品牌认知度和吸引更多放款人,增加了36.4万美元的促销费;为吸引放款人投资其平台,向放款人提供的激励措施相关的促销激励费增加69.4万美元等。
财报内容还显示,点牛金融在2018年4个季度的人均获客成本分别为114.78美元、244.74美元、1045.73美元和397.83美元,年均成本在450美元以上,远高于其它企业*款贷**类网贷平台。
在平台深陷逾期、公司业绩亏损的情况下,今年以来点牛金融股价一路暴跌。从5月13日自曝逾期后更是屡创新低,截至美东时间8月12日收盘,点牛金融每股股价为0.63美元,与上市价4美元/股相比已跌去8成之多。
一位汽车金融行业人士对时间财经表示,点牛金融类似的第三方车贷平台由盈变亏,净损失连年攀升与车市下行,众多的车企入局金融业务竞争力更为激烈,车贷平台获取资金和获客成本将会更高。(北京时间财经 李洪力)