初中升高中综合素质考什么 (初中报考高中综合素质怎样写)

考试与评价

1

学业评价

1、书面考试

1

考试时间

2

考试科目及分值

3

成绩呈现方式

初三年级考试科目成绩以A、B、C、D、E五个等级形式呈现。

提*考前**试科目由初二生物考试成绩(折合成50分)、初二地理考试成绩(折合成50分)和初中体育最终成绩(60分)组成,折合后的提*考前**试科目总成绩(160分)最终以等级方式呈现。

4

等级划分

按照各个科目达到合格标准的分数划出E等(即不合格等第),然后根据高中教育资源的状况结合录取批次的要求将合格等级以上的成绩划分为A、B、C、D四个等级。

5

特殊情况

听障学生的英语听力科目:听力残疾鉴定为四级及以上的听障学生的可在初中学业水平考试前申请*考免**。如要求参加英语听力考试,可向学校申请备案,在考试中使用助听设备。

聋哑学生的语文口语交际考查和英语口语考查参照听力科目*考免**方案执行。

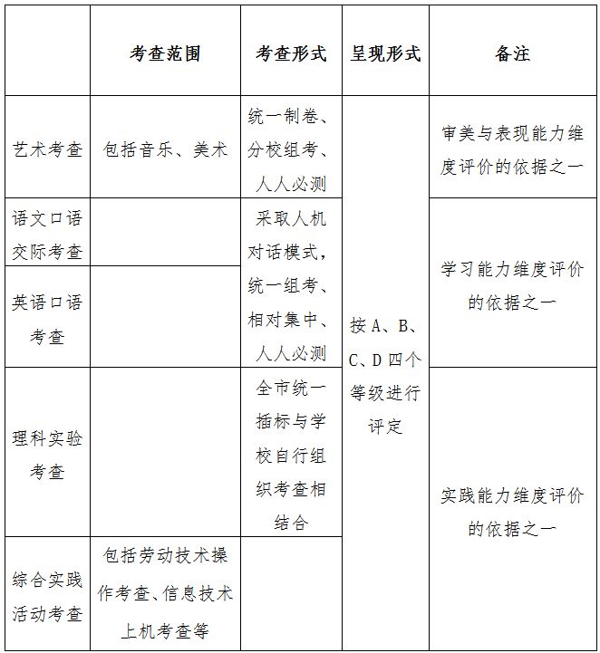
2、学科考查

将国家《义务教育课程设置实验方案》所设定的科目全部列入初中学业水平考试的范围。各项学科考查成绩作为学生综合素质评价的重要依据。

体育平时成绩、出勤情况和《国家学生体质健康标准》达标情况作为学生综合素质评价项目中运动与健康状况维度评价的依据之一。

2

综合素质评价

1、评价内容与标准

分项评价结果

综合素质等级评价标准

2、评价方法与过程

综合素质评价以学生在校三年的日常表现为依据,以学生的过程性材料和特长表现纪录为基础,利用长沙市综合素质评价云平台等信息技术手段,采取全市统一组织插标与学校具体组织实施评价相结合的方式进行。学校评价以班级为单位,通过学生自评、学生互评和教师评价相结合的办法,并根据市综合素质评价插标比例,确定学生综合素质各维度最终评价结果。

学生自评:学生根据综合素质各个维度评价标准的要求,收集整理初中三年相关的实证材料,提交成长自传,经班级评价小组集体审核后,导入学生综合素质评价系统内,形成自己的关键性表现电子档案。

学生互评:学生根据综合素质评价各个维度评价要素及学生关键性表现电子档案,对本班同学分维度进行等级评定。

全市插标:市评价工作指导小组,根据学生的关键性表现电子档案,结合学生互评与教师审核结果,对各校初中毕业生的综合素质各维度进行抽样插标,确定各校初中毕业生综合素质各维度的等级比例。

教师评价:班级评价小组根据学生关键性表现电子档案,结合学生的互评结果,学生在校三年的日常表现,经过集体讨论,对学生综合素质发展状况给出综合性评语,并按照抽样插标确定的等级比例,对学生各个维度进行等级评定。

3、评价结果呈现与使用

1

评价结果的呈现

学生互评结果以A、B、C、D四个等级呈现。学生各维度最终互评结果依据全班同学所评等级的比例来确定。

教师评价结果以A、B、C、D四个评价等级和综合性评语的方式呈现。采取“先合议、后评价”的办法,按照少数服从多数的原则确定评价等级,对意见分歧较大的学生需交由学校综合素质评价委员会审核最终确定。学校初中毕业生综合素质各维度的最终等级比例不得超过全市抽样插标的比例。。

2

评价结果的使用

学生的综合素质评价结果按五个维度分项以等级形式表达,作为学生初中毕业和高中招生录取的重要依据。

毕业

1.毕业标准

取得我市正式学籍的应届初中毕业生,除教育行政部门审定的直升生外,参加统一学业水平考试,达到以下标准准予毕业,颁发教育行政部门统一印制的初中毕业证书:

①学业评价书面考试各项成绩达到D等及D等以上;

②综合素质评价结果各维度达到C等及C等以上。

2.补考

初中毕业生书面考试成绩不合格者可由毕业学校组织一次补考,补考成绩不能作为高中录取的依据。综合素质评价结果未达到C等的学生,学校可安排补测或充实其实证材料。补考达到上述毕业标准者,可颁发初中毕业证书。

升学

高中招生录取

录取依据

高中学校录取新生的主要依据是:考生的学业评价等第、综合素质评价等第以及享受政策性优惠的情况。

招生政策

普通高中学校除划线招生外,还实行指标生、直升生、特长生和推荐生等多样化招生政策,进一步扩大学校自主权,促进普通高中多样化、特色化发展。

(1)指标生:省级示范性普通高中不低于40%的招生计划作为指标生计划,按比例平均分配到招生区域的公办初中。

(2)直升生

对口直升生,省级示范性普通高中招生计划中划出一定的指标,作为该校招收对口直升生的指标。对口帮扶类学校的指标数为微机派位到受援学校且连续在该校就读三年应届初中毕业生人数的8%—10%;委托管理类学校的指标数为在被托管学校连续就读三年应届初中毕业生人数的3%—5%。委托管理满6年的学校逐步减少对口直升生指标,第7年下降到4%,第8年下降到3%。

本校直升生,普通完全中学高中招生计划中划出一定的指标,作为招收本校初中直升生的指标。直升本校高中的指标数控制在连续就读三年应届初中毕业生人数的5%以内。

(3) 特长生:在教育行政部门认定的资格范围内,对具有特殊才能的学生,根据教育行政部门下达的特长生招生计划(原则上不超过本校招生计划的5%),在政策规定的范围按标准录取。

(4)推荐生:高中学校招生录取时,对综合素质特别优秀,但因家庭变故、疾患、意外事故等客观原因,造成学业考试失误的学生,可依据学生所在初中学校两名资深教师提交的推荐信以及核实的情况,在教育行政部门核定的范围内由招生学校破格录取。

工作院校(含五年制高职高专、高职高专中职部、城区中职学校、技工院校)根据专业发展和就业岗位需求,对考生专业素质有特殊要求的,经市教育局批准后予以公告,可在招生录取前进行相关面试、体检或术科测试等,进入学生档案,不得另行组织文化考试。面试、体检或术科测试等成绩和初中学业水平考试成绩、综合素质评价一起纳入工作院校的招生录取依据。

总编辑丨亦小秋

编 辑丨王小茜 留 沙