海洋量子号游轮冲绳旅游攻略 (海洋量子号游轮游记)

重要的事情说三遍

量子号邮轮只卖3199!!!量子号邮轮只卖3199!!!量子号邮轮只卖3199!!!

11月30日出发,上海-釜山-长崎-上海,4晚5天双人阳台房,一价全包

担心签证?

日韩的邮轮都是免签的,有护照即可出行~

不懂量子号?

目前国内最好、最大、最新的邮轮,绝对木有之一

秒杀公主、秒杀水手、秒杀赛琳娜

至于大西洋、维多利亚、天海、海娜号,这些是什么鬼?

一价全包啥意思?

吃(邮轮上的餐饮)、喝(饮料)、玩(邮轮上的免费活动)、乐(邮轮上的各类演出)全包。

4晚双人阳台房住宿、邮轮税费、釜山长崎两地落地的跟团行程、日本韩国签证费用,统统全包

理论上,你无须再多带一分钱。

-------------------

关于早餐在哪吃?

-------------------

1、日光浴场酒馆 14层 小而全的餐厅,自助式餐厅,重要的是很安静,还可以看到船头的景致,特别适合喜欢安静的朋友去用餐,餐厅小而全,关键是人少,很安静,避免前往人员较多的自助餐厅,这就是船方极力推崇的分散用餐,我认为邮轮用餐体验,不仅仅是比较餐厅有多大,品种有多丰富,餐厅是否舒适,安静才是舒适用餐的重要指标,可惜大多数客人忽略了,避开人流,寻找安静之所,不是为了填饱肚子,而是为了享受美好的早晨~``

海洋量子号游轮游记,游轮上海出发五日游海洋量子号

海洋量子号游轮游记,游轮上海出发五日游海洋量子号

2、帆船自助餐厅 14层 品种较多,也是最方便早餐去处 小问题是人员较多,相对比较嘈杂

3、美国爱肯烧烤(唯一全天开放的主餐厅)点单式,都是配好的套餐 上海早餐 ,广东早餐 ,台湾早餐, 西式早餐 ,个人很喜欢,兼具服务与环境的早餐厅,极力推荐。

海洋量子号游轮游记,游轮上海出发五日游海洋量子号

海洋量子号游轮游记,游轮上海出发五日游海洋量子号

4.无敌海景270度观光餐厅,早餐品种并不多,来这里用餐的主要是看中这里的景致,这里更适合作为下午茶的好去处,享受270度的无敌海景,以往的邮轮主要是主餐厅和自助餐厅,量子号提倡的分散用餐系统,目的就是为了让客人享受更好的用餐环境~

-------------------

关于主餐厅如何选择?

-------------------

海洋量子号的都市用餐理念是一种创新,乘客上船前被分配到两个批次用餐:17:30和20:00两批,用餐的桌号没有指定,乘客可以任意选择一家主餐厅用餐(美国爱肯,奇客,丝绸之路,格兰迪)

1、四家主餐厅装修风格,菜单都各具特色,每一晚选择不同的餐厅用餐

2、奇客以国际风味为主,装修现代简约

3、丝绸之路以亚洲风味为主

4、格兰迪以欧式风味为主,个人认为是四家主餐厅中口味最佳,服务最佳的餐厅

5、美国爱肯以美式烧烤为主,汉堡是必尝的菜式

美国爱肯烧烤提供纯正的美式餐,没加餐厅都有主打菜,这家餐厅主打汉堡,香脆的培根,芝士片配上酸黄瓜,牛肉富有弹性,一口咬下去,肉汁溢出,不是所有的汉堡都配叫汉堡的,美食犹如品酒,只有品茗,才知其味,量子号胜出了~~

海洋量子号游轮游记,游轮上海出发五日游海洋量子号

海洋量子号游轮游记,游轮上海出发五日游海洋量子号

海洋量子号游轮游记,游轮上海出发五日游海洋量子号

海洋量子号游轮游记,游轮上海出发五日游海洋量子号

海洋量子号游轮游记,游轮上海出发五日游海洋量子号

6、帆船自助餐厅

14层,免费,餐厅布置现代,落地玻璃窗可以看到窗外的美景,而且层高很高,给人明快的感觉,一改压抑的自助餐用餐环境,餐台按照食物内容分类,亚洲美食,美式风情,还有寿司提供,餐桌适合情侣,好友,甚至大家庭都可以~

海洋量子号游轮游记,游轮上海出发五日游海洋量子号

海洋量子号游轮游记,游轮上海出发五日游海洋量子号

海洋量子号游轮游记,游轮上海出发五日游海洋量子号

-------------------

关于船上的高科技?

-------------------

如果有人说量子号不好玩,我只能说,玩法不对,量子号是一艘高科技之船,需要摈弃传统的观念和玩法,用科学的方法去体验海洋量子号

如何使用机器人调酒师

1、刷房卡

海洋量子号游轮游记,游轮上海出发五日游海洋量子号

2、输入年龄(21周岁以下不能喝酒哦)

海洋量子号游轮游记,游轮上海出发五日游海洋量子号

3、选择饮品下单,每种饮品的成份会很清楚的显示

海洋量子号游轮游记,游轮上海出发五日游海洋量子号

4、机器人开始工作,电子屏幕会显示进程

海洋量子号游轮游记,游轮上海出发五日游海洋量子号

海洋量子号游轮游记,游轮上海出发五日游海洋量子号

海洋量子号游轮游记,游轮上海出发五日游海洋量子号

5、结束后 需要刷房卡才能领取

海洋量子号游轮游记,游轮上海出发五日游海洋量子号

--------------------------------------

船体细节

所谓科技之船体现在细节,进出洗手间不需要推门,只需要按钮~洗手间自动出洗手液,定量提供,节约环保~皇家智能Royal-iq即使没有*载下**,也可以到船上的自助机器预订,注册登录就可以预订餐厅,表演秀~咖啡馆附近有一台神秘机器,购买了船上的酒水套餐后会得到一个纪念杯,在这台机器上可以灌各种口味的可乐,你喝过樱桃味可乐,柠檬味可乐,香草樱桃味可乐吗?这台机器都有哦~购买咖啡,房卡感应付费~房卡感应看照片~WOW

海上碰碰车

6~8月的航程免费,一共18辆,皇家把很多陆地娱乐设施搬到邮轮上,比如模拟跳伞,攀岩墙,某种程度上来说,确实是革命者,在美食与服务为王道的邮轮业,开创了娱乐为王的发展之路,这也许就是其在中国成功的原因之一吧~~~

海上多功能馆

碰碰车,溜冰,排球,篮球,乒乓球,注意:溜冰和碰碰车会轮流举办,不是每天都有,基本排队30分钟就可以玩到,从来没有在邮轮的一个地方见到过这么多青少年,父母带孩子过来,孩子应该会很开心吧,运动完了去热狗屋吃个热狗,四种口味任意挑选,运动,快乐是海上运动多功能馆的意义所在,不禁感叹,年轻真好~

-------------------

关于船上必看的表演秀?

-------------------

海洋量子号提供丰富多彩的表演秀,拉斯维加斯歌舞秀,魔术秀,3D电影观看,澳大利亚华裔歌唱家专场等,当然,最不容错过的就是皇家加勒比原创大秀——星海传奇

星海传奇

在 270度酒廊表演,唯一需要提前预定的表演秀,整场演出很立体,演员从各个角落出现,偶尔坐在你身边,观景窗变成巨大的投影幕布,6块世界最高清屏幕在机 械手臂的舞动下变换造型,全场环绕音响,身临其境的感觉,声光电人的完美结合,摒弃常规的唱歌,舞蹈,这类的秀是我的大爱,高科技虽然很重要,但是如何把这些高科技融合起来,成为一道视觉盛宴,需要的是脑洞大开~

海洋量子号游轮游记,游轮上海出发五日游海洋量子号

海洋量子号游轮游记,游轮上海出发五日游海洋量子号

海洋量子号游轮游记,游轮上海出发五日游海洋量子号

-------------------

关于日本下船流程

-------------------

因为海洋量子号太大,无法停靠福冈码头,所以都是停靠在货运码头,这就意味着入境手续需要在船上办理,准备护照复印件,海关申报单(船方提供,自行填写)和房卡,手续在5层的机器人酒吧进行。

海洋量子号游轮游记,游轮上海出发五日游海洋量子号

1.临时登录许可证黏贴在护照复印件后面

海洋量子号游轮游记,游轮上海出发五日游海洋量子号

海洋量子号游轮游记,游轮上海出发五日游海洋量子号

2.刷房卡

海洋量子号游轮游记,游轮上海出发五日游海洋量子号

3.按双手食指指纹识别

海洋量子号游轮游记,游轮上海出发五日游海洋量子号

4.盖入境章

海洋量子号游轮游记,游轮上海出发五日游海洋量子号

5.在领队的带领下离船游览

入境手续会在靠港后半小时进行,持续1.5小时,这也基本上量子号的下船时间,对于4200人级别的船来说,已经超快了~

-------------------

关于船上购物?

-------------------

购物体验会很不错,大牌云集,化妆品除了常规的Dior、雅诗兰黛等,还有kiehls’s专柜~品牌专卖店有太阳眼镜,宝格丽,Ferragamo,卡地亚,MK,COACH,HUBLOT,高级皮具专卖店涵盖了BURBERRY,GUCCI等高端皮具~手表品牌是目前看到过的船上最全的,从西铁城,MIDO,豪亚,浪琴,到IWC,甚至到积家都有,算是各个等级的手表都可以看到~至于价格,有客人说跟泰国的价格差不多,萨瓦底卡的价格算便宜吗?~

海洋量子号游轮游记,游轮上海出发五日游海洋量子号

海洋量子号游轮游记,游轮上海出发五日游海洋量子号

-------------------

关于收费餐厅?

-------------------

奥利弗意大利餐厅

商务休闲装,餐费30美金一位,服务员特别推荐了三款小份的意面给我,肉酱意面,招牌大虾意面,海鲜意面,每一款都配上不同的面条,口感和硬度都有所不同,等菜期间看了奥利弗写的书,游历英国和美国,不断旅行,学习,创新,他可以为贵族烹饪顶级菜肴,也可以为建筑工人准备可口食物,食物无所谓贵贱,突然有种感悟,邮轮的美食餐厅应该分为自营和品牌,自营餐厅品尝的是美食,品牌餐厅更多的是感受一种文化,唇齿留香之间能感受到厨师所要表达的情感,只有融入个人情感以及个人阅历的美食才能触动人心~我自诩为一个邮轮的行者,用我的身心去感受每一艘邮轮,总希望给每艘邮轮评头论足,可惜,每次我都是一次洗礼,邮轮教会了我很多东西,邮轮只是一个小空间,但是她呈现了一个大世界,你愿意感受她吗~

---------------------------------------

仙境坊主题餐厅

菜单需要魔法棒刷出来,一开始就很神奇,在享受美食的同时增加娱乐性。食材也很新鲜,松露,鱼子,阿拉斯加蟹腿,鹅肝,45美金的价格,绝对超值,食材只是 基础,创意无价,每一道菜都犹如一个魔术,新奇神秘,人们的生活水平提高了,所需要追求更好的精神层面的东西,有人叫吃饭,有人叫美食,也有人叫文化和艺 术~~~

--------------------------------------

日光浴场火锅餐厅

这可能是海上最好的火锅餐厅了,20美金一位,蔬菜,水果自选,还有荔枝吃,出乎意料啊~~~肉类提供牛肉,羊肉,鸡肉~~~海鲜提供虎虾,鱿鱼,三文鱼, 金枪鱼,手打鱼丸~~火锅的精髓在于调味料,惊喜的发现有沙茶等知名调味料,可以调制粗接近于陆地的调料,所有食材无限量供应,就冲着这个虎虾已经值回餐 费了~~~

功夫熊猫面馆

耳边响起了梦工厂出品<功夫熊猫>电影配乐,4款点心,6种面条,4套甜点,价格不贵,每种来一个也就11美金,品尝了虾饺,台湾牛肉面,银耳羹,口味上更接近港式餐厅,牛肉味汤底不错,银耳羹很正,明显是中国厨师熬制~每天营业到晚上11点,是下午茶和夜宵的好去处~

海洋量子号游轮游记,游轮上海出发五日游海洋量子号

海洋量子号游轮游记,游轮上海出发五日游海洋量子号

海洋量子号游轮游记,游轮上海出发五日游海洋量子号

---------------------------------------

泉 日式料理餐厅

红色的装饰很偶尔代气息,第一眼看到这个章鱼,就被吸引住了,单点餐厅,一共12片,共4款的刺身套餐很新鲜,入口即化的感觉,很难相信是在船上可以有的体验,18美金一套~再配上上一共8个手握寿司套餐,13美金一套,一个人品尝足够了,餐厅会赠送一份煮毛豆撒上粗盐,别有一番风味,在家里也可以做~,想想如果在陆地也单点肯定不止这31美金~邻桌一对老夫妻正好过生日,餐厅客人与服务员一同为他们庆祝,温馨依旧~

海洋量子号游轮游记,游轮上海出发五日游海洋量子号

海洋量子号游轮游记,游轮上海出发五日游海洋量子号

海洋量子号游轮游记,游轮上海出发五日游海洋量子号

牛排餐馆chops grill

皇家加勒比邮轮品牌餐厅,一如既往的好牛排,切开就能看到品质,有菲力和纽约之分,还有小份的,适合女孩子,29美金的餐费确实便宜,蘑菇汤有黄油和野生菌 的特殊香味,花心思熬制的好汤,是能够品尝出来的,龙虾需要单点21美金,比主餐厅的34美金便宜很多,特别推荐巧克力派,甜度适中,醇香四溢,是上船期 间唯一吃完的甜品~上船后在餐厅找到一个志同道合的朋友,邮轮也是交友的绝佳场所,没有虚伪,没有利益,只有热爱生活的人~

海洋量子号游轮游记,游轮上海出发五日游海洋量子号

海洋量子号游轮游记,游轮上海出发五日游海洋量子号

海洋量子号游轮游记,游轮上海出发五日游海洋量子号

海洋量子号游轮游记,游轮上海出发五日游海洋量子号

---------------------------------------

杰纽茵啤酒屋

这里不是吃大餐的地方,但是好基友,好闺蜜,好朋友聚会的最佳场所~这里不是喝洋酒的地方,但是啤酒爱好者的圣地,多达12款啤酒,还有各种啤酒小食,相信 很多人都没有见过,品尝了他们家自制的lose cannon,琥珀色的啤酒,视觉效果很不错,品一口,醇厚的口感,让我这么一个不爱好啤酒的人产生好感,不论做什么,哪怕是一杯啤酒,只要做到极致,同 样让人感动~三五好友,相聚这里,品一杯酒,说一段故事,大笑一番,I love it~

海洋量子号游轮游记,游轮上海出发五日游海洋量子号

海洋量子号游轮游记,游轮上海出发五日游海洋量子号

海洋量子号游轮游记,游轮上海出发五日游海洋量子号

海洋量子号游轮游记,游轮上海出发五日游海洋量子号

chef’s table 主厨餐厅

69 美金一位,船上最贵的餐厅,食材固然很贵,但是更贵重应该是正统的西餐礼仪和氛围,6道菜式配以6款葡萄酒,每一道都是惊喜,每天只有16个位子的餐厅,可遇不可求,至此为止,海洋量子号的美食品鉴到此结束,可能是史上唯一品鉴所有收费餐厅的从业者吧(不确认),不知道何时能够再次登临海洋量子号,但是我已深深为之感动~

海洋量子号游轮游记,游轮上海出发五日游海洋量子号

海洋量子号游轮游记,游轮上海出发五日游海洋量子号

海洋量子号游轮游记,游轮上海出发五日游海洋量子号

---------------------------------------

每一个孩子都有一个梦想,就是尝遍各种糖果,这里提供了一个梦想的发生地,量子号LA PATISSERIE,各种口味的cup cake,一共6种口味的马卡龙,咖啡,梅子,柠檬,摩卡,抹茶,香草,让人流连忘返~你吃过咸的巧克力吗?来这里买一块,买一送一,星巴克授权的咖啡也可以在这里买到,闺蜜下午茶,定在这里准没错~

量子号回归童真,马达加斯加,功夫熊猫,还有巨大的粉红熊,个个讨人爱,带上你的孩子,还他一份童真~

海洋量子号游轮游记,游轮上海出发五日游海洋量子号

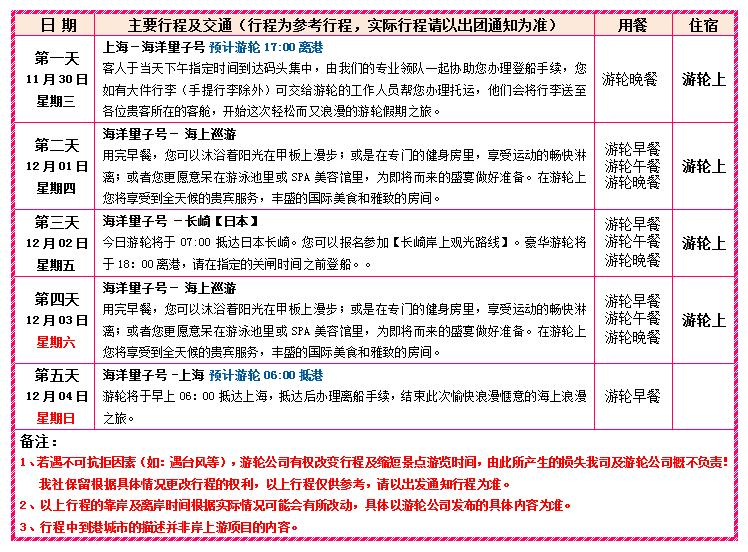
下面是具体行程:

海洋量子号游轮游记,游轮上海出发五日游海洋量子号具体优惠行程,可加小编微信了解哦~