「 坐姿 」, 不是静止的。
坐姿跟椅子的价格没什么关系。那些号称依据人体工学设计的昂贵保健椅子的广告中,往往会提到可以让您保持对骨骼最佳的姿势。
然而,不管是怎么坐,长期保持一样的坐姿而缺乏适度的休息,对健康都是百害无一利的。
就今天,小康来跟大家分享一下各种坐姿的优缺点。

有人要说了,再贵的椅子也没用,对健康不会有太大益处的。但也有人说,椅子本身就是导致我们腰酸背痛、甚至呼吸部通畅的罪魁祸首。
椅子究竟是如何损害健康的呢?
椅子会趁我们偷懒的时候(比如葛优瘫时),悄悄地削减肌肉的功能,让背脊骨间的软骨层在不知不觉中承担了不必要的过大负担。
坐姿松垮还会导致脊柱中部发生弯曲,造成胸部塌陷,进而发生呼吸不通顺的症状。
不健康的坐姿会让我们的头部不自觉地向前伸出(探头),颈部的肌肉会收到牵引,长此以往颈椎会感到不适,甚至发生头疼的状况。

上图汇总了几种常见的错误的坐姿方式。
这个姿势对身体的要求实在过于苛刻。她不仅要将注意力过度集中在她的坐骨上(见下图)。
还需要把肩过度往后压,挤压上半身的关节。这会使肌肉过度紧张,也会导致脊柱的过度平直。

正确的坐姿:这是一个很放松的坐姿。头与坐骨处在一条线上(见上图)。
肩膀后缩,脊柱有适当的曲线/弧度,骨盆维持在中部,胸部敞开,可以顺畅呼吸。
这个坐姿可以相对维持较长的时间。
坐在座位边缘的坐姿:在没有背部支撑的情况下寻找正确的坐姿,很重要的一点是坐在你的“坐骨”。
坐骨位于臀部和大腿后部之间的交点附近(上图中有一个绿色X标记的地方)。
坐姿练习
* 可以用来帮助你找到你的坐骨 *
学会正确的坐姿

正确的
正确的坐姿
proper sitting
posture

还是找不到合适的坐姿?
试试这个 ↓


支撑式坐姿
proper sitting posture
with support
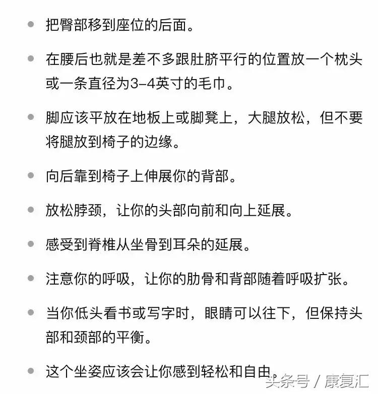
你一天大部分时间都坐在办公椅上吗?如果是这样的话,那么椅子的支撑和坐姿是同样重要的。
当然,你需要坐在平整的地面上 ( 注:一定不要长时间坐在很软的沙发或者垫子上 )。


坐姿前倾
proper posture
leaning forward
工作时,身体往前倾时是很难保持正确的坐姿的。在你开始前倾之前,一定不要下意识就按照以前前倾的姿势。
正确的前倾姿势

适当的休息
即使你在使用正确的坐姿时,身体也会因为使用新的肌肉而感到疲劳。
我们需要给肌肉一个短暂的休息时间,最简单的方式就是多起来走动走动,这会让你的身体更轻松,同时帮助提高工作效力。
文章是“康复汇”原创,转载请注明
更多康复知识请关注“康复汇”公众号