前置重点辩论
2018年1月1日施行的最高法“三项规程”(庭前会议规程、法庭调查规程、非法证据排除规程)
本案指控的主要特点:
一、所有物证未经庭审出示、质证;
二、涉及指控(既遂)一半以上的证言出现相反证据;
三、指控未遂占到所有指控三分之一强;
四、被告人承认指控(除房屋一套)、辩护人做指控证据不足辩护。
以上四方面的特点,是因为指控证据存在的问题所能得出的必然结论。
一、物证的收集、固定与证据采信
第一、非经合法主体以合法方式取得
(一)主体的合法性
刑事诉讼法第三条对行使侦查权的主体做了明确的规定,并且强调“除法律特别规定的以外,其他任何机关、团体和个人都无权行使这些权力。”然而,本案所有作为指控证据的物品并不是由有侦查权的反贪局依法取得,而是由纪检监察机关直接进行的搜查与扣押。虽然卷内有办理移交给反贪局的文件,但显示的只是移交的文件,并非物品本身。也就是说,所有通过搜查扣押的物品和文件,既不是符合法律规定的主体,也不可能是依法取得的。所以从行使侦查权的角度可以清楚地看出本案所有“物证”取得均不合法。刑事诉讼法第五十二条第二款虽然规定了“行政机关在行政执法和查办案件过程中收集的物证、书证、视听资料、电子数据等证据材料,在刑事诉讼中可以作为证据使用”,但前提是行政执法。而对于被告人王某斌所采取的“*规双**”措施不属于行政执法。
(二)程序的合法性
即使主体合法,也必须严格依照法律规定进行,对此刑事诉讼法第五十四条规定了“……收集物证、书证不符合法定程序,可能严重影响司法公正的,应当予以补正或者作出合理解释;不能补正或者作出合理解释的,对该证据应当予以排除。”根据最高人民检察院《人民检察院刑事诉讼规则(试行)》(高检发释字[2012]2号)第六十六条第三款明确规定:“本条第一款中的可能严重影响司法公正是指收集物证、书证不符合法定程序的行为明显违法或者情节严重,可能对司法机关办理案件的公正性造成严重损害;补正是指对取证程序上的非实质性瑕疵进行补救;合理解释是指对取证程序的瑕疵作出符合常理及逻辑的解释。”然而,在本案庭审期间,公诉方只向法庭提供了侦查机关出具的笼统的一页纸的《情况说明》,对于该项不是合法主体、非经合法程序所取得物品的合法性并没有做出符合法律规定的“补正”或者“合理说明”。
本案2016年8月25日反贪局立案。在此之前的证人证言、王某斌供述不能直接作为刑事诉讼证据使用,纪检机关以搜查、扣押等方式取得的物品,显然也不能作为证据使用。
第二、未经依法当庭举证质证
(一)公诉方未当庭举示物证
本案指控将上述所涉及物品,只以文件形式提交法庭,物品原件没有经过庭审出示、质证,刑事诉讼法第一百九十条规定:“公诉人、辩护人应当向法庭出示物证,让当事人辨认……”;《最高人民法院关于适用<中华人民共和国刑事诉讼法>的解释》(释〔2012〕21号,以下简称“最高法适用刑诉法解释”)第六十五条规定:“行政机关在行政执法和查办案件过程中收集的物证、书证、视听资料、电子数据等证据材料,在刑事诉讼中可以作为证据使用;经法庭查证属实,且收集程序符合有关法律、行政法规规定的,可以作为定案的根据。”
(二)未经举证质证的物证不能作为定案依据
最高法适用刑诉法解释第六十九条“对物证、书证应当着重审查以下内容”更是做了具体明确的规定,其中(一)、(二)款强调的,就是“物证、书证是否为原物、原件,是否经过辨认、鉴定;物证的照片、录像、复制品或者书证的副本、复制件是否与原物、原件相符,是否由二人以上制作,有无制作人关于制作过程以及原物、原件存放于何处的文字说明和签名”;“物证、书证的收集程序、方式是否符合法律、有关规定;经勘验、检查、搜查提取、扣押的物证、书证,是否附有相关笔录、清单,笔录、清单是否经侦查人员、物品持有人、见证人签名,没有物品持有人签名的,是否注明原因;物品的名称、特征、数量、质量等是否注明清楚”等。
综上,无需多言,本案上述对被告人王某斌收受实物贿赂的指控因不符合上述各项法律、司法解释的规定,依法不能作为定案的依据,所涉及指控不能成立。
二、关于被告人认可指控的辩护
被告人王某斌除了受贿杨某房产一套之外的其它指控均不否认。在我们第一次会见被告人王某斌时,王某斌对此的态度和唯一解释就是“不能跟组织打官司”。这是在这一观念支配下,王某斌对指控事实的形成并不多做解释。不得不说,王某斌的这种“认罪态度”也成为本案指控出现问题的原因之一。
第一、重被告人供述轻视其它证据收集
公诉人在法庭是量刑发言时也表示被告人王某斌虽不属于自首,但指控的大部分事实是在纪检监察机关掌握部分、对其采取“*规双**”措施主动供认的。至于掌握的部分是哪部分,大部分是哪部分,公诉方未向法庭举示任何材料说明。但从卷宗材料显示,指控证据主要依赖的是被告人供述,包括讯问笔录和自书供述。
但任何案件的判决都是一种法律事实的确认,法律事实的认定唯一方式就是依据合法取得的证据。然而,本案表现出来的特点之一,就是忽视对言词证据之外其它客观证据的收集。反贪局侦查的主要工作就是核实王某斌过往在纪检机关的口供,审查起诉还是对口供的再确认,一旦发生有证人*翻推**证言的情况,就不断围绕言词证据固定本身下功夫。
正如庭审期间多名证人主动提供自书或给李某某发送短信(微信)等方式,否定在纪检、检察机关作证,也或多或少指证侦查机关取证的不规范,有些甚至涉及到非法证据的问题。这些问题公诉方并不能通过举示其它证据方式进行反驳。贿赂案件的特点虽然以言词证据为主,但不能简单到只要取得供述与证言的一致就可以定案的程度。比如强奸案件,不能被害人指认、被告人供认就能定案,也需要其它客观证据对言词证据加以佐证。所以,有没有证据、是否收集证据与是否收集不到证据,都直接影响到指控事实能否成立。
第二、本案主要证人证言的证明作用
一般刑法理论对行贿与受贿认为属于对合关系。“犯罪的对合关系,与共同犯罪中的对合犯是既有联系又有区别的两个概念。在刑法理论上,对合犯又称为对向犯、对行犯,是必要共犯的一种表现形式”(陈兴良)本案指控,无论既遂还是未遂,都不存在王某斌索贿行为,也就是说,所有“行贿人”作为证人都有是否如实供述的问题。公诉方所举示的言词证据,与王某斌供述形成某种高度的一致,这种高度一致甚至表现为错误的一致,而且不止一个证人犯同样的错误。有其它证据印证的供述、证言相一致是正常的,错误一致就肯定不正常。这种一致的错误,肯定不是被告人、证人的,而是侦查机关的错误。
这种表面上的问题折射出是本质性的,一方面与前述问题相关(重被告人供述轻视其它证据的收集),另一方面对证言与口供印证作用的依赖。从对合关系角度讲,行贿人既可能因为追求降低被追究责任的风险而配合侦查机关故意做虚*证假**言,也可能人为印证口供做不真实证言。其实,这种证言的实质与同案供述并无二致,只是因为对合关系,才将这样的“供述”作为一种特殊证言。若从这个角度来认识,并不是加大了对王某斌受贿定案,相反,倒更说明本案大多属于“只有被告人供述”的情形。
所以,对被告人王某斌认可的指控,无论是出于客观存在受贿,还是缺乏其它证据证明受贿,抑或客观上确实不存在的受贿,在对案件判决的时候,认定的标准都必须符合刑事诉讼法第五十三条的规定,而不在于被告人王某斌是否认可。至今,所有*翻推**原判的错案,无一不是有认罪供述的。
三、受贿(未遂)的指控不能成立
起诉书指控王某斌受贿(未遂),涉及两个行贿人、八次受贿行为,金额共计390万元。辩护人认为,起诉书指控王某斌受贿(未遂)根本不能成立。
第一、受贿罪(未遂)的构成要件
要阐明被告人王某斌是否构成受贿罪(未遂),必须首先要明确什么样的行为符合受贿罪(未遂)法定条件。本案起诉书虽未明示,但无疑指控的是一种“约定受贿”的行为,即“行贿人”为了实现自身利益,承诺送给王某斌一定数量的财物,貌似已经形成了“约定”;但仅有这种语言上似是而非的“约定”是不能认定王某斌构成受贿罪(包括受贿罪的未遂形态)的。起诉书没能解决一个最基本的问题,就是指控事实并不包括受贿罪的着手实行行为。
任何犯罪构成均需符合法律规定,即使是犯罪的未完成形态也是如此。在受贿罪其他构成要件并不齐备的情况下,单纯讨论王某斌是否收到了财物,以此作为界定犯罪是否既遂的标准,显然是没有意义的。同样的,即使受贿罪其他构成要件均齐备,不详加考察行为性质,就任意界定犯罪形态,显然也是不可取的。遗憾的是,本案起诉书恰恰就是犯了上述两种错误。我国《刑法》第三百八十五条规定了受贿罪的两种类型,第一种为“索取他人财物的”,第二种为“非法收受他人财物,为他人谋取利益的”。本案起诉书指控的是第二种情况。因此,需要注意的是此种情况下,“非法收受他人财物”与“为他人谋取利益”应当具有一致性,即二者应当具有关联关系。在本案中,王某斌是否构成受贿罪(未遂),必须查明:一是王某斌是否以获得财物为目的为他人谋取利益;二是王某斌是否已经着手收取财物。本案必须具有前列两项事实之一,才能解决指控能否成立的问题。
第二、财产权利的转移与归属
受贿(未遂)是一种犯罪形态,就是说,除了意志以外的原因未达到既遂之外,其它条件均符合既遂的特征。那么,对于本案指控的王某斌收受李某某、洪某390万元(未遂)以及杨某的房屋一套,都涉及到另一个问题,即财务权利的转移与归属。
如果按照起诉书指控的逻辑,王某斌收受李某某、洪某现金的未遂,与收受杨某房屋的既遂,具有完全相同的特征。都是“行贿人”承诺了,王某斌同意了;杨某房屋问题更近一步,就是房屋按照王某斌、李某某的要求装修了,而且购买了全部的家电。只是一个涉及动产,一个涉及不动产;一个是口头同意接受,一个是行动已经接受。相同的就是,都尚未实际据为己有。
那么,从财产权的转移和归属角度进行分析,起诉的指控能成立吗?显然不能。且不说证明的方式如何简单,仅就从王某斌是否取得了财产利益和“行贿人”是否已经失去对财产控制而言,也能看出指控的错误所在。
(一)王某斌能否取得财产权利
王某斌能否取得财产权利,不能从实然角度,而是要从应然角度来进行分析说明。
1、对杨某而言,房子并未过户到王某斌名下,仍然属于杨某(或其公司)的财产;杨某的证言虽然羞羞答答含糊其辞,但大意是不承认自己行贿,如果房子真认定王某斌所得了,那也是王某斌索贿。不过客观事实就是,在案发时,王某斌既没入住,甚至没有办理入住手续。杨某既然不认可行贿,也就不存在王某斌会长期实际占有的问题。那么,从实然角度,王某斌显然没有占有,对杨某而言,显然也不是要将房屋交给王某斌。该项受贿的指控实际上是不成立的。但公诉方从房屋装修、家电购买角度,说明这就是王某斌实际控制该房屋,这个逻辑显然是不成立的。如果指控王某斌占有房屋装修、家电设备款,倒还说得过去,但并不必然得出王某斌就是想一分钱不给而占有房屋。因为毕竟需要解决杨某是否已经失去了对房屋的控制(至于杨某是不是自愿失去不在讨论的范围)。
2、王某斌是否取得财产利益与“行贿人”是否失去对财产控制,在王某斌收受李某某、洪某的(未遂)指控中,是相对而言的,即李某某、洪某以什么方式将“承诺”给王某斌的财产置于王某斌可控制的范围内。受贿犯罪即使存在未遂形态,与其它一般犯罪未遂所不同的,就是一种是对行为的控制,一种是对财产的控制。比如洪某长达七年、多达七次对王某斌嘴头表示,给予350万元的好处,难道洪某不是嘴上说说而已吗?洪某将这部分承诺的钱另行安置了吗?用什么方式记在王某斌名下了吗?王某斌可以自行控制随时支取吗?如若不然,凭什么说那些财产就是王某斌的?这岂不成了“说你是你就是,不是也是”了吗?李某某的数额虽然不同,但本质应该是一样的。
综上,财产权益是否当然归属于王某斌,这是指控从理论上没有支撑、从证据上无法证明的问题。所以,公诉方只能以“应然”代替“实然”。
(二)“行贿人”是否失去对财产的控制
1、“行贿人”的行贿,实质上是以财产支付对价方式在购买权力。受贿既遂意味着行贿既遂,那么,反过来是不是可以说受贿未遂也是行贿未遂呢?从理论上讲,同样应当属于意志以外的原因未实现。可能只有索贿的情况,才会排除这种完全对应的关系,即你索贿我不给。因此,本案就需要解决是否符合“行贿人”失去对财产控制、受贿人可以自行处置财产,只是意志以外的原因没有实行,这一法律规定未遂形态的本意。通过起诉书对王某斌指控不能得出这样的结论。
2、案发之后,李某某、洪某按照承认的“承诺”金额向纪检机关“退还”相应的390万元,同时这390万元又成为认定王某斌受贿(未遂)的证据,使得起诉指控陷于一个循环论证的怪圈,意图去解决“先有鸡还是先有蛋”这样一个自古以来的难题。就是说,公诉方既要证明390万是李某某、洪某“承诺”给王某斌的,同时又要证明此390万元已经“归属”于王某斌,只是形式上还在他们手中。不得不说,公诉方连这最基本的两方面都没有证明,就急于得出王某斌受贿“未遂”的结论,相当于,无论“先有鸡”还是“先有蛋”,至少应该搞清楚是“公鸡”还是“母鸡”吧。
第三、对八次受贿行为的具体分析
在明确了上述问题之后,再分别看起诉书指控的八次受贿行为(未遂),结论就是毋庸置疑的了:王某斌显然不构成受贿罪(包括受贿罪的未遂形态)。
(一)关于李某某承诺送给王某斌40万元的性质
1、首先需要明确的是,起诉书指控王某斌为李某某公司谋取利益的时间是2010年,而李某某承诺给其40万元是2014年。也就是说,在李某某公司获得利益时,王某斌并未与李某某约定事后收受财物。在相隔四年之后,非常怪异的是,李某某提出给王某斌好处,那么,“提出”的这个事实有什么相关联的情节呢,从公诉方的证据看不出来。总之,就是李某某突然说“给”,王某斌突然也“同意”。但从公诉方指控基本证据只能说“四年前”王某斌属于正常履职。既然正常,这种行为既未损害国家工作人员职务的廉洁性,也未损害公私财物所有权,当然不具有违法性,也不具备可处罚性。因此,该项指控能否成立,重点就是要对是否存在“事后承诺”的事实做出正确地认定。否则,对“事后承诺”的处罚就有客观归罪的嫌疑。我国刑法坚持主观与客观相统一的犯罪构成理论,行为人正常执行职务时,并无事后收受请托人财物的故意;将事后行为推定为犯罪,无视犯罪构成的主观方面,有悖于刑罚的正当性和目的性。
2、对没有任何“事后行为”的所谓“事前承诺”处罚属于任意归罪。按照起诉书的逻辑,王某斌受贿犯意形成的起点是李某某“四年后”承诺给其40万元时,此时王某斌若有犯意的话,该种犯意相对“四年前”李某某获得的利益而言,已不可能形成既遂状态。如果起诉逻辑能够成立的话,就意味着“犯意的形成”等同于“着手进行犯罪”了。这种认识显然是错误的。在受贿罪中,何谓“着手”?王某斌被控受贿罪类型为“非法收受他人财物,为他人谋取利益的”。起诉书指控未遂都属于普通财物。而普通财物的取得与否判断是非常容易和清晰的。那么王某斌要“着手进行犯罪”,至少应当有以下行为之一:
2.1为了非法收受他人财物为他人谋取利益;或
2.2已经约定好非法收受他人财物的时间和方式(同时应至少约定为他人谋取利益)。
但是,王某斌并未有任何上述行为。起诉书在王某斌没有为李某某谋取利益的情况下,推论王某斌即将有“非法收受他人财物”的行为,将不具备处罚性的所谓“犯意”作为犯罪的未遂形态加以认定、指控,混淆了最基本的法律逻辑。
(二)关于洪某分七次承诺送给王某斌共350万元的性质
起诉书指控,洪某于2009年至2016年七年间,分七次承诺给予王某斌现金共计350万元。对此指控,不得不说,这是最不把市委书记当回事的行贿人,这是王某斌永远不可能拿到钱的受贿。从该项指控与起诉书所有指控的基本逻辑上讲,王某斌与洪某并没有什么特殊的关系,王某斌为什么一而再再而三为洪某“谋取利益”,而洪某却一而再再而三分毫不给;在此期间,若王某斌为其他人“谋取利益”而受贿,为什么偏偏不拿一分钱而听任洪某的“承诺”?最根本的原因就是所谓“承诺”与“同意”是没有证据证明的。
1、可能存在的客观事实就是王某斌为洪某的项目“打招呼”,在公诉方看来“打招呼”与受贿(或同意受贿)有必然的联系,否则,王某斌不会、不应该、也不能为洪某项目去“打招呼”。对此,公诉方丝毫不考虑王某斌所辩解的,洪某的项目属于招商引资、属于投资大回收期长且利润低的项目。作为市委书记给予支持,本是份内之责,并非为了“非法收受他人财物,为他人谋取利益”。
2、起诉书指控缺乏基本的法律逻辑。按照起诉书的指控,王某斌在洪某承诺送钱时形成了犯意,并且将这种“犯意”评价为“犯罪未遂”。简单来看似乎是因为错误的主观归罪才得出了上述结论,实则不然。究其根本,是混淆了犯罪的主观方面和所谓“犯意”,在没有任何证据时错误推论行为人的心理状态,已经进入了比主观归罪更加危险的、任意归罪的领域。犯罪的主观方面具有一定隐蔽性,必须通过客观表现出来,才能作为犯罪构成的一部分。
3、起诉指控洪某在2014年至2016年分二次承诺送给王某斌共80万元,性质与李某某承诺送给王某斌40万元,具有完全相同的特征:
3.1在所谓“行贿人”获取利益之前双方没有任何约定,李某某公司与洪某事实上获利,都是王某斌正常执行职务的结果;
3.2李某某和洪某均在事后承诺送给王某斌数额不等的财物。
3.3王某斌并未约定收取财物的具体时间和方式。
因此,辩护人认为,与李某某承诺送给王某斌的40万元相同,该项指控称王某斌构成受贿罪(未遂),数额为80万元,也属于在没有任何证据的情况下推论王某斌即将有“非法收受他人财物”的行为,将不具备处罚性的所谓“犯意”作为犯罪的未遂形态加以认定、指控,因此王某斌不构成犯罪。
4、对于受贿罪的完成形态问题,我国学术界有多种理论。辩护人无意一一列举,只是必须阐明的是,即便其中最严格的理论,也无法将本案中涉及的行为评价为是受贿罪(包括受贿罪的未遂形态)。起诉书的指控看似分别属于客观归罪和主观归罪,但实际上早已超出了这个范围,步入了任意归罪的深渊。
四、关于被告人做有罪供述、辩护人做无罪辩护
通常情况下,辩护人与委托人对起诉指控反驳的观点一致,本案是辩护人王某斌认可起诉指控(除受贿杨某房屋一套之外)。就像公诉人在法庭上对王某斌指控以“大部分有请托事项”概括一样,辩护人对所有指控分别做证据不足(包括需进行非法证据排除)、指控事实不能成立的辩护。
公诉人针对王某斌认可辩护人所举示十六项证据,包括证人指证侦查机关非法取证等情形,将其归为“当庭翻供”。辩护人认为,王某斌认可证人证言与*翻推**自己供述完全不是一回事。比如在非法言词证据排除方面,既有不符合法律强制性规定应当排除的言词证据,比如未依据刑事诉讼法规定对讯问进行录音录像的。那么,如果被告人在法庭上*翻推**审前供述,也不能说是被告人“翻供”。
依据刑事诉讼法第三十五条规定:“辩护人的责任是根据事实和法律,提出犯罪嫌疑人、被告人无罪、罪轻或者减轻、免除其刑事责任的材料和意见,维护犯罪嫌疑人、被告人的诉讼权利和其他合法权益。”依此规定,被告人是否认可指控、是否当庭翻供,与辩护人如何辩护并不矛盾。
被告人王某斌被控受贿案
第一审辩护词
尊敬的审判长、审判员:
北京市汉卓律师事务所依法接受本案被告人王某斌亲属委托并征得其本人同意,指派韩冰、董艳国律师作为其被控受贿案的第一审辩护人。
庭审前,辩护人查阅本案所有卷宗材料,多次会见被告人,提交新的证据,庭前会申请非法证据排除,调取询问笔录未果,调取家庭财产未果,申请证人出庭未果。参加了法庭调查,举证质证,庭审辩论。
下述辩护是在《前置重点辩论》的基础上,以具体程序、具体证据材料为基础。着重强调庭审过程中具体的证据出示、质证和适用问题。
第一部分 司法原则
司法原则是指司法机关在行使司法权的过程中,应遵循的基本规则和基本精神。本案指控王某斌受贿应当遵循自由心证,疑罪从无,无罪推定,公诉举证之原则。
一、自由心证
本案中如何应用经验法则,如何应用逻辑规则,是否依据理性良心来判断对错分辩是非是重中之中;法律不出乎于常理,法律不有悖于人情,法律不应当让人难以理解和揣摩不清。
第一,王某斌工作40年,家庭财产没有超过家庭收入,怎么认定受贿和数额。
第二,本案2016年纪检调查,2009年、2010年、2011年的指控发生在5、6、7年前,任何人记得细节都违反人类常识,以此定案怎能经得起历史的评判。
第三,王某斌没有翻供并不意味着认可指控事实,心有余悸,噤如寒蝉,无可奈何的心情,大家合议庭应当体会得到。
第四,不能因为王某斌任职市委书记,就想当然的推定市内的工程、项目不证自明,存在利用职务上的便利,为他人谋取利益。
二、疑罪从无
本案王某斌每一项受贿罪的指控都应当分清是疑罪还是确定无误,每一份指控的“非法收受他人财务”无论是否存在也据有下述特点:“发生在私密空间,没有第三者,交流很少,时隔久远。”合议庭是作为评判的第三者,怎么能确认现场事实。第一,言词证据记忆准确吗?第二,被询\讯问时有没有压力和其他因素?第三,什么原因让他们如实交待?第四,趋利避害的心态为什么没有?
辩护人不敢也不能用刑讯逼供来定性本案取证,但是我们共同以疑罪从无的心态来重温下述内容:
陈某某(新补卷P20,行16):答:因为他们逼我写的;问:逼你的证据在哪?答语……
李某某:“在这七十余天中,受尽了*辱侮**、打骂、体罚、不让睡觉、不让吃饭、受到了常人难以想象的非人待遇。”
刘某:“到最后让我认了20万,说这是底线,否则就拘留不让出去我迫于压力,所以无奈的按照他们安排的时间、地点、经过签了字,按照他们的按排干了一件违心的事情,但我始终相信真的假不了。2017年1月21日,检查院工作人员说:“不按他们说的承认,就要拘留我。”我被送到了乌市第一看守所,“并告诉我,如果不配合你是出不去的除非到王某斌案件终结”还有几天就要过年了,考虑到年迈的父亲心室不好,考虑到妻儿的担心,还有100多位民工的工资没有按排,我又一次违心的按照检查院安排的时间、地点、经过、做了一次违心的笔录和录像。又一次栽赃了王某斌。”
罗某某:“我从未给王某斌送过钱和物。在纪检委所做的笔录, 是按纪检委办案的口述写两个版本,也不知道是后用的是哪个版本,不时情况特殊不管那个版本都是不存在的。”
赵某某:“我赵某某心里十分不安、心痛、难过!我对不起我敬重、尊敬的仕斌兄弟!我是每天在痛苦中度日!本人也是无奈!没有回天之力!只能是在痛苦中活着…”
王某某:“我证明了我给您们送了四十万吗,永远没有,我四次到检察院讲清了没有此事的,而且检察院写了没有四十万的依据和说明”
李某某:“我单独敬酒时向他表达了想送他一套住宅的意思,但他当场就回绝了”我如实说明真实情况,但一直被监居,若想被解除监居并回家,在这个特殊的环境下,我只能按办案人员的口述和要求做笔录签字并上缴40万廉政保证金。2017年春节前夕到自治区反贪局,要求和区纪检笔录一致,否则当天将被拘留,我又一次违背意愿签字后回家。”
穆某某:“前面几次在纪委、检察院、反贪局所说的2009年至2015年期间先后7次利用春节之季给王某斌共计21万元都是违被良心的话,我不说出来我此生将背负良心债。”
戴某某:“2016年5月22号早上9点突然将我抓走,受尽煎熬和折磨,你不是体验了吗?40万元是王某斌一口咬定是我在银路酒店吃饭时送给他的,为了这句话我不认,特警整了我一天!我如果再不认,我出不来书记也出不来?王某斌的事你们不应该怪别人,他得罪了谁,难道你们不知道吗?”
杨某:“因为时间长久本人错误交待了2009年至2012年之间前后分六次每次五万元共计三十万元人民币送于王某斌”
三、举证责任
依据《中华人民共和国刑事诉讼法》第四十九条“公诉案件中被告人有罪的举证责任由人民检察院承担”;第五十三条(二)“据以定案的证据均经法定程序查证属实”。但本案全部程序违法,证据非法和瑕疵,每一项指控“利用职务上的便利”“非法收受他人财物”“为他人谋取利益的”都不能达到证明之目的。定罪量刑需要公诉方提供确定无疑的,环环相扣的证据链。
第二部分 程序问题
程序问题首先必须解决的是非法证据排除。到底有没有非法证据,是决定案件事实认定准确与否的关键;在国家大力推进刑事司法改革、庭审为中心、证据裁判的今天,任何案件审理必须首先解决证据的合法性。
一、非法证据应当排除的问题
辩护人在本案庭前会议上,提交了书面的21项《申请非法证据排除清单》(已提交),包括物证、电子数据、鉴定结论、书证、证人证言、自书供述等。普遍存在物证“无侦查人员、见证人、持有人、保管人签字;没有告知王某斌;不符合辩认程序”;电子数据“收集不符合法定程序的规定,调取不符合法定手续的规定,没有告知王某斌”;鉴定结论“没有合法有效告知王某斌、没有鉴定机构和鉴定人资质材料”;书证“没有执行合法的提取、搜查、扣押手续”;证人自书、嫌疑人自书“都不符合言词证据的取证规定”。
公诉机关认为纪检机关提供的材料可以定案,明显违反《最高人民法院关于适用<中华人民共和国刑事诉讼法>的解释》第七十三条 在勘验、检查、搜查过程中提取、扣押的物证、书证,未附笔录或者清单,不能证明物证、书证来源的,不得作为定案的根据。纪检机关提供的材料只能是转交或移送的材料,不可能说明出处和来源,不应当作为定案证据。
本案的非法证据排除程序经历了:辩护人庭前会提出非法证据排除;公诉人庭前会回复“要求侦查机关补侦”;审前新补证据P2一句“自治区纪检委办案人员严格按照相关规定调查取证,调取证据材料程序合法,内容客观真实”作为补侦;辩护人庭审反驳“纪检-主体非法、无查封扣押-程序非法、致证据材料非法”;合议庭不予裁决;嗣后的庭审中,公诉人每出示证据,辩护人“非法证据排除”,“非法证据排除”,“非法证据排除”,合议庭重来“不参与评价”“置若罔闻”“不予理睬”。
法庭在辩护人的坚持下,于法庭辩论前才最后裁决所涉《申请非法证据排除清单》不是非法证据,不予排除,但是没有解释和说明理由。辩护人坚持认为《申请非法证据排除清单》中所涉证据属于非法证据,应当排除。“清单”中证据不应当进入到法庭,“清单”中证据公诉方不应举示,“清单”中证据更不能作为定案的依据。
二、侦查不合法取得材料的排除问题
(一)立案前的非法取证
依据《中华人民共和国刑事诉讼法》第十八条侦查权始于立案;《人民检察院刑事诉讼规则(试行)》第一百六十八条、第一百七十三条规定了初查程序和范围。那么初查和立案之前的任何取证都为非法侦查取证,没有法律依据不能作为定案依据。
(二)非侦查机关取得的证据
依据《中华人民共和国刑事诉讼法》第三条检察机关直接受理的案件的侦查,由人民检察院负责。所以任何其他机关、机构、团体取得的证据都不能作为定案依据。包括由纪律检察委员会和*疆新**维吾尔自治区监察厅或其他不明主体的取得的证据材料都不能作为定案证据。
(三)下述证据非法主体并立案之前取得
1、2016-6-16日,纪律检察委员会《移交清单》银行卡(侦查卷一P18)“建行-4291;建行-5522;农行-7673;工商-2523;工商-2821”物证取证违法;
2、2016-6-16日,《移交清单》金砖金条(侦查卷一P19),“农行金砖2×500;2金砖1×100;3农行金砖1×90;4农行金砖1×200;5金砖1×100;6金砖1×50;7工商金条1×50;8工商金条1×50;9属相金条2×20”物证取证违法。
3、时间不明,纪检委移交,物证金条(侦查卷四P1-125),因为时间不明,所以取证程序违法。
4、2016-6-30日;2016-7-25;纪检委移交,书证(侦查卷五),立案前取证违法。
5、时间不明,*疆新**维吾尔自治区监察厅,(侦查十三卷P54-196);时间不明,主体不明(侦查十四卷P52-)-陈某某;
6、2016-8-3日,监察厅(侦查卷十五卷P59-64);时间不明,主体不明(侦查卷十五P66-74)-白某某;时间不明,监察厅,(侦查十六、十七卷)-白某某;
7、时间不明,监察厅,(侦查十八卷,P29-178;侦查十九卷)-杨某;
8、时间不明,监察厅,(侦查二十一卷)-王某某;
9、时间不明,监察厅,(侦查二十三卷P54-;二十四卷)-赵某某;
10、2016-8-11,说明(侦查二十五卷P38);时间不明,监察厅,(侦查二十五卷P39-;二十六卷)-戴某某;
11、时间不明,监察厅(侦查二十七卷P37-;二十八卷;二十九卷)-张某某;
12、时间不明,监察厅(侦查三十卷P59-)-穆某某;
13、2016-7-21,监察厅(侦查三十一卷P25-)-张某某;
14、2016-6-27,监察厅(侦查三十二卷P63-);时间不明,监察厅(侦查三十三卷)
15、时间不明,主体不明,物证戒子(侦查三十四卷,P152-153)-盛某某;
16、时间不明,监察厅,(侦查三十五卷P41-)-赵合详;
17、时间不明,监察厅,(侦查三十六卷P20-)-陈某某;
18、2016-6-22,监察厅,(侦查三十七卷,P16-)-吐尔逊.艾提江
19、2016-7-24,主体不明,金条物证(侦查三十七卷P42-43)-王定珍;
20、时间不明,监察厅(侦查三十八卷P23-)-张某某;
21、时间不明,监察厅(侦查四十四卷P50-)时间不明,主体不明(侦查四十五卷P1-780)-李某某;
22、时间不明,监察厅(侦查四十七卷、四十八卷、四十九卷)-洪某
三、矛盾冲突证据不能作为定案依据
依据《最高人民法院关于适用<中华人民共和国刑事诉讼法>的解释》第一百零四条证据之间具有内在联系,共同指向同一待证事实,不存在无法排除的矛盾和无法解释的疑问的,才能作为定案的根据。
陈某某(新补卷P20,行16)证言;李某某新证言;刘某新证言;罗某某新证言;赵某某新证言;王某某新证言;李某某新证言;穆某某新证言;戴某某新证言;杨某新证言;让所有的原证言成了皇帝的新装。
依据《关于推进以审判为中心的刑事诉讼制度改革的意见》十二上述证人应当出庭接受询问调查。若不出庭则依据《最高人民法院关于适用<中华人民共和国刑事诉讼法>的解释》第七十八条该证人证言不得作为定案的根据。同时依据存疑不诉和有利于被告原则,当认定事实存在模糊之处难以正确适用法律时,应作出有利于被告人的结论。
四、补侦程序、瑕疵证据适用
依据《最高人民法院关于适用<中华人民共和国刑事诉讼法>的解释》第二百二十三条审判期间,公诉人发现案件需要补充侦查,建议延期审理的,合议庭应当同意,但建议延期审理不得超过两次。
本案庭前会非法证据排除程序公诉机关撤回大量证据材料,包括一卷(P135);三卷(P1\120\123\134);三卷(全);五卷(全);十四卷(P35-37);十五卷(P43);十八卷(P9);十八卷(P183);二十五卷(P121)。上述多为被告人财产情况证据,没有这些证据怎么证明受贿款的来源,我们不能用王某斌的合法收入来冒充顶抵受贿款。赃物不明,明显证据不足。
《申请非法证据排除清单》共计77项内容,除了撤回的证据材料,其他内容公诉机关当庭表示“要求侦查机关补充侦查,以证明其合法性”。可是除了新补证据P2“自治区纪检委办案人员严格按照相关规定调查取证,调取证据材料程序合法,内容客观真实”全无其他。
第三部分 实体问题
依据《关于建立健全防范刑事冤假错案工作机制的意见》,刑事审判工作中要严格依法执行职责,牢固树立惩罚犯罪与保障*权人**并重的观念,以事实为根据,以法律为准绳,坚守防止冤假错案的底线,切实维护司法公正。
1、事实清楚
本案对王某斌的指控为受贿罪,因主体身份“国家工作人员”已经确定。依据《中华人民共和国刑法》第三百八十五条每一项指控应当查明三方面事实。即:第一,是否利用职务上的便利;第二,是否索取或收受他人财物;第三,是否为他人谋取利益。
2、证据确实充分
前述每项指控的三方面事实依据《刑事诉讼法》第五十三条都应达到证据确实、充分的标准。即:第一,定罪量刑的事实都有证据证明;第二,据以定案的证据均经法定程序查证属实;第三,综合全案证据,对所认定事实已排除合理怀疑。
依据《最高人民法院关于适用<中华人民共和国刑事诉讼法>的解释》第一百九十六条起诉书指控的被告人的犯罪事实为两起以上的,法庭调查一般应当分别进行。辩护人现就起诉书指控被告人王某斌26人,87次受贿行为辩护如下:
一、受贿未遂案件(辩护内容见《前置重点辩论》)
(一)未遂,无职务便利;无谋取利益
(指控三项内容:二十五、受贿李某某指控80、2014年秋天承诺受贿40万元;二十六、受贿洪某指控81、2009年年初受贿50万元未遂;87、2016年春节前受贿50万元未遂;)
二十五、受贿李某某指控80、2014年秋天承诺受贿40万元

二十六、受贿洪某指控81、2009年年初受贿50万元未遂

二十六、受贿洪某指控87、2016年春节前受贿50万元未遂

(二)未遂,有项目但无关联性
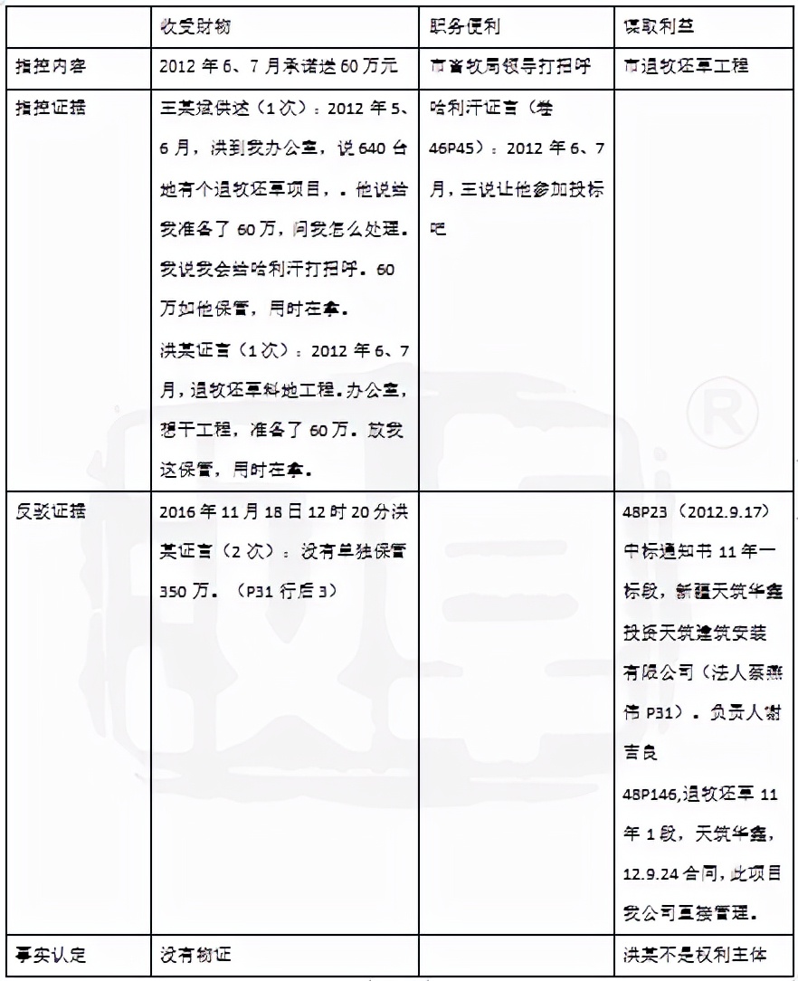
(指控五项内容:二十六、受贿洪某指控82、2009年2、3月受贿50万元未遂;83、2009年底2010年初受贿30万元未遂;84、2011年5、6月受贿80万元未遂;85、2012年6、7月受贿60万元未遂;86、2014年6、7月受贿30万元未遂;)
二十六、受贿洪某指控82、2009年2、3月受贿50万元未遂

二十六、受贿洪某指控83、2009年底2010年初受贿30万元未遂

二十六、受贿洪某指控84、2011年5、6月受贿80万元未遂

二十六、受贿洪某指控85、2012年6、7月受贿60万元未遂

二十六、受贿洪某指控86、2014年6、7月受贿30万元未遂

二、无职务便利;无谋取利益
(一)无银行卡、购物卡、金条、车库、家电、家具、等实体物证,无当庭质证,无扣押、查封、辩认程序(无职务便利;无谋取利益)
(指控十六项内容:二、受贿白某某指控2、2009年10月受贿10万元银行卡;三、受贿杨某指控5、送翡翠湾小区7号楼3单元1102室;6、装修价值158012.71元;7、购买家电、家具236111元;五、受贿杨某指控23、2011年1月送江南花苑地下室两间;24、2011年8月送1万元购物卡;25、2011年9月送江南花苑车库一间;26、2012年1月送李某某超市购物卡3张;六、受贿赵某某指控29、2014年3、4月受贿金条2块6万元;八、受贿张某某指控31、2012年春节受贿300克金条;32、2013年春节受贿300克金条;十四、受贿罗某某指控56、2009年7月受贿500克金条值15万元;十九、受贿吐尔逊.艾提江指控67、2015年11月受贿银行卡5万元;二十、受贿王定珍指控68、2014年2月受贿2张购物卡价值1万元;69、2014年9月受贿100克黄金价值2.75万元;二十一、受贿刘勇指控70、2008年年底银行卡5万元;)
二、受贿白某某指控2、2009年10月受贿10万元银行卡
本项指控,没有银行卡物证,且卡内数额不符合逻辑;地区交通局发标,没有打招呼没有职务便利;没有白某某承揽市切尔克齐乡公路改建项目第四合同段证据。

三、受贿杨某指控5、送翡翠湾小区7号楼3单元1102室

本项指控,是王某斌的正常购房过程,原住房违建已经出售,购房理所当然。没有过户、交房、交钥匙,购房款有先付后付之分,不能认定以房行贿。
三、受贿杨某指控6、装修价值158012.71元

本项指控,没有指控证据,正常为客户装修。
三、受贿杨某指控7、购买家电、家具236111元
本项指控,没有指控证据,正常为客户代购家具家电。
五、受贿杨某指控23、2011年1月送江南花苑地下室两间
本项指控,收受财物二人证言只说换,没说送;无过户使用证据。不能证明职务便利和谋取利益。

五、受贿杨某指控24、2011年8月送1万元购物卡

本项指控,收受财物地点错误,购物卡是特定物不是种类物没有物证印证;李某某反证。不能证明职务便利和谋取利益。
五、受贿杨某指控25、2011年9月送江南花苑车库一间

本项指控,车库没有过户,没有使用证据。不能证明职务便利和谋取利益。
五、受贿杨某指控26、2012年1月送李某某超市购物卡3张

本项指控,购物卡是特定物不是种类物没有物证印证;李某某收物人反证。不能证明职务便利和谋取利益。
六、受贿赵某某指控29、2014年3、4月受贿金条2块6万元

本项指控,李某某证言反证,黄金是特定物不是种类物没有物证印证;不能证明职务便利和谋取利益。
八、受贿张某某指控31、2012年春节受贿300克金条

此项指控,300克黄金为特定物,没有物证没有当庭质证,没有查封扣押辩认程序。没有职务便利和谋取利益证据。
八、受贿张某某指控32、2013年春节受贿300克金条

此项指控,王某斌2013年春节居住在外贸小区,行贿地点江南花苑错误;300克黄金为特定物,没有物证没有当庭质证,没有查封扣押辩认程序。没有职务便利和谋取利益证据。
十四、受贿罗某某指控56、2009年7月受贿500克金条值15万元
此项指控,没有物证印证,没有当庭质证物证,没有查封扣押辩认程序。没有职务之便和谋利证据。
十九、受贿吐尔逊.艾提江指控67、2015年11月受贿银行卡5万元
此项指控,没有银行卡物证印证,没有当庭质证,没有查封扣押辩认程序,案发时卡内钱款未动。没有职务便利和谋取利益证据。
二十、受贿王定珍指控68、2014年2月受贿2张购物卡价值1万元
此项指控,没有购物卡物证印证,没有当庭质证,没有查封扣押辩认程序,不有使用购物卡证据。没有职务便利和谋取利益证据。
二十、受贿王定珍指控69、2014年9月受贿100克黄金价值2.75万元
此项指控,没有黄金物证,没有当庭质证,没有查封扣押辩认程序。没有职务便利和谋取利益证据。
二十一、受贿刘勇指控70、2008年年底银行卡5万元
此项指控,没有银行卡物证印证,没有当庭质证,没有查封扣押辩认程序,没有王某斌使用钱款证据。没有职务便利和谋取利益证据。
(二) 无现金物证,且情节矛盾(无职务便利;无谋取利益)
(指控四十一内容:一、受贿陈某某指控1、2012年5月受贿100万;四、受贿王某某指控8、2009年中秋节前受贿5万现金;9、2011年春节前受贿5万元现金;10、2012年春节前受贿5万元现金;11、2013年春节前受贿5万元现金;12、2013年6月份左右乌鲁木齐受贿5万元现金;13、2014年春节前受贿5万元现金;14、2014年7、8月乌鲁木齐住院受贿5万现金;15、2015年中秋节前受贿5万元现金;五、受贿杨某指控21、2012年春节前受贿5万元现金;22、2012年国庆节前受贿5万元现金;九、受贿穆某某指控34、2009年中秋节受贿现金3万元;35、2010年春节受贿现金3万元;37、2012年春节受贿现金3万元;38、2013年春节受贿现金3万元;39、2014年春节受贿现金3万元;40、2015年春节受贿现金3万元;十、受贿张某某指控41、2009年春节受贿现金5万元;42、2010年春节受贿现金5万元;43、2011年春节受贿现金5万元;44、2012年春节受贿现金5万元;十一、受贿刘某指控45、2010年春节受贿现金5万元;十二、受贿宁某某指控49、2009年中秋节受贿现金2万元;50、2010年中秋节受贿现金2万元;51、2011年中秋节受贿现金2万元;十三、受贿安某某指控52、2009年春节受贿现金5000元;53、2010年春节受贿现金5000元;54、2011年春节受贿现金5000元;55、2012年春节受贿现金5000元;十五、受贿丰某某指控57、2011年8月受贿6万元;十七、受贿赵某某指控60、2009年春节前受贿现金2万元;61、2010年春节前受贿现金2万元;62、2011年春节前受贿现金2万元;63、2012年春节前受贿现金2万元;64、2013年春节前受贿现金2万元二十三、受贿王某某指控72、2009年受贿现金4万元;73、2009年3月受贿现金5万元;75、2011年春节前受贿现金6万元;二十四、受贿蔡某某指控76、2011年受贿现金10万元;77、2014年下半年受贿现金20万元;二十五、受贿李某某指控78、2011年春节受贿现金5000元;)
一、受贿陈某某指控1、2012年5月受贿100万
本项指控,收受财物100万没有证据证明和印证;陈某某证言矛盾存疑;行贿利益与承揽事实矛盾,行贿目的与欠款事实矛盾。
四、受贿王某某指控8、2009年中秋节前受贿5万现金
此项指控,没有行贿5万现金物证,王某某李某某都有反证并且与原证矛盾无法查实,没有谋取利益证据。
四、受贿王某某指控9、2011年春节前受贿5万元现金
此项指控,没有行贿5万现金物证,王某某李某某都有反证并且与原证矛盾无法查实,没有谋取利益证据。
四、受贿王某某指控10、2012年春节前受贿5万元现金
此项指控,没有行贿5万现金物证,王某某李某某都有反证并且与原证矛盾无法查实,没有利用职务之便,没有谋取利益证据。
四、受贿王某某指控11、2013年春节前受贿5万元现金
此项指控,没有行贿5万现金物证,王某某李某某都有反证并且与原证矛盾无法查实,没有利用职务之便,没有谋取利益证据。
四、受贿王某某指控12、2013年6月份左右乌鲁木齐受贿5万元现金
此项指控,没有行贿5万现金物证,王某某李某某都有反证并且行贿时间不能印证与原证矛盾无法查实,没有利用职务之便证据,没有谋取利益证据。
四、受贿王某某指控13、2014年春节前受贿5万元现金
此项指控,没有行贿5万现金物证,王某某李某某都有反证并且与原证矛盾无法查实,没有利用职务之便证据,没有谋取利益证据。
四、受贿王某某指控14、2014年7、8月乌鲁木齐住院受贿5万现金
此项指控,没有行贿5万现金物证,王某某李某某都有反证并且与原证矛盾无法查实,该时间王某斌没有乌鲁木齐住院。没有利用职务之便证据,没有谋取利益证据。
四、受贿王某某指控15、2015年中秋节前受贿5万元现金
此项指控,没有行贿5万现金物证,王某某李某某都有反证并且与原证矛盾无法查实,没有利用职务之便证据,没有谋取利益证据。
五、受贿杨某指控21、2012年春节前受贿5万元现金
本项指控,收受财务受贿地点两人共同错误,没有物证印证。没有利用职务之便。没有谋取利益。
五、受贿杨某指控22、2012年国庆节前受贿5万元现金
本项指控,收受财务受贿地点两人共同错误,没有物证印证。没有利用职务之便。没有谋取利益。
九、受贿穆某某指控34、2009年中秋节受贿现金3万元
此项指控,穆某某翻供反证、李某某反证;没有物证印证。没有职务便利和谋取利益证据。
九、受贿穆某某指控35、2010年春节受贿现金3万元
此项指控,穆某某证言时间、地点、行为、结果、细节没有描述,同时翻供;李某某反证。没有物证印证。没有职务便利和谋取利益证据。
九、受贿穆某某指控37、2012年春节受贿现金3万元
此项指控,王某斌未在行贿地点江南花苑居住,穆某某证言时间、地点、行为、结果、细节没有描述,同时翻供;李某某反证。没有物证印证。没有职务便利和谋取利益证据。
九、受贿穆某某指控38、2013年春节受贿现金3万元
此项指控,王某斌未在行贿地点江南花苑居住,穆某某证言时间、地点、行为、结果、细节没有描述,同时翻供;李某某反证。没有物证印证。没有职务便利和谋取利益证据。
九、受贿穆某某指控39、2014年春节受贿现金3万元
此项指控,穆某某证言时间、地点、行为、结果、细节没有描述,同时翻供;李某某反证。没有物证印证。没有职务便利和谋取利益证据。
九、受贿穆某某指控40、2015年春节受贿现金3万元
此项指控,穆某某证言时间、地点、行为、结果、细节没有描述,同时翻供;李某某反证。没有物证印证。没有职务便利和谋取利益证据。
十、受贿张某某指控41、2009年春节受贿现金5万元
此项指控,收受现金没有物证印证。没有职务便利和谋取利益证据。
十、受贿张某某指控42、2010年春节受贿现金5万元
此项指控,收受现金没有物证印证。没有职务便利和谋取利益证据。
十、受贿张某某指控43、2011年春节受贿现金5万元
此项指控,收受现金没有物证印证。没有职务便利和谋取利益证据。
十、受贿张某某指控44、2012年春节受贿现金5万元
此项指控,收受现金没有物证印证。没有职务便利和谋取利益张冠李戴证据。
十一、受贿刘某指控45、2010年春节受贿现金5万元
此项指控,收受财物没有印证,刘某证言反证。没有职务便利和谋利证据。
十二、受贿宁某某指控49、2009年中秋节受贿现金2万元
此项指控,没有收受财物物证。职务之便反证。谋利反证。
十二、受贿宁某某指控50、2010年中秋节受贿现金2万元
此项指控,没有收受财物物证。职务之便反证。谋利反证。
十二、受贿宁某某指控51、2011年中秋节受贿现金2万元
此项指控,没有收受财物物证。职务之便反证。谋利反证。
十三、受贿安某某指控52、2009年春节受贿现金5000元
此项指控,没有收受财物物证。没有职务之便和谋利证据。
十三、受贿安某某指控53、2010年春节受贿现金5000元
此项指控,证据简单只是“同前”,没有收受财物物证。没有职务之便和谋利证据。
十三、受贿安某某指控54、2011年春节受贿现金5000元
此项指控,证据简单只是“同前”,没有收受财物物证。没有职务之便和谋利证据。
十三、受贿安某某指控55、2012年春节受贿现金5000元
此项指控,证据简单只是“同前”,没有收受财物物证。没有职务之便和谋利证据。
十五、受贿丰某某指控57、2011年8月受贿6万元
此项指控,没有物证印证。没有职务之便和谋利证据。
十七、受贿赵某某指控60、2009年春节前受贿现金2万元
此项指控,没有物证印证,赵某某新证反证。没有职务便利和谋取利益证据。
十七、受贿赵某某指控61、2010年春节前受贿现金2万元
此项指控,没有物证印证,赵某某新证反证。没有职务便利和谋取利益证据。
十七、受贿赵某某指控62、2011年春节前受贿现金2万元
此项指控,没有物证印证,赵某某新证反证。没有职务便利和谋取利益证据。
十七、受贿赵某某指控63、2012年春节前受贿现金2万元
此项指控,没有物证印证,赵某某新证反证,王某斌不在江南花苑居住。没有职务便利和谋取利益证据。
十七、受贿赵某某指控64、2013年春节前受贿现金2万元
此项指控,没有物证印证,赵某某新证反证,王某斌不在江南花苑居住。没有职务便利和谋取利益证据。
二十三、受贿王某某指控72、2009年受贿现金4万元
此项指控,没有物证印证,时间矛盾,王某某反证。没有职务便利和谋取利益证据。
二十三、受贿王某某指控73、2009年3月受贿现金5万元
此项指控,没有物证印证,时间矛盾,王某某反证。没有职务便利和谋取利益证据。
二十三、受贿王某某指控75、2011年春节前受贿现金6万元
此项指控,没有物证印证,王某某反证,王某斌不在江南花苑居住。没有利用职务和谋取利益证据。
二十四、受贿蔡某某指控76、2011年受贿现金10万元
此项指控,没有物证印证,时间矛盾。上级部门作主没有职务便利。没有谋取利益证据。
二十四、受贿蔡某某指控77、2014年下半年受贿现金20万元
此项指控,收受现金没有物证印证,时间矛盾,同理王某斌不在江南花苑居住。没有职务便利证据。没有谋取利益证据。
二十五、受贿李某某指控78、2011年春节受贿现金5000元
此项指控,收受财物数额不能印证,没有物证印证,新证言反证。没有职务便利和谋利证据。
三、职务便利证据矛盾,谋取利益证据矛盾
(一)无银行卡、金条、戒子等实体物证,无当庭质证,无扣押、查封、辩认程序(职务便利证据矛盾,谋取利益证据矛盾)
(指控六项内容:二、受贿白某某指控3、2011年中秋节前受贿30万元银行卡;4、2012年春节前受贿30万元银行卡;四、受贿王某某指控16、2013年中秋节前受贿两块1000克金条;十六、受贿盛某某指控58、2009年春节前受贿戒子;59、2010年春节前受贿戒子;二十五、受贿李某某指控79、2012年春节受贿50克金条;)
二、受贿白某某指控3、2011年中秋节前受贿30万元银行卡
本项指控,没有银行卡物证,且卡内数额20多万元未取;没有白某某挂靠承揽市2010年度牧民定局配套工程第三标段证据。
二、受贿白某某指控4、2012年春节前受贿30万元银行卡
本项指控,没有银行卡物证,且卡内数额20万余元未取;
四、受贿王某某指控16、2013年中秋节前受贿两块1000克金条
此项指控,没有行贿1000克金条物证,庭审没有质证物证,没有查封、扣押、辩认程序,王某某李某某都有反证并且与原证矛盾无法查实,没有利用职务之便证据,没有谋取利益证据。(卷21P138,2012-8-10,1921.0794万;12-9-30,1280.7196万;13-1-15日,1390.9225万;2013-6-7,848.9981万;2014-1-26,150万;2015-1-22,320万。)
十六、受贿盛某某指控58、2009年春节前受贿戒子
此项指控,没有物证印证,没有当庭质证物证,没有查封扣押辩认程序。没有利益存在。
十六、受贿盛某某指控59、2010年春节前受贿戒子
此项指控,没有物证印证,没有当庭质证物证,没有查封扣押辩认程序。没有利益存在。
二十五、受贿李某某指控79、2012年春节受贿50克金条
此项指控,李某某证言反证,没有当庭质证物证,没有查封、扣押、辩认程序,王某斌不在受贿地点居住。没有利用职务之便和谋取利益证据。
(二)无现金物证
(指控十六项内容:五、受贿杨某指控17、2009年中秋节前受贿5万元现金;18、2010年元旦受贿5万元现金;19、2010年中秋节前受贿5万元现金;20、2011年春节前受贿5万元现金;六、受贿赵某某指控27、2012年2月受贿现金20万元;28、2013年底受贿现金20万元;七、受贿戴某某指控30、2009年7月受贿40现金万元;八、受贿张某某指控33、2013年初受贿现金20万元;九、受贿穆某某指控36、2011年春节受贿现金3万元;十一、受贿刘某指控46、2011年春节受贿现金5万元;47、2012春节受贿现金5万元;48、2013春节受贿现金5万元;十七、受贿赵某某指控65、2014年春节前受贿现金2万元;十八、受贿陈某某指控66、2010年7月受贿现金10万元;二十二、受贿张某某指控71、2011年春节受贿现金5万元;二十三、受贿王某某指控74、2009年4月受贿现金5万元;)
五、受贿杨某指控17、2009年中秋节前受贿5万元现金
此项指控,收受财物无法印证,利用职务证言矛盾,没有谋取利益证据。
五、受贿杨某指控18、2010年元旦受贿5万元现金
本项指控,意见同上。
五、受贿杨某指控19、2010年中秋节前受贿5万元现金
本项指控,意见同上。
五、受贿杨某指控20、2011年春节前受贿5万元现金
本项指控,意见同上。
六、受贿赵某某指控27、2012年2月受贿现金20万元
此项指控,行贿时间错误,没有物证20万印证。1月行贿时中标利益不符存在。
六、受贿赵某某指控28、2013年底受贿现金20万元
此英指控,李某某收受的财物,其证言相对重要,不能排除证言虚假,并且没有20万现金物证印证。
七、受贿戴某某指控30、2009年7月受贿40现金万元
此项指控,戴某某证言反证,没有物证印证。没有职务便利证据,行贿利益时间久远不符合逻辑。
八、受贿张某某指控33、2013年初受贿现金20万元
此项指控,没有物证印证收受财物。行贿时间与谋取利益(置换房屋)时间矛盾错误。不可能未置换而先行感谢成功。
九、受贿穆某某指控36、2011年春节受贿现金3万元
此项指控,穆某某证言时间、地点、行为、结果、细节没有描述,同时翻供;李某某反证。没有物证印证。
十一、受贿刘某指控46、2011年春节受贿现金5万元
此项指控,收受财物没有印证,刘某证言反证。没有职务便利证据。
十一、受贿刘某指控47、2012春节受贿现金5万元
此项指控,收受财物没有物证,王某斌未在江南花苑居住,行贿地点不存在。
十一、受贿刘某指控48、2013春节受贿现金5万元
此项指控,收受财物没有物证,王某斌未在江南花苑居住,行贿地点不存在。
十七、受贿赵某某指控65、2014年春节前受贿现金2万元
此项指控,没有物证印证,赵某某新证反证。没有职务便利和谋取利益证据矛盾。
十八、受贿陈某某指控66、2010年7月受贿现金10万元
此项指控,没有物证印证。谋取利益时间矛盾。
二十二、受贿张某某指控71、2011年春节受贿现金5万元
此项指控,没有物证印证。没有职务便利证据。谋取利益时间错误。
二十三、受贿王某某指控74、2009年4月受贿现金5万元
此项指控,没有物证印证,王某某反证。
综上所述,本案指控完全是相关部门杜撰而来,程序违法极多,取证非法极多,证据非法更多。所有指控事实不清,证据不足。请求法庭对上述辩护意见给予充分审慎地考虑。考虑到本案受到地区广大人民群众的关注,考虑到本案在贵院审判历史上地位和作用。不要让后人为本案的公平正义*吟呻**喟叹,不要让重阅案卷的任何人嘘吁感叹。我们的社会不能因为压力,不能因为观点,不能因为上指下派,让被王某斌承担其没有的责任,不能让我们亏欠王某斌的更多。
谢谢!
辩护人:北京市汉卓律师事务所
律 师:韩冰 董艳国
二O一八年一月十日

董艳国律师



