
*合六**咨询第 120 家公司 123 篇研报
全文6,313字
预计阅读12分钟

依托高质量消费类内容吸引用户,通过用户导流获取收益
什么值得买是北京值得买公司旗下多品类、一站式内容导购平台,依托什么值得买网站、 APP ,通过 UGC+PGC 生产优质消费类内容,向用户介绍推广高性价比、好口碑的商品及服务,并依托流量基础,向电商、品牌商提供信息推广服务,延伸出海淘代购平台贝窝网与互联网效果营销平台星罗广告联盟 LinkStars 。
公司主要依托 UGC 生产优质内容吸引用户,积累 100 多万条高质量内容与 1,862 万优质月活用户,构筑公司核心竞争力。截至2016年5月,公司平台优惠爆料超100多万条,原创长文章投稿超过7万篇、发布量超过4.8万篇。什么值得买平台聚集大量优质用户,2014~2016年月活跃数复合增长率为82.31%,2016年平均月活达1,862万,60%以上为大学本科以上教育水平,人均消费达1万,是行业平均数额3倍。什么值得买APP日均启动次数达6次,月新增用户次月留存率最高达55%。
公司发力内容营销,助力电商、品牌商获取用户、扩大品牌影响力。公司与众多国内外知名电商、品牌商达成合作,包括阿里、京东、亚马逊全球、eBay、6PM、Ashford等电商,Linkshare、Viglink和Commission Junction等销售联盟平台,以及耐克、戴森、VISA、华为、中国银行、松下等国内外品牌商。2016年双11,什么值得买导向电商、品牌商净交易额(Net GMV)达4.45亿。
公司旗下什么值得买 商业模式

资料来源:公司公告、*合六**咨询
公司是国内著名论坛 HiPDA (电工论坛,聚集有较强消费能力的数码爱好者)里衍生出来的创业项目,初期是为普通人(男性为主)提供接触前沿 3C 电子产品的渠道。公司创始人隋国栋基于对海淘兴趣,大二(2003年)时注册“值得买”网址,研究生毕业后留北京工作,工作之余以博客形式上线什么值得买网站(2010年),并与合伙人刘超成立知德脉公司(公司前身,2011年成立),借助10多个QQ群接受网友信息爆料,手动整理并同步至论坛,逐渐积累数千名具有较强能力的数码爱好者。因人力有限,所以网站设置爆料入口,采取UGC方式生产内容,并经编辑团队筛选发布,自此公司发展开始走向正轨。公司2012年移动端上线,内容板块不断丰富,同时依靠编辑部门逐步增强自身PGC能力;并借助A轮1亿融资,推行笔者签约机制,鼓励UGC内容持续更新。
公司核心管理人员主要来自知德脉(公司前身)、京东,运营经验丰富。公司创始人、董事长隋国栋,2010年创建值得买网站,2011年成立知德脉公司并负责公司运营,2015年至今任公司董事长,至今还担任嘉科数云、无忧直购、星罗创想、优讯创想等公司执行董事。公司董事、首席用户体验官刘超,2011年加入公司,负责公司运营工作。公司董事、首席执行官那昕,曾任爱德天维产品、运营经理,中国数码产品总监,京东高级总监、京东智能副总裁。
公司核心管理人员

资料来源:公司公告、*合六**咨询
公司基于用户、媒体、电商等客户资源优势,积极拓展业务范围。公司2016年推出星罗广告联盟LinkStars,连接媒体与电商、品牌商,开展互联网效果营销平台服务;成立贝窝网,服务用户,开展海淘代购业务。截止2017年3月1日,公司LinkStars广告联盟对接134家广告主、353家各类媒体;贝窝网注册买手73人、服务超过1.6万客户。
公司2010年成立,目前共有4家全资子公司、2家分公司,总股本4,000万股,董事长隋国栋直接持有公司2,311万股(占57.8%);并通过国脉创新间接控制公司400万股(占10.0%),合计控制公司67.8%股权,为公司控股股东、实际控制人。
公司股权结构图

资料来源:公司公告、*合六**咨询
公司拟申报创业板IPO,计划募集3.33亿元,用于基于大数据的个性化技术平台改造与升级,提升数据采集和应用水平,实现精准的商品、广告推荐,提升用户转化率与公司收入。

网购占比提升、海淘带来新机遇,电商导购市场成长空间广阔
电商导购作为连接用户和电商、品牌方的平台,通过比价、返利、内容营销等方式,吸引并引导用户前往电商、品牌方官网等进行交易,进而降低买方选择成本。电商导购按照运营方式、服务用户模式不同,可细分为内容导购类企业、价格导购类企业。内容类导购主要依靠优质内容吸引用户,并促使用户前往电商、品牌方网站完成交易,代表企业如什么值得买;价格类导购主要通过比价、返利等方式吸引并促使用户前往第三方电商、品牌商官网完成交易,代表企业有返利网、一淘等。
中国电子商务行业整体产业链分布情况

资料来源:公司公告、*合六**咨询
内容类消费、精细化耕作导购将成为主要发展方向。价格类导购企业业务模式简单,同质性、可替代性高,行业竞争激烈;内容类导购企业有较高的品牌壁垒与用户壁垒,经营模式与面向目标群体的多样化趋势明显,竞争者往往朝不同方向发展,在各自服务的电商和细分消费群体内深耕细作,促进行业多元性,提高服务质量和对消费者吸引力。
网购比例上升、私人消费比例增加,电商导购行业共享成长红利。中国互联网数据中心数据,截止2016年12月,中国网络购物用户范围4.67亿,较2015年新增0.53亿人;网民使用率稳步提升,从2008年25%增加到2016年64%。国家统计局数据显示,2010~2015年私人消费对GDP增长贡献率比例从32%上升至41%,私人消费成为拉动中国经济增长重要力量。
电商进入精耕细作时代,电商导购品牌价值凸显;海淘发展迅速,为导购带来增量市场。面对不断增加的获客成本,电商开始对用户精耕细作,以提升用户忠诚度、粘性及单位时间价值贡献;同时积极争夺优质流量,使得优质内容类导购平台价值凸显。此外,海淘市场越做越大,但用户在海淘过程存在信息不对称、认知有限、语言、支付等困难,需要专业的导购平台推荐、精选,提供一站式服务。
公司主要竞争对手

资料来源:公司公告、*合六**咨询

让普通用户成为意见领袖,通过 UGC( 主 )+PGC (辅)创造高质量消费内容,服务优质客户
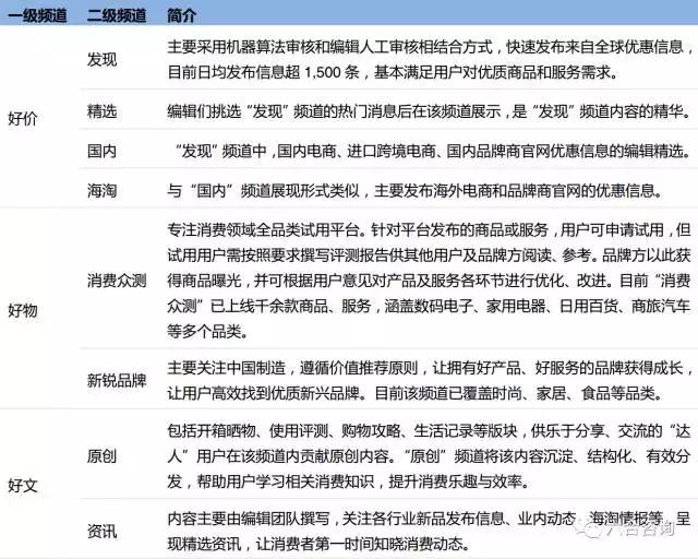
公司依靠官方网站、移动端APP,开展多品类、一站式内容导购服务,形成以“好价、好物、好文”三好架构为核心的内容体系,公司内容据此分三大板块,好价频道实时发布全球最具性价比的优质商品和服务,好物频道致力为用户在全球范围挖掘广受好评的商品、服务并第一时间了解与体验全球新品,好文频道定位消费生活领域内容平台与用户分享社区。
公司主要内容板块

数据来源:公司公告、*合六**咨询

什么值得买界面
公司坚持中立客观原则,通过 UGC+PGC 方式生产高质量内容,帮助用户快速高效做出消费决策。公司不接受任何电商投资,内容80%~90%由普通用户生成,部分由公司编辑人员撰写,均需通过“网友爆料—编辑审核发布(系统辅助、人工审核)—网友打分评论—网友晒单”,以保证内容客观、准确,并且内容主要介绍高性价比、好口碑的网购产品,以帮助用户了解更多购物、渠道等方面知识,使用户快速高效购买优质品牌商品。
公司 UGC 运营情况

数据来源:公司公告、*合六**咨询
备注:原创文章主要指用户撰写、提交的评测、使用体验、晒单评价等文章
公司依托平台口碑、品牌调性,增强用户参与、认同感,并积极采取用户成长计划、众测、天琴计划等物质激励方式保障高质量内容持续生产。公司兴起于HiPDA(电工论坛),创始人倡导理性消费价值观,聚集一批忠实用户,使用户主动分享、创作内容;2010年启动用户成长计划,用量化方式评估用户对网站内容贡献,并给予相应积分、虚拟金币奖励;2014年上线消费众测平台,用户可申请免费试用并提交测试报告;2016年推出天琴计划,实施签约笔者机制,给予笔者文章优先审核、优先众测等特权待遇,并保护版权,提供额外稿费、收益分成。
公司凭借大量优质内容资源,吸引众多优质用户,沉淀客户资源。公司平台已聚集2类用户,核心年龄层为具有一定工作经验的青年(26~35岁),其次是时间充裕、乐于贡献内容的大学生用户(19~25岁),60%以上用户具有本科及以上学历。公司2015年平台总互动5.5亿次,人均日访问20分钟,年均消费达1万元,高于行业均值3倍;2016年月活人数1,862万,其中移动端平均日启动6次,新增用户次月留存率高达55%。
公司用户范围(单位:百万)

资料来源:Google Analytics、友盟统计、公司公告、*合六**咨询
注:月活用户为全年月活用户均值,移动端装机量为截止当年12月31日的累计值。

依托优质客户资源,为电商、品牌商提供信息推广服务,形成佣金 + 广告稳定收入模式
公司针对电商、品牌商对优质流量需求,开展信息推广服务,获取佣金 + 广告收入。公司信息推广服务是公司主要收入来源,70%营收集中于下半年,依据收费方式不同,分为销售佣金收入、广告展现收入。2016年双11期间,公司导向电商、品牌商的净交易额(Net GMV)达4.45亿元。
公司信息推广服务收入(单位:百万元)

资料来源:公司公告、*合六**咨询
销售佣金收入: 2014~2016 年,公司月活用户不断增加,交易额稳步上涨,佣金收入稳定增长。公司通网站、移动客户端,将客户的商品数据推送至潜在消费群体,并根据实际产生的有效计费效果的销售额数据与约定的佣金比例确认收入,确认依据主要通过对方后台系统获取的当月佣金数据或经双方确认的结算单。
公司前十大客户综合佣金比例区间情况

资料来源:公司公告、*合六**咨询
广告展现收入: 2014~2016 年,公司广告展现用户增多,价格上涨,收入增加。公司依据与广告代理公司(代理模式)、广告客户(直客模式)签订的合同,依照广告投放金额、广告发布进度确认收入,确认依据主要是广告投放合同、排期表、广告投放报告等;对于通过众测频道上线和banner图提供的众测广告服务,按照合同约定收费,完成众测结案报告时确认收入;对于约定按照点击量、销售量计算服务费的效果营销广告服务,在取得双方确认效果的结算单时确认收入。
公司广告展现收入刊例价格情况(单位:万元 / 天)

资料来源:公司公告、*合六**咨询
注:公司各类广告展现的计价方式包括按天计价、按次计价和效果营销等方式。广告展现收入主要来自于网站端和移动端,以按天计价收费模式为主,其他计价方式的收入金额较小。
公司与国内外众多知名电商、品牌商、广告代理商合作,积累丰富资源,收入增长迅速。公司随着月活用户范围及品牌影响力不断扩大,合作方增多,收入增长迅速,2014~2016年已签约广告客户自41家上升至260家,合作对象包括阿里、亚马逊等国内外主流电商企业,耐克、VISA、华为、松下、招行等著名品牌商,及蓝色光标、派瑞威行等广告代理商。
公司前 2 大客户为阿里 + 亚马逊,但随业务迅速发展,客户数量增加,公司对大客户依赖程度逐渐降低。2014~2016年公司对阿里+亚马逊销售总额分别为0.26亿、0.42亿、0.76亿,占公司年收入比例分别为51.4%、42.9%、37.7%。
公司前五大客户(单位:百万元)

资料来源:公司公告、*合六**咨询

积极拓展业务类型,开展互联网络效果营销 + 海淘代购服务 2 大平台服务
公司基于自身积累的众多优质客户、内容创笔者、电商、品牌方资源,积极寻求资源变现途径,优化收入结构。公司依靠丰富的平台运营经验,围绕已有资源优势,在2016年相继推出星罗广告联盟平台(LinkStars)、海淘代购平台(贝窝网),提供平台服务,获取多渠道收入。
公司构建 星罗广告联盟平台,帮助电商、品牌方对接内容创笔者等媒体资源,开展互联网效果营销平台服务。公司通过LinkStars网络效果营销平台,将广告主营销需求推送至内容发布者,由内容发布者提供营销服务、将商品和品牌推广至消费者,根据营销效果向广告主收取佣金,收入确认依据为后台系统统计的当月佣金数据和与广告主确认的结算单。截至2017年3月1日,LinkStars已接入包括京东、苏宁易购、1号店、国美在线、中粮我买网、唯品会、6PM等国内外知名电商在内的134家广告主,353家各类媒体。

星罗广告联盟平台
公司推出贝窝网,连接海外买手与国内用户,开展海淘代购平台服务。公司依托贝窝网的网络平台服务系统,将消费者购买信息发布给在平台注册的买手,由平台买手完成境外网站实际下单工作,通过合作转运公司送达消费者。消费者按照消费金额一定比例支付服务费,贝窝网与买手将依据事先确定的比例进行分成。在消费者确认收货后,公司依据系统统计的收入净额确认收入。截至2017年3月1日,公司买手平台已注册买手73人,为16,372名客户提供海淘代购平台服务。

贝窝网

多举措并举吸引用户、深挖流量价值,扩大市场占有率
公司通过新业务布局、横向内容广度扩张、纵向品类深度延伸等 5 大举措,进一步吸引用户、深挖流量价值,扩大市场占有率。
持续创新,探索新型导购服务。公司将持续增加大数据领域投资,招募专业数据人才、引进先进设备,提升公司在大数据研发与应用能力。公司将在导购方面,根据用户消费需求、交易习惯,与合作伙伴一起拓展个性化定制、反向团购等新导购方式,以提高用户购买体验。同时,公司将进行多样化导购形式尝试,如视频导购、直播导购、AR/VR导购等,探索潜在导购入口,提前布局未来潜在机会。
强化内容优势。公司为持续加强内容优势,将建立严格内容审核、发布标准,提高平台内容质量。同时,公司为吸引各领域内“达人”在平台上贡献内容,将加强内容开放平台建设、增加对大数据领域投资,通过个性化推荐模式,增强平台内容时效性和推荐精准性。
品类拓展。公司从成立初主要推荐3C数码产品的品类结构,发展到综合性、全方位的商品和服务导购品类结构。截至2016年,对日用百货、服饰鞋包等品类推荐已占公司推荐商品的显著比例。公司将继续拓展推荐商品和服务的种类,例如汽车、旅游、文化娱乐等品类。
用户拓展。公司将通过优化内容推荐、产品设计和功能,及新产品布局吸引更多女性用户;同时将采取针对性策略拓展学生用户、白领用户、海外用户,及三、四线城市用户群体。
国货品牌扶植计划。正如伴随20世纪消费结构升级,美国大量新兴品牌崛起,中国消费升级势必给国产品牌提供大量机会,为此公司推出“新锐品牌”频道,投入较多资源扶持国货品牌成长。

信息推广服务发展迅速,推动公司收入翻番增长
总收入:2014~2016年分别为0.50亿、0.97亿(+94.5%)、2.01亿(+106.7%)。
归属于母公司净利润:2014~2016年分别为0.16亿、0.19亿(+18.4%)、0.35亿(+81.8%)。
毛利率:2014~2016年分别为89.3%、86.8%、83.1%。
净利率:2014~2016年分别为32.7%、19.9%、17.5%。
公司2014~2016年净利率呈下降趋势,主要因为公司员工范围逐渐扩大及广告投放力度增加,导致职工薪酬与广告宣传费增长较快。
2014~2016年销售费用、管理费用大幅增加原因是:1、随着公司范围扩大,销售、管理、行政人员增加较多,且公司薪酬待遇有所提高,致使销售费用、职工薪酬增加。2、2015年起,公司为扩大业务、提升平台价值、回馈用户,大幅增加广告宣传费用、营销代理费用、业务推广费用。3、公司持续加大研发投入、新增分子公司,致使研发费用、租赁费用提升。
公司历年财务简表(单位:百万元)

资料来源:公司公告、*合六**咨询
公司国内业务收入占比显著提升(单位:百万元)

资料来源:公司公告、*合六**咨询
注:公司境外收入主要来自帮助境外电商、品牌方开展信息推广服务获取的佣金、广告费用。
公司收入呈现明显季节性特征。2014~2016年,公司上半年收入占全年比例在30%左右,4季度销售占比最大,主要原因:1、接近年终,众多电商、品牌商为突击全年销售开始增加广告投入、促销活动;2、受国庆节、双11、圣诞购物季、元旦等节日因素影响,具有大量营销活动。
公司分季度收入(单位:百万元)

资料来源:公司公告、*合六**咨询
公司应收账款呈上升态势。2014~2016年末,公司应收账款余额分别为1,498万、3,981万(+165.8%)、7,153万(+79.7%),占营业收入比例分别为30.9%、42.2%、36.7%。公司应收账款余额增长较快,主要因为公司范围持续扩大,信用政策保持稳定,营收快速增长推动应收账款增加。

信息推广是主要收入来源,互联网效果营销平台 + 海淘代购平台成为新的增长点
信息推广服务:公司主要收入来源,按收费模式不同,分为佣金收入(主)与广告展现收入(辅)。2014~2016年该业务收入分别为0.50亿、0.97亿(+94.5%)、1.99亿(+104.5%),毛利率分别为89.3%、86.8%、83.1%。
互联网效果营销平台服务:公司 2016 年 7 月推出星罗广告联盟 LinkStars ,作为媒体与电商、品牌商之间的服务平台,主要按比例收取服务费用。2016年该业务收入为0.02亿,毛利率为84.7%。
海淘代购服务:公司 2016 年 11 月推出贝窝网,负责沟通用户与买手,并提供清关服务,按比例获取服务费。2016年该业务收入为17万,毛利率为59.9%。
公司主业收入(单位:百万元)

资料来源:公司公告、*合六**咨询
公司合并利润表(单位:百万元)

资料来源:公司公告、*合六**咨询
公司合并财富负债表 ( 单位:百万元 )

资料来源:公司公告、*合六**咨询
公司合并现金流量表 ( 单位:百万元 )

资料来源:公司公告、*合六**咨询
相关公司研报:
【重磅】*合六**君100家公司研报特辑,历时1年,近1500页,近70万字
新三板破万思考:新三板日交易量10年100倍?
网创科技(838942):深度运营百雀羚、资生堂等知名美妆品牌,2016年上半年营收增长超40倍
傲基电商(834206):连续3年收入翻番增长,2016年营收过20亿,发力Aukey系列自有品牌产品,布局跨境出口电商生态
【更新版】赛维电商(839586):运营4大自主平台、自创12个品牌,产品SKU超10万,致力打造跨境出口电商综合服务平台
价之链(838599)—电商贸易+电商服务,链接C端流量,服务B端卖家,构建三位一体生态闭环
小冰火人(837478):2016双11总销售额超1.7亿,深受美的认可的电商综合服务商
妈妈网(834093.OC)—10年打造一站式母婴平台,垂直社区+电商构建“大母婴”生态圈
海翼股份(839473.OC)—打造自有品牌Anker爆款的出口跨境电商,2015年销售额超13亿
丽人丽妆(拟IPO)—签约50多个知名美妆品牌,年销售额超12亿,打造领先的线上美妆专柜
明通四季(838567.OC)—快时尚眼镜品牌,线上试水“网红+直播+电商”新模式,线下逐步开设旗舰店
裂帛股份(拟IPO)—每年设计服装约1万款,卖出500万件,打造互联网时尚品牌孵化平台
汇美时尚(拟IPO)—多品牌深挖粉丝经济,时尚品牌+电商+社群营销打造互联网时尚品牌生态圈
淘粉吧(834805.OC)—国内领先导购返利网站,发力海淘+互联网理财打造混合导购平台
【深度报告】有棵树(836586.OC)—深度布局跨境电商全产业链,打造全球商品流通体系
【更新版】波智高远(430754.OC)—打造国际化“跨境电商+全球仓储、物流”平台
韩都衣舍(拟挂新三板)—柔性供应链模式下“快时尚”电商品牌,打造互联网时尚品牌孵化运营平台
若羽臣(834647.OC)—掘金“她经济”,打造母婴美妆品牌电商综合服务平台

请务必阅读免责声明与风险提示
