经过一段时间的公开征集意见,《厦门网络预约出租车经营服务管理实施细则》于日前正式实施。厦门版实施细则对厦门网约车车型和驾驶人身份作出相关规定,值得一提的是,在厦门开网约车并没有对本地户籍做强制规定。
在大家习惯出门拿出手机
呼叫网约车的日子里
网约车新规对开车和坐车的小伙伴们
都有啥影响呢?
一起来了解下吧~

厦门
《细则》实施后,厦门网约车的安全、品质等都将拥有统一标准
▼图片可点击放大阅读


(部分节选)


(图片来源:厦门市交通运输局)
以上图片文字内容为:
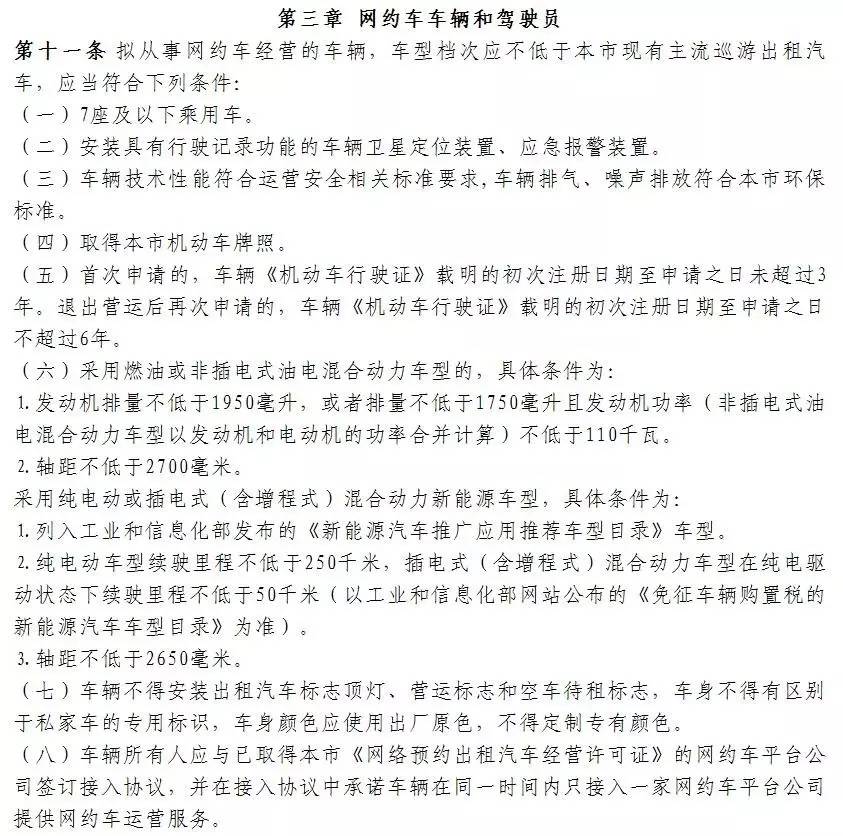
第三章 网约车车辆和驾驶员
第十一条 拟从事网约车经营的车辆,车型档次应不低于本市现有主流巡游出租汽车,应当符合下列条件:
(一)7座及以下乘用车。
(二)安装具有行驶记录功能的车辆卫星定位设备、应急报警设备。
(三)车辆技术性能符合运营安全相关标准要求,车辆排气、噪声排放符合本市环保标准。
(四)取得本市机动车牌照。
(五)首次申请的,车辆《机动车行驶证》载明的初次注册日期至申请之日未超过3年。退出营运后再次申请的,车辆《机动车行驶证》载明的初次注册日期至申请之日不超过6年。
(六)采用燃油或非插电式油电混合动力车型的,具体条件为:
⒈发动机排量不低于1950毫升,或者排量不低于1750毫升且发动机功率(非插电式油电混合动力车型以发动机和电动机的功率合并计算)不低于110千瓦。
⒉轴距不低于2700毫米。
采用纯电动或插电式(含增程式)混合动力新能源车型,具体条件为:
⒈列入工业和信息化部发布的《新能源汽车推广应用推荐车型目录》车型。
⒉纯电动车型续驶里程不低于250千米,插电式(含增程式)混合动力车型在纯电驱动状态下续驶里程不低于50千米(以工业和信息化部网站公布的《免征车辆购置税的新能源汽车车型目录》为准)。
⒊轴距不低于2650毫米。
(七)车辆不得安装出租汽车标志顶灯、营运标志和空车待租标志,车身不得有区别于私家车的专用标识,车身颜色应使用出厂原色,不得定制专有颜色。
(八)车辆所有人应与已取得本市《网络预约出租汽车经营许可证》的网约车平台公司签订接入协议,并在接入协议中承诺车辆在同一时间内只接入一家网约车平台公司提供网约车运营服务。
简单来说
厦门版的新规对人和车都进行了约束
如果以后你想在厦门开网约车
你需具备

1.拥有厦门市户籍或持有厦门市有效居住证(含持有本市有效暂住证满6个月以上)的人员
2.车辆是闽D牌照,即厦门本地车牌,且首次申请车龄不得超过3年
3.网约车的车型档次不低于现有主流巡游车,轴距和排量二者必须同时达标。例如,燃油动力设备车型的车辆轴距不低于2700毫米,发动机排量不低于1950毫升或者排量不低于1750毫升且发动机功率不低于110千瓦。新能源车辆续驶里程不低于250公里,且轴距不低于2650毫米。

对于细则,厦门出租车司机、网约车司机以及市民反映不一
单车身价就要15万元以上、车辆排量必须达到1.8T或者2.0、轴距不低于2700毫米,对于这样的《细则》,外地来厦门的司机小刘说,他的车显然达不到标准。
小刘在今年5月新买了一部8万左右、排量1.5的紧凑型小汽车,用于全天候跑网约车。但现在,因为车型不符合要求,他和身边的大部分网约车主都可能因此退市。

厦门版《细则》的落地,是否意味着出租车市场的竞争会有所下降?
不少出租车司机却表示:也不尽然。


市民:只要价格合理,可能还是会选择网约车
在记者对市民的随机采访中,很多人表示,送券有优惠只是他们选择网约车的一个理由,而更重要的则是,网约车乘坐便捷、扣款方便、车型较新、服务较好。



厦门网约车许可如何申请
厦门市交通运输局表示,《厦门市网约车实施细则》正式出台后,交通部门已第一时间将网约车平台、车辆和驾驶员等三项许可事项申请进驻市行政服务中心,同时,厦门市运管处正在抓紧编制许可办事服务指南、印刷许可证件版式等工作。
预计从12月5日起,厦门市行政服务中心的运政窗口即可正式受理关于网约车的三项许可申请,并将在市运管处官方网站上公告办事服务指南并开通网上申报功能。
请认准官网申请
▼
福州 网约车细则落地、
开放出租车市场
▼
12月1日,经市政府同意,《福州市网络预约出租汽车管理实施细则》制定并印发!
福州
应当符合以下条件
1.经营者
在本市工商注册登记的企业法人或者分支机构,并在本市依法纳税,同时具备投诉处理、驾驶员培训、网络监控等本地化服务管理能力。
2.驾驶员
1.有本市常住户籍或取得公安机关签发的本市居住证;
2.取得相应准驾车型机动车驾驶证并具有3年以上驾驶经历;
3.无交通肇事犯罪、危险驾驶犯罪记录,无吸毒记录,无饮酒后驾驶记录,最近连续3个记分周期内没有记满12分记录;
4.无*力暴**犯罪记录;
5.未列入交通运输主管部门不良记录的;
6.未超过国家法定退休年龄的;
7.经考核合格,取得《网络预约出租汽车驾驶员证》。
市公安、交通运输主管部门建立网约车从业人员信息查询制度,提供申请人准入条件信息查询。
3. 车辆
(1).车辆应在本市注册登记,即本地市车籍;车龄不超过3年(含)
(2).不得喷涂或张贴专用颜色和标识,不得安装顶灯等出租汽车专用设施设备,不得巡游揽客,且应符合以下标准之一:
(1)车辆购置价(含购置税)在15万元(含)以上;
(2)轴距2700mm、排量1.8L(或1.6T)以上,且车辆购置价(含购置税)在12万元以上;
(3)新能源车型应具备:①列入工业和信息化部发布的《新能源汽车推广应用推荐车型目录》;②轴距2650mm(含)以上;③续驶里程不低于200公里(以工业和信息化部网站公布的《免征车辆购置税的新能源汽车车型目录》为准)。
一车只能接入一家平台公司
一辆网约车只能接入一家网约车平台公司,车辆所有人可根据自身需求变更接入的网约车平台。
网约车只能通过网络预约方式提供运营服务,不得巡游揽客,不得进入巡游车专用候客通道、停靠点等站点候客(执行交通运输主管部门指令性运输任务的除外)。

不得途中甩客或者故意绕道行驶
网约车平台公司和驾驶员提供经营服务应当符合国家有关运营服务标准,不得途中甩客或者故意绕道行驶,不得违规收费,不得对举报、投诉其服务质量或者对其服务作出不满意评价的乘客实施报复行为。
网约车平台公司采集驾驶员、约车人和乘客的个人信息,不得超越提供网约车业务所必需的范围。
除配合国家机关依法行使监督检查权或者刑事侦查权外,网约车平台公司不得向任何第三方提供驾驶员、约车人和乘客的姓名、联系方式、家庭住址、银行账户或者支付账户、地理位置、出行线路等个人信息,不得泄露地理坐标、地理标志物等涉及国家安全的敏感信息。发生信息泄露后,网约车平台公司应当及时向相关主管部门报告,并采取及时有效的补救措施。

建立不良记录名单制度
《细则》第三十三条指出,出租汽车行业协会组织应当建立网约车平台公司和驾驶员不良记录名单制度,加强行业自律。
私人小客车合乘不属于网约车服务行为
私人小客车合乘,也称为拼车、顺风车,是由合乘服务的提供者事先发布出行信息,出行线路相同的人选择乘坐合乘服务提供者的小客车、分摊部分出行成本或免费互助的非营业性共享出行方式。
私人小客车合乘不属于网约车经营服务行为,不得以私人小客车合乘名义提供网约车经营服务,不得从事或变相从事道路运输经营。
私人小客车合乘应当符合下列规定:
(1)每车每日合乘次数不得超过4次;
(2)不得以盈利为目的,合乘人员分担成本仅限于燃料成本及通行费,不包括时间成本、车辆折旧等;
(3)合乘运行区域仅限于市区区域内,提供私人小客车合乘服务的信息平台应将私人小客车合乘的相关信息接入交通运输主管部门监管平台。
对于违反上述规定的,由市交通综合行政执法机构按照非法运营予以查处。
行驶里程达到60万公里时强制报废
网约车行驶里程达到60万公里时强制报废。行驶里程未达到60万公里但使用年限达到8年时,退出网约车经营。
除了对网约车做明确规定,福州本次出租车改革也备受关注:
福州出租车经营权无偿使用
今年10月中旬,福建出台意见,提出力争到2020年,全省所有行政区域取消出租车经营权有偿使用费,政府还将鼓励并规范拼车、顺风车等发展。
作为省会城市,福州率先跟进落实,11月30日出台方案,规定既有出租车经营权下月起无偿使用,新增出租汽车经营权实行无偿使用,这意味着出租车经营牌照费将取消,出租车行业将全面放开走向市场。方案12月1日起正式实施。

来看看到底做什么具体规定吧:
1.经营权期限制
新增出租汽车和延续许可的出租汽车经营权使用期限为10年。
2.经营权无偿使用
既有的出租汽车经营权:从2017年1月1日起实行无偿使用。
已缴交经营权有偿使用费但尚未到期的:以平均摊销法核算每月有偿使用费,按经营权使用年限,从2017年1月1日起退还剩余年限的有偿使用费;
现有车辆经营权已到期,尚未延续许可仍继续使用的出租汽车:按实际使用年限(即已到期日至2016年12月31日)补收经营权有偿使用费。
3.出租汽车经营权不得转让
2017年1月1日起,新增出租汽车经营权采取招标或其他竞争性方式许可授予企业,不得转让,因故不能继续经营的,由许可机关依法收回;
经营权期限届满,由许可机关收回后,采取招标或其它竞争性方式重新许可。
既有经营权到期后,原经营权持有人拟继续从事经营的,应按规定提出申请,经服务质量信誉考核后,对符合条件的予以延续许可。
4.出了问题经营权会被收回
对在经营期内出现重大服务质量问题、重大安全生产责任事故、严重违法经营行为、服务质量信誉考核不合格等情形,按有关规定收回经营权。
5.内部收费更规范了
出租汽车企业应当规范内部收费行为,向驾驶员公开收费项目、收费标准,提供收费票据;不得利用出租汽车经营权向驾驶员转嫁投资和经营风险;向驾驶员收取合同履约保证金(或抵押金)不得超过签订承包合同时车辆价值的30%。
份子钱会消失吗? 不会,但有望减少
根据中国经济周刊统计的数据显示,福州份子钱每个月达到了7000-8000元,位列全国前五名。竟然这么贵!取消经营权有偿使用费,是否意味着的哥的姐们不用再交“份子钱”了?
事实上并非如此。经营权有偿使用费是由政府向公司收取,它只是“份子钱”的一部分。刘小明透露,“份子钱”各个地方虽然标准、项目有所不同,但是整体上来说,它包含了车辆的折旧、保险、维修费、驾驶员的基本工资、社会保险、企业管理的成本、税金、利润,还有经营权使用费的分摊。
不过,取消经营权有偿使用费后,出租车公司的负担会得到减轻,“份子钱”也就有了下降的空间。
据悉,除了福州,2016年以来,苏州、无锡、常州、徐州、南昌、宁波、金华、义乌等一些城市也已推行出租车经营权无偿使用。

的士牌照费或将走入历史
虽然还未知份子钱能降多少,不过这些年颇有争议的士牌照费终将走人历史。
曾几何时,福州的的士牌照也是有钱难求,曾经拍出70万的天价。如今,因为打车软件的兴起,已经不再像以前那样炙手可热。
根据媒体的公开报道,榕城出租车牌交易价在2006年的单价已冲破70万。就连经营权仅10年的牌照单价也可卖出近30万元的“天价”。当时还吸引温州“炒牌团”入闽,车牌价很快翻番。
不过,随着打车软件的兴起,的士牌照价格早已今非昔比。虽然福州未见相关报道,但我们可从外省的状况窥见一斑。据长沙晚报近日报道,长沙的出租车“转让费”从过去70万元一张的个体牌照价格已经下跌了一半,23万元的公司牌照已很少有人愿意购买。
︱来源: 福建新闻频道《现场》,播出时间:每日18:00-19:10部分资料来自厦门市交通运输局、厦门通、福州晚报、人民网福建频道
︱欢迎转发,转载请注明出处“福建新闻频道”