在日本有非常多种类的优惠车票。可以在有效期间内自由上下车,价格也比普通车票便宜得多,非常划算。
唠叨一二:在选择优惠券的时候一定要根据自己的路线来确定。日本发行这些主要是刺激大家去更多的地方玩,盲目地买并不合算!
1、日本铁路周游券
(1)什么是JRpass
日本铁路周游券(JR PASS)是由JR集团的6家公司(JR北海道、JR东日本、JR西日本、JR东海、JR九州、JR四国)共同提供的,专为外国人旅游者准备的乘车优惠通票,是一种日本全境都可以使用的通票,范围广,实用性价比很高,且只能在日本以外的国家的指定旅行代理店出售,在日本国内不可购买。
抵达日本后,持交换券和本人护照在JR车站或者机场的JR旅行服务中心换取周游券。持“日本铁路周游券”可以乘坐JR集团的所有路线——新干线(“Nozomi号”(包括自由席)、“Mizuho”瑞穗号(包括自由席)除外)、特急列车、急行列车、快车及慢车(有些列车不能使用。)
(2)可以乘坐的种类
a.可以乘坐
铁路:
-
JR集团的所有路线:新干线〔但“希望(Nozomi)号”、“瑞穗(Mizuho)”号(均含非预定座位)除外〕、特急列车、急行列车、快车及慢车(有些列车不能使用)。
-
东京单轨电车
-
青森铁道〔青森~八户之间〕(但是,乘坐普通、快速列车时,仅限于经过八户~青森之间、青森~野边地之间以及八户~野边地之间的车站。除了青森、野边地、八户以外,该当区间的青森铁道的其他车站下车时,不属于使用的对象范围。)
-
IR石川(Ishikawa)铁道〔金泽~津幡之间〕(但是,仅限于乘坐普通、特急列车,经过这两个车站时乘坐。除了金泽、津幡以外,该区间内以及该区间外的IR石川铁道的其他车站不属于使用的对象范围。)
-
爱之风富山铁道(Ainokaze Toyama Railway)铁道〔富山~高冈之间〕〔但是,仅限于乘坐普通列车,经过这两个车站时乘坐。除了富山、高冈以外,在该区间内以及该区间外的爱之风富山铁道(日语罗马字为Ainokaze Toyama Railway)铁道的其他车站下车时,不属于使用的对象范围。〕
公共汽车:
-
JR巴士公司的各地方路线(一部分地方路线除外。可乘坐的路线偶尔会发生变更。)(注:JR巴士公司 =JR北海道巴士、JR巴士东北、JR巴士关东、JR东海巴士、西日本JR巴士、中国JR巴士、JR四国巴士、JR九州巴士)
-
通票不含JR巴士各公司的高速巴士路线区间。
轮渡:
-
JR西日本宫岛渡船(宫岛-宫岛口)通票不含JR九州高速船的博多−釜山(韩国)水翼喷射船(Jetfoil)。
b.自费项目
乘坐东海道-山阳-九州新干线的“希望(Nozomi)号”、“瑞穗(Mizuho)号”需支付车费及特急费用;利用东北新干线“Hayabusa号”的GranClass车厢时,必须另外支付GranClass车厢费。利用私营公司的线路时,必须支付各区间的车资、费用;夜火车(卧铺)需支付特急费及卧铺费。
(3)购买日本铁路周游券条件
持有效护照来日本观光的外国旅客,入境资格为“短期滞在”(15天或90天) 。
(4)使用日本铁路周游券的条件
只有持盖有此章的护照的人才能使用“日本铁路周游券”。
小贴士:如果从自动通道入境,则护照上没有印章/贴纸,所以请利用有工作人员的自动通道,或向机场工作人员申请加盖印章/贴纸。

注:即使您携带了交换证访日,但是如果您不具备“短期逗留”的入国资格,也不可以交换日本铁路通票。(因此,如果是以“进修”、“演出”或“再入境”等资格入境的人士,就不可以交换日本铁路通票。在日本入境管理法上的“短期逗留”的概念,与一般意义上的“短期间的居留”有着严格的区别)。
(5)如何购买/兑换券如何换成正式券(周游券)
a.兑换券(换票证)价格
交换证的价格(2016年3月当月)

b.如何兑换
通过日本以外的国家的指定旅行代理店拿到实名制的兑换券(淘宝上有卖哦),只需要亲拿着护照+收到的兑换券到日本的机场JR柜台或JR车站旅客中心兑换就可以,工作人员会给你一张小表格,填写姓名、性别、开始使用的时间等一些有效信息,确认无误后会给你一张贴有你信息的两折卡片,这个就是正式券,拿到正式券以后乘车时走无障碍(人工)通道,出示pass就可以上车了。
c.有效期
“日本铁路周游券”的有效期为开始使用周游券后连续的7天以内、14天以内和21天以内。
请在购买换票证的3个月以内更换成“日本铁路周游券”(例如,换票证签发日期为4月15日,需在7月14日之前更换)。在更换“日本铁路周游券”时,请指定使用开始日。您可选择从通票交换日起的1个月以内您所喜欢的日期为使用开始日。但在通票上一旦记载了使用开始日,就不可变更。
d.各换票点工作时间如下



(6)哪些情况下购买不划算
JR全国版的周游券是各种JR周游券中单天单价最贵的,地方性的周游券(比如JRWestPass)就比较划算。因此,除非是7天内(JR全国版周游券最短7天)要搭乘长途火车旅行,否则别轻易尝试,如果只是单程从东京到大阪,则更加不推荐购买。
官网:http://www.japanrailpass.net/cn/about_jrp.html
2、关西铁路周游券
(1)什么是关西铁路周游券
关西铁路周游券(JR-WEST RAIL PASS)是西日本旅客铁道株式会社为方便赴日外国游客推出的一种性价比相当高的铁路周游券,分山阳地区周游券和关西地区周游券两种,是周游西日本最经济实惠的车票。

(2)可以乘坐的种类
京都、大阪、神户、奈良及姬路地区,依据您购买天数自由乘坐JR西日本的普通列车(也同时适用快速、新快速列车)的自由席位。可搭乘关空特急列车“HARUKA”的普通车的自由席位。
小贴士:本券不适用于新干线,对号入座(普通車指定席)另需特快票,关西机场特快HARUKA号以外的特急列车另需特快票。
周游券除了适用于JR铁路,还可以根据需要选择辅助的其他JR交通:包括JR巴士公司的公交车(含部分高速公路),以及JR轮渡公司的一部分渡船。
(3)使用日本铁路周游券条件
如果你在进入日本时申请的是90天内的“短期滞在”签证,入境管理人员将会如下所示在您的护照上盖下“短期滞在”的章。只有持盖有此章的护照的人才能使用“JR通”。
(4)票价
关西地区铁路周游券分为「1天有效」「2天有效」「3天有效」「4天有效」四种类型。

十六番小提示
-
从日本国外的旅行代理店购买的是换票证,在日本车站买的是关西铁路周游券。
-
大人:12岁以上(兑换证发行日或购买铁路通票时)
-
儿童:6~11岁(兑换证发行日或购买铁路通票时)
-
大人或儿童铁路通票持有者可免费携带2名幼童(1~5岁),第3位幼童起需要购买儿童铁路通票。不满1岁的幼童免费。
-
下列情况需要儿童铁路通票。
-
1.幼童单独坐对号入座(普通車指定席)
-
2.幼童单独旅行
-
逗留期间每人每次限购买一张关西地区铁路周游券
如果你是用信用卡付款,这些卡可在JR西日本的车站使用。能使用信用卡的仅限持卡人本人!

(5)换票证如何换成关西地区铁路周游券
在购买换票证的3个月以内在指定的JR西日本火车站内绿色窗口兑换成“关西地区铁路周游券”。更换时, 须填写简单的申请表,并提交您的护照。兑换“关西地区铁路周游券”时,请指定使用开始日。在“关西地区铁路周游券”上已记载的使用开始日不能更改。
(6)JR关西地区铁路周游券兑换地点
JR关西机场站,JR京都站、JR新大阪站,JR大阪站,JR奈良站,JR三宫站,JR和歌山站

(7)退票
无论是换票证还是周游券,在发行1年之内,可以在购买票的同一家店退还交换券或在铁路周游券在有效期内,使用日开始前在任何一处换票点都可以退票。(取消费是购买金额的10%)。
PS:一旦使用日开始、任何理由都不能退票。
参考链接:网页链接
关西地区除了关西铁路周游券还有很多券种,就不拓展了。如果你有下图中想了解的周游券,可以看一下JR西日本旅客铁道株式会社的官网(中文):

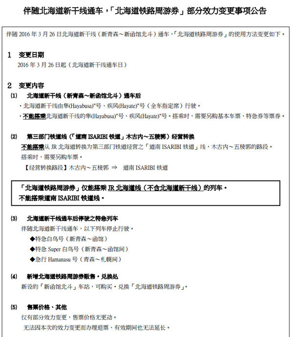
3、北海道铁路周游券
(1)什么是北海道铁路周游券
为了方便外国游客在旅途中乘坐电车出行,JR北海道推出了北海道铁路周游券。只要持有该周游券,可以在规定期限内乘坐北海道所有JR线路的列车以及部分JR巴士。
(2)适合的人群
如果您在进入日本时申请的是90天内的“短期滞在”签证,入境管理人员将会如下所示在您的护照上盖下“短期滞在”的章。只有持盖有此章的护照的人才能使用“JR通”。
(3)可以乘坐的种类
a.可利用 JR北海道铁路全线以及JR 北海道巴士(札幌—旭川间、札幌—纹别间、札幌—带广间、札幌—Kiroro间、 札幌—襟裳,广尾间及不定期路线除外)。
b.普通车用:可利用特急、急行的普通车指定席。(乘坐特等车、寝台(卧铺)车时,需要另外支付特急费、寝台费)
c.特等车用:可利用特急的特等车。(乘坐寝台车时,需要另外支付特急费、寝台费)
小贴士:北海道铁路周游券不能从无人检票机通过,请利用有检票员的信道。

(4)如何购买
a.在日本国外购买,北海道内进行兑换
在日本国外的指定旅行社门市购买换票证(销售价格会随汇率变化有所调整)→于北海道内设有专门柜台的车站更换成北海道铁路周游券
b.在日本购买
于设有专门柜台车站购买
(5) 可以购买、兑换北海道铁路周游券的车站如下


注:在日本国内除北海道以外的城市只可购买北海道铁路周游券,不可用换票证兑换北海道铁路周游券。意思是,换票证只能在北海道内兑换北海道铁路周游券。
在日本国内除北海道以外可购买北海道铁路周游券:
JR东日本旅行服务中心(新宿站) 8:00~19:00
JR东日本旅行服务中心—成田机场第1候机楼 8:15~19:00
JR东日本旅行服务中心—成田机场第2候机楼 8:15~20:00
JR东日本旅行服务中心—羽田机场国际线大楼站
(东京单轨电车 2楼 检票口、到达厅) 7:45~18:30
JR东日本旅行服务中心—东京站 7:30~20:30
(6)如何获取指定席
特急列车、急行列车、快速Airport号和观光列车皆设有指定席座位。
如果你想有指定席,需要先用换票证兑换成北海道铁路周游券之后,在各车站售票处出示北海道铁路周游券,并告知预计搭乘的日期、列车名和乘坐区间,即可免费获得指定券。车内检票时,请将北海道铁路周游券和指定席车票同时出示给列车乘务员。
注:
-
指定席满座时,请乘坐自由席座位。
-
因故无法搭上预定班车时,请搭乘后续班车的自由席。
-
旅客需完成兑换或购买北海道铁路周游券的手续后,才可取得指定席券。

(7)注意事项
a.该周游券仅限本人使用,无法转让给他人,购买该周游券需要出示带有“短期滞在”字样的护照页面;一经使用无法退票;预订乘坐的火车出现停运、延迟时,将无法退还票款。
b.该周游券无法使用自动验票系统验票进出站,需经车站工作人员验票进出站,并且在使用过程中请随身携带护照。
JR东日本.南北海道铁道周游券
现在从东京到北海道、北海道到东京可以乘坐新干线,并不是只有乘坐飞机一种方式了!
北海道新干线于3月26日正式开通,每日往返13班。13班往返中有10班为新函馆北斗—东京的直达列车“隼”号,最短运行时间约为4小时10分钟;1班为新函馆北斗—仙台的“隼”号。此外还分别有1班“疾风”号往返于新函馆北斗与新青森、盛冈之间。


另外,推出特惠旅游铁道通票“JR东日本.南北海道铁道周游券”。这是可以在14日内任选6日使用的能直接乘新干线从东京一路玩到札幌的优惠套票~
使用该周游券,JR东日本・南北海道铁路周游券免费区域内的JR北海道线和JR东日本线均可不限乘。除了从成田机场或羽田机场到东京圈、从新千岁机场到札幌等机场专线和东京圈内的所有线路以外,开往青森、仙台的新干线和特急列车均可不限乘。东京和新函馆北斗之间的新干线也可以搭乘!

票价

有效期

4、日本九州铁路周游券
(1)什么是九州铁路周游券
九州铁路周游券(JR Kyushu Rail Pass)是JR九州发行的特别提供给来访九州地区旅客的一种优惠券,可在有效期内无限次乘坐相关交通工具,自由周游九州有著名的温泉“别府”,熊本的“阿苏山”,以及鹿儿岛的“樱岛”火山等许多观光景点。
(2)购买资格、使用须知
持有效护照来日本观光的外国旅客,入境资格为“短期滞在”(15天或90天)
可在日本国外的出售地点(旅行公司等)购买,不能在日本国内购买。
(3)九州铁路周游券
九州铁路周游券(JR Kyushu Rail Pass)目前有两种:“北九州地区通票Northern Kyushu Area Pass”、和“全九州地区通票All Kyushu Area Pass”。

(4)可使用的列车种类
-
有效区域内的新干线(瑞穗号、樱花号、燕子号)的指定席、自由席。“北部九州地区”、“全九州地区”两种周游券都不能搭乘博多~小仓区间的新干线列车
-
有效区域内特快列车的指定席、自由席
-
效区域内的普通列车,搭乘绿色车厢(头等车厢)时需要另外付费
有关受熊本地震影响而引起的列车的运行(停运状况) (2016年7月9日更新)
停运区间:肥后大津~阿苏
取消的列车:特快“九州横断特急”(熊本~阿苏),特快“阿苏男孩”(熊本~宫地)
-
特快“九州横断特急”将以临时运行的方式,运行于阿苏到别府之间。
-
特快“阿苏男孩”将以临时运行的方式,运行于博多到门司港之间。
(5)票价

注:
-
每人可搭乘普通列车指定席的次数,3日票为10次,5日票为16次。
-
儿童(6岁~11岁)票价为大人的半价。
(5)购买地点
a.在日本国外购买
JTB、日本旅行、近畿日本Tourist、TOBU TOP TOURS、日本航空JALPAK、JR九州高速船、旅行博士、韩国铁道公社、Package Tour、哈拿多乐旅行社、Cosmo Travel、华旅、EGL Tour、cola tour、LION TRAVEL等海外的旅行社分店或代理店,海外代理公司等单位填写申请表后购买兑换券。抵达日本国内后,拿兑换券兑换铁路周游券。
兑换地点:
-
车站:博多、小仓、门司港、佐贺、长崎、佐世保、别府、大分、熊本、鹿儿岛中央※、宫崎※、宫崎机场※
-
JR九州旅行分店:博多、小仓、佐贺、长崎、大分、熊本、鹿儿岛※、宫崎※
-
旅行中心:小仓、门司港、佐世保、别府
有※符号标记的窗口不可兑换“北部九州版铁路周游券”。

b.在日本国内购买
-
车站:博多、小仓、门司港、佐贺、长崎、佐世保、别府、大分、熊本、鹿儿岛中央、宫崎、宫崎机场
-
JR九州旅行分店:博多、小仓、佐贺、长崎、大分、熊本、鹿儿岛、宫崎
-
旅行中心:小仓、门司港、佐世保、别府
-
港口:博多港高速船甲壳虫(BEETLE)柜台
-
机场:福冈国际机场1楼TISCO信息服务中心
(7)作为预订
到达日本后,需要在车站窗口等处取得指定席位号。
(8)注意事项
-
只限于本人使用。
-
使用时务必携带护照。
-
不能搭乘JR九州巴士,B&S宫崎巴士,游览列车「九州七星」以及甜点火车。
-
即使路线相连,也不可搭乘JR九州运营以外的列车。
-
搭乘超出周游券的使用范围的列车时,超出部分的运费、车票请另行支付。
-
指定席没有空位时可以搭乘自由席,但不退差额。
5、四国铁路周游券
(1)什么是四国铁路周游券
四国铁路周游券(JR Shikoku Rail Pass)是特别提供给四国地区旅客的一种优惠券,可以乘坐JR四国铁道公司、土佐黑潮铁路全线的特急列车、快速以及普通列车。以及阿佐海岸铁路全线、高松琴平电气铁路全线、伊予铁路全线、土佐电气铁路全线。
(2)适合的人群
以观光、短期商务目的来到日本的外国游客,入境资格为“临时滞在”。“临时滞在”资格允许游客以观光等目的在日本停留15天或90天。若为持美国、加拿大、德国、法国、意大利、荷兰、瑞士、瑞典、新西兰等免签证国家护照者,于日本的在留期间为90日时也可购买。
(3)可以乘坐的种类

a.JR四国铁道全线特急列车、快速以及普通列车的指定席和自由席
b.土佐黑潮铁道(Tosa Kuroshio)全线特急列车、快速以及普通列车的指定席和自由席,阿佐海岸铁道(Asa Kaigan Railway)、琴电(高松琴平电铁Kotoden)、伊予铁道(Iyotetsu)、土佐电铁(Tosaden)铁路全线
c.无法搭乘Sunrise濑户号以及各公司的巴士线路。
d.享受机场至JR站的巴士票价折扣
高松机场至JR高松站、松山机场至JR松山站、高知龙马机场至JR高知站,可享受部分优惠。详情请在各机场咨询中心询问。
(4)票价

(5)如何购买
a.在日本国外购买
在海外售票点购买好“换票证(MCO)”后(淘宝有卖哦),在抵达日本使用前需凭护照在指定换票地点兑换成正式的四国铁路周游券。
小贴士:儿童票的定义为 6~11周岁,兑换周游券时不能超过12岁生日。6岁以下无需购买。
b.在日本国内购买
抵达日本后,请在JR四国的主要车站或JR四国旅游服务中心(Warp分店、Warp Plaza)购买周游券。
(6)兑换、购买车站
高松站、松山站、德岛站、高知站,Warp高松分店、Warp松山分店、Warp德岛分店、Warp高知分店、Warp梅田分店、坂出站Warp Plaza。
注:年底年初期间休息。


(7)注意事项
a.四国铁路周游券的有效期为开始使用周游券后连续计时的2天、3天、4天和5天,不可间断使用
b.四国铁路周游券的儿童票价适用于6~11周岁的儿童,以护照上登记的出生日期为准。
c.换票证的有效期为3个月,请在购买换票证的3个月以内更换成正式的“四国铁路周游券”
d.在“四国铁路周游券”上已记载的使用开始日期不能更改
e.使用四国铁路周游券不能通过自动检票口,请利用人工检票口,出示即可
f.预订列车座位时,必须在乘车前在JR四国各车站绿色窗口、旅行中心,以及土佐Kuroshio铁路的中村站、宿毛站、安芸站免费领取对号入座票
g.使用时务必携带护照
6、近铁周游券
(1)什么是近铁周游券
近畿铁道周游券(Kintetsu Rail Pass)简称“近铁周游券”是针对以“临时滞在”身份入境日本的外国游客发售的近畿地区优惠票,近铁周游券普通版可在关西地区的名古屋、京都、奈良、大阪难波、鸟羽、伊势市,只要是“近畿铁道”覆盖范围内,均可使用。近铁周游券广域版还可以乘坐南海电铁、名铁分别前往关西国际机场和名古屋中部国际机场。
2)适合的人群
指定观光旅游属于日本入国管理法所规定的“短期滞在”,一旦申请到日本旅游签证后,护照上就会盖上
一个“短期滞在”的印章。凭此印章才可以将近铁周游券兑换证换成近铁周游券。
3)票种/可乘坐的种类
a.近铁周游券普通版(Kintestu Rail Pass)

关于购买/兑换:
出发前往日本前,可以在指定旅行社购买 “KINTETSU RAIL PASS” 或兑换证。若购买了兑换券,进入日本境内后,需要在指定换票点换票后,方可使用:大阪难波、大阪上本町、京都、大阪阿部野桥、近铁名古屋各站。
日本境内也可以购买 “KINTETSU RAIL PASS”,比如:大阪难波站、大阪上本町站、关西旅游信息服务中心 关西国际机场、必酷(BIC CAMERA)难波店、京都站、关西旅游信息服务中心 京都、名铁旅游广场(TRAVEL PLAZA) 中部国际机场(新特丽亚)等。
关于车票可使用区间:

-
可自由乘坐近铁电车全线,伊贺铁道全线。在周游券的使用范围内,均可自由上下车,且不限次数。
-
可以自己选择区间来乘坐三次对号入座的近铁特快列车!(注:近铁特快全部席位为指定席位。 所有的席位都已被预约时,不能乘坐该电车。在发车前,您可以变更一次座位号。 需要变更座位号时,请前往近铁特快售票窗口办理。)
-
出示卡片式车票,即可享受大阪‧奈良‧京都‧三重‧名古屋地区的观光设施等优惠,自近铁电车的乘车起始日起5天内,1处设施仅限1次。
更多见:网页链接
b.近铁周游券广域版(Kintestu Rail Pass Wide)
不须兑换,可直接使用。

关于购买/兑换:
出发前往日本前,可以在指定旅行社购买 “KINTETSU RAIL PASS” 或兑换证。若购买了兑换券,进入日本境内后,需要在指定换票点换票后,方可使用:大阪难波、大阪上本町、京都、大阪阿部野桥、近铁名古屋各站。
日本境内也可以购买 “KINTETSU RAIL PASS”,比如:大阪难波站、大阪上本町站、关西旅游信息服务中心 关西国际机场、必酷(BIC CAMERA)难波店、京都站、关西旅游信息服务中心 京都、名铁旅游广场(TRAVEL PLAZA) 中部国际机场(新特丽亚)等。
关于车票可使用区间:

-
可自由乘坐近铁电车全线、伊贺铁道全线、伊势志摩区域的三重交通巴士、鸟羽市“Kamome”(海鸥)巴士 在周游券的使用范围内,均可自由上下车,且不限次数。
-
可以自己选择区间来乘坐三次对号入座的近铁特快列车!(注:近铁特快全部席位为指定席位。 所有的席位都已被预约时,不能乘坐该电车。在发车前,您可以变更一次座位号。 需要变更座位号时,请前往近铁特快售票窗口办理。)
-
出示卡片式车票,即可享受大阪‧奈良‧京都‧三重‧名古屋地区的观光设施等优惠,自近铁电车的乘车起始日起5天内,1处设施仅限1次。
-
附机场到近铁电车路线的往返票。关西国际机场至南海电铁"难波"站之间的南海电车往返车票(乘坐特快Rapi:t时,另需特别快车票价);中部国际机场(新特丽亚)至"名铁名古屋"站之间的名铁电车往返兑换券。
c.近铁周游券广域版和普通版的区别

(4)注意事项
a.近铁周游券的有效期为开始使用周游券后连续计时的5天,不可间断使用。
b.近铁周游券的儿童票价适用于6~11周岁的儿童,以护照上登记的出生日期为准。
c.换票证的有效期为3个月,请在购买换票证的3个月以内更换成正式的“近铁周游券”
d.在“近铁周游券”上已记载的使用开始日期不能更改。
e.使用近铁周游券不能通过自动检票口,请利用人工检票口,出示即可。
f.近铁周游券仅限本人使用,不得转让他人。使用时请携带护照。
文章来自:十六番-卡咩