感谢阅读本系列文章,如果喜欢的朋友,可以关注或收藏哟!

一、印花税概况
(一)印花税的概念
印花税是对经济活动和经济交往中书立、使用、领受具有法律效力的凭证的单位和个人征收的一种税。
(二)印花的特点
1.税源广泛,征收普遍。
2.税率极低,税负从轻。与其他税种相比,印花税税负极低,计算方便,易为征纳双方所接受。
3.自行完税,征收简便。
(三)印花税的作用
1.有利于为国家经济建设积累资金
2.有利于提高合同的兑现率和企业的经济效益
3.印花税由纳税人自行完税,有利于提高纳税人自觉纳税的法制观念
4.有利于维护我国的经济权益
二、印花税的基本内容
(一)印花税的征税范围
具体征收范围分为以下5大类:
(1) 经济合同。
(2) 产权转移书据。
(3) 营业账簿。
(4) 权利、许可证照。
(5) 财政部确定征收的其他凭证。

注意事项:
1.对发电厂与电网之间、电网与电网之间签订的购销电合同,按购销合同征收印花税。“电网与用户”之间签订的供用电合同不征印花税。
2.财产租赁合同不包括企业与主管部门签订的租赁承包合同。
3.借款合同不包括银行“同业拆借”合同和“借款展期”合同。
4.保险合同是指财产保险合同不包括“人身保险”合同。
5.“专利申请转让、非专利技术转让”属于技术合同;“专利权转让、专利实施许可”属于产权转移书据。
6.“法律、会计、审计”等合同、“出版”合同、“委托代理”合同不属于印花税列举范围,不贴印花。
【注意】具有合同性质的凭证视同合同贴花(仅有凭证而无合同),既有合同又有凭证,仅就合同贴花;未按期兑现合同亦应贴花,已执行并贴花的合同,实际结算金额与合同记载金额不一致一般不再补贴印花。
【例题1】根据印花税法律制度的规定,下列合同中,属于印花税征税范围的有( )。
A.会计师事务所与客户之间签订的审计咨询合同
B.电网与用户之间签订的供用电合同
C.软件公司与用户之间签订的技术培训合同
D.研究所与企业之间签订的技术转让合同
『正确答案』CD
『答案解析』根据规定,电网与用户之间签订的供用电合同不征印花税。审计咨询合同不属于技术咨询,其所立合同不贴印花。因此选项AB均不属于印花税征税范围。选项CD属于技术合同范围,应征收印花税。

(二)印花税的纳税人
印花税的纳税人,是指在中国境内书立、领受、使用税法所列举凭证的单位和个人。
1.立合同人——合同的当事人
不包括合同的“担保人、证人、鉴定人”
2.立账簿人
该“账簿”指营业账簿,包括资金账簿和其他营业账簿。
3.立据人——产权转移书据
4.领受人——权利证照
5.使用人——国外订立合同国内使用
6.各类电子应税凭证的签订人

(三)印花税的税目
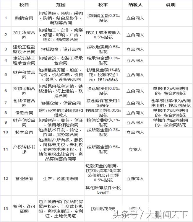
印花税的税目实行正列举法,即列入税目的征税,未列入税目的不征税。印花税共有13个税目。

(四)印花税的税率

(1)比例税率。在印花税的13个税目中,各类合同以及具有合同性质的凭证、产权转移书据、营业账簿中记载资金的账簿,适用比例税率。
印花税的比例税率分为4个档次,分别是万分之0.5、万分之3、万分之5、千分之1。
适用万分之0.5税率的为“借款合同”;
适用万分之3税率的为“购销合同”、“建筑安装工程承包合同”、“技术合同”;
适用万分之5税率的是“加工承揽合同”、“建筑工程勘察设计合同”、“货物运输合同”、“产权转移书据”、“营业账薄”税目中记载资金的账簿;
适用千分之1税率的为“财产租赁合同”、“仓储保管合同”、“财产保险合同”;
适用千分之1税率的还有“股权转让书据”。
(2)定额税率
在印花税的13个税目中,“权利、许可证照”和“营业账薄”税目中的其他账薄,适用定额税率,均为按件贴花,税额为5元。

三、税收优惠
下列情形免征印花税:
1.财产所有人将财产赠给政府、社会福利单位、学校所立的书据;
2.应纳税额不足1角的;
3.无息、贴息*款贷**合同;
4.商店、门市部的零星加工维修业务开具的维修单;
5.房地产管理部门与个人订立的租房合同,用于“生活居住”的;
【注意】用于“生产经营”的按规定贴花。
6.铁路、公路、航运、水路承运快件行李、包裹开具的托运单据;
7.农林作物、牧业畜类保险合同;
8.图书、报、刊发行单位之间,发行单位与订阅单位或个人之间书立的凭证;
9.电话和网络购物;
10.(国有)股权转让。
【注意】上市公司国有股权无偿转让,需要免征证券交易印花税的,须由企业提出申请,报证券交易所所在地国税局审批,并报国税总局备案。
四、印花税的计算
(一)印花税的计税依据
1.一般规定
从价计税的,印花税以合同记载的金额计税;
记载资金的账簿,按实收资本与资本公积之和作为计税依据贴花;
从量计税的,印花税按课税数量征税。
<1>、合同
1.合同以其所记载的金额为计税依据,全额计税不得做任何扣除。
⑴加工承揽合同——加工承揽收入(不包括材料)
⑵租赁合同——租金(不包括租赁财产价值)
⑶运输合同——运费(不包括装卸费、保险费)
⑷借款合同——借款金额(非利息)
⑸保险合同——保费(不包括被保险物价值)
2.载有两个或两个以上应适用不同税目税率经济事项的同一凭证,如分别记载金额的,应分别计算应纳税额,相加后按合计税额贴花;如未分别记载金额的,按税率高的计算贴花。
<2>、营业账簿
-
资金账簿

以“实收资本”与“资本公积”两项的合计金额为计税依据。
【注意】只征一次,金额不变不再纳税,金额增加差额纳税。
2.不记载金额的营业账簿
以件数作为计税依据(税率5元/件)。
【注意】车间、门市部、仓库设置的不记载金额的登记簿、统计簿、台账等不贴印花。
<3>、权利证照
以件数作为计税依据(税率5元/件)。
【提示】印花税执行“比例税率”与“定额税率”相结合的征收方式。
(二)印花税的计算公式

纳税人的应纳税额,根据应纳税凭证的性质,分别按比例税率或者定额税率计算。其计算公式为:
按比例税率计算应纳税额
应纳税额=应税凭证计税金额×适用税率
应纳税额=合同或单据和书据所记载的金额×适用税率
采用按金额比例贴花的记载资金账簿,
其计算公式为:
应纳税额=(实收资本+资本公积)×0.5‰
按定额税率计算应纳税额
应纳税额=应税凭证件数×单位税额
采用按件定额贴花的凭证包括权利许可证照和其他账簿,其计算公式为:
应纳税额=证照和账簿数量(件数)×5元/件
[例题3]某机械制造公司某纳税年度,年初账面实收资本2000万元,比上年增加500万元,资本公积500万元,与上年相同,该资金账簿上年已缴纳印花税10000元。新启用其他账簿20本,当年1—6月签订商品购销合同200份,合同金额共计5000万元,当年1—6月还向银行签订货款合同金额2000万元。试计算该公司1—6月应纳印花税额。
解析:先分别计算各应纳税凭证的应纳税额,一共有如下4项:
(1)资金账簿只对新增加500万元贴花:
应纳税额=5000000×5‰0=2500(元)
(2)新启用账簿每本定额5元贴花
应纳税额=20×5=100(元)
(3)购销合同应纳税额=50000000×3‰0=15000(元)
(4)借款合同应纳税额=20000000×0.5‰0=1000(元)
所以,该公司在上半年度应纳印花税合计为=2500+100+15000+1000=18600(元)
【例题3】某企业本月签订两份合同:⑴加工承揽合同,合同载明材料金额30万,加工费10万;⑵财产保险合同,合同载明被保险财产价值1000万,保险费1万。已知加工合同印花税税率0.5‰,保险合同印花税税率1‰。则应缴纳的印花税为多少万元。
『解析』加工承揽合同按加工或承揽收入的0.5‰计算印花税,财产保险合同按保险费收入的1‰计算印花税,因此本题应缴纳的印花税为10×0.5‰+1×1‰=0.006(万元)
【例题4】某电厂与某运输公司签订了两份运输保管合同:第一份合同载明的金额合计50万元(运费和保管费并未分别记载);第二份合同中注明运费 30万元、保管费10万元。已知:运输合同印花税税率0.5‰;保管合同1‰,则该电厂签订两份合同应缴纳的印花税税额为多少元?
『解析』
(1)第一份合同应缴纳印花税税额=500000×1‰=500(元)
(2)第二份合同应缴纳印花税税额=300000 ×0.5‰ + 100000 ×1‰= 250(元),合计=500+250=750(元)。
五、征收管理
(一)印花税的纳税期限和纳税地点
印花税应在凭证的书立或领受时缴纳,即:在合同签订时(不论合同是否兑现或者能否按期兑现)、书据的立据时、账簿的启用时和证照的领受时贴花。
(二)印花税的缴纳方法
1.“三自”纳税法:自算税款、自购税花、自贴税花。
2.汇总缴纳:一份凭证应纳税额超过500元的,用完税凭证代替贴花。
3.核定征收印花税:根据企业销售收入的一定比例核定合同金额,然后计算贴花。
【计算题】甲公司于2017年5月成立,注册资本500万;领取工商营业执照、房产证、商标注册证、土地使用证、基本存款账户开户许可证各一件;建立资金账簿1本,其他账簿10本;当月与乙公司签订商品销售合同,货款不含税金额为50万,由本公司负责运输;与丙运输公司签订运输合同,合同价款2万元,其中运费1.5万,装卸费0.5万。已知,购销合同的印花税税率为0.3‰,资金账簿及运输合同的印花税税率为0.5‰,权利、许可证照及其他账簿的定额税率为每件5元。根据印花税法律制度的规定,甲公司应缴纳印花税为多少元。
『解析』工商营业执照、房产证、商标注册证、土地使用证和其他账簿10本,都是以件数为计税依据,印花税为14×5=70元,销售合同印花税为50万×0.3‰=150元,运费印花税为1.5万×0.5‰=7.5元,资金账簿印花税为500万×0.5‰=2500元,甲公司应缴纳印花税70+150+7.5+2500=2727.5元。