一入冬,空气是越来越干燥了,护肤上一个小松懈,紧绷、起皮屑这些小毛病就找上门来。
我知道大家为了让皮肤保持水 duang duang 的状态,早就把护肤品换成保湿能力更强的了。但为啥自己的脸距离水嫩弹滑,还隔着 100 张砂纸的距离呢?

八成是因为你过度清洁啦!
如此干燥的季节,要是还保持着夏天的洗脸习惯,也不换个洁面,那可是在毁脸的边缘试探。所以今天就来和大家聊聊,秋冬如何正确清洁。后面还有你们最想看的洁面推荐哦!
清洁频率
秋冬空气湿度降低,皮肤分泌的油脂也明显减少。在这样“外忧内患”的境况下,如果不适当减少洗脸次数,极易过度清洁,引起皮肤不适。
所以在洗脸这件事上,完全要根据自己的皮肤状态走,各类肤质可以按照以下这个频次来洗脸。

注意,虽然说干皮和敏感皮早晨可以不洗脸,但口水印和眼屎还是要擦的哦!
如何挑选适合自己的秋冬洁面产品
除了减少洗脸次数,换一款温和的洁面产品也是秋冬的固定动作。
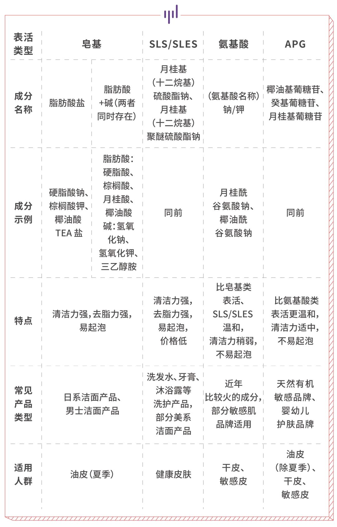
在给大家推荐之前,我们还是先了解下洗面奶的主要清洁成分——常见的表面活性剂(清洁成分)分类。看完之后,要给自己挑一款合适的洁面就是小菜一碟!
APG 洁面推荐
看过上面的表,你一定注意到,以“葡糖苷”为后缀的 APG 表活是适用人群最广的了,油皮、干皮、敏感皮都能放心用。
相比皂基、氨基酸这两类众所周知的表活,APG 是类似“扫地僧”的存在:虽然低调,但能力出众。来源天然的它,不仅比氨基酸类表活更加温和、亲肤,清洁力还一点不差,干手干脸使用,甚至可以卸除日常淡妆。
不过这么优秀的成分,也有两个使用体验上的小缺点:不易起泡,以及洗后有假滑感。对于用惯了皂基类洁面的朋友来说,可能会觉得 APG 系的洁面“洗不干净”,但其实习惯就好。而干皮应该就很喜欢它啦,毕竟我们追求的就是润泽不紧绷嘛~

当然,为了改善这两个缺点,许多厂家也是将 APG 表活与氨基酸、两性基(一种温和、起泡好的表活)、甜菜碱(一种清洁力较强、起泡好的表活)等成分搭配使用,以达到更好的洁肤体验。
好了,下面就让我们进入万众期待的 APG 洁面推荐环节!
低泡类 APG 洁面
❶ fresh/馥蕾诗 大豆精萃卸妆洁颜凝露 150ML
-
购买链接
-
京东
-
天猫
这款洁颜凝露既是纯 APG 洁面的代表,也是 fresh 的明星产品。凝露质地的它,流动性很强,干手干脸使用也好推开,日常防晒、粉底、眉笔都能卸得一干二净。
另外,为了防止洁面后水分过度流失,它还添加了含有小分子氨基酸保湿剂的大豆蛋白,加上具有保湿效果的丁二醇、甘油等主要成分,令这款产品非常水润,适合娇嫩的干皮、敏感皮使用。
❷ PAULA'S CHOICE/宝拉珍选 大地之源洁面凝胶 200ML
-
购买链接
-
京东
-
天猫
说起 APG 类洁面,宝拉大妈的大地之源洁面凝胶绝对是绕不过去的一个产品。粘稠的凝胶质地,加上草绿色的瓶身,让它被起了个略引起不适的外号……对,就是绿鼻涕。
它包含 APG 、氨基酸以及两性基三种表活成分,清洁能力上佳,干手干脸使用同样可以卸除防晒和淡妆。因为不含香精,所以气味不太迷人,是类似泡泡水的味道,但也因此更加安全,痘痘肌、敏感肌也可以放心用~
❸ VANICREAM/ 薇霓肌本 温和泡沫洁面乳 237ML

这款大家可以找熟悉的代购购买哦~
如果上面两款都有些超出你的预算,那么便宜大碗的薇霓肌应该能成为你的心头好。椰油基葡糖苷+氨基酸表活的它洗感优秀,相比其他同类洁面,膜感不强。
流动性比较强的乳液质地,清洁力更强一些,欢迎油敏皮大胆 pick 它~
❹ REN蔷薇玫瑰卸妆洁面啫喱 150ML
-
购买链接
-
天猫
REN 是英国本土一个主打天然有机护肤的品牌,其中蔷薇玫瑰洁面啫喱是它家洁面系列中最好卖的产品,也是为数不多的纯 APG 洁面之一。
作为一个主打天然的品牌,植物精粹成分肯定少不了。蔷薇花油、玫瑰草油、天竺葵花油等成分调配出了浪漫的玫瑰香气,芦荟汁又搭配甘油、维生素 B5 提供了一定的保湿效果,让洗后的皮肤更加舒适、润泽。干皮和敏感皮,买起来鸭!
❺ Avene/雅漾 清爽洁肤凝胶 300ML
-
购买链接
-
京东
-
天猫
P .S.在天猫官方旗舰店,这款洗面奶是 200ML。
雅漾家也有一款以癸基葡糖苷为主要成分的洁面,就是这个清爽洁肤凝胶。因为有易起泡的两性基表活存在,所以它配合起泡网使用可以打出泡沫。它的清洁能力也比较强,很适合油皮。
但美中不足的是,这款产品含有香精,香气比较浓郁。不喜香味或介意成分的朋友,可以再看看下面 4 款产品。
❻ sukin/苏芊 天然泡沫洁面乳 125ML
-
购买链接
-
京东
-
天猫
主打天然成分的苏芊我们之前介绍过,是一个好用又便宜的护肤品品牌,堪称外国“大宝”。平价的它真的太适合过完双十一吃土的我们了,所以这一发安利必不可少!
和上面提到的 REN 一样,苏芊的这款洁面乳中的芦荟汁含量也排在所有成分中的第二位,超过了甜菜碱和癸基葡糖苷这两个表活。加上洋甘菊、玫瑰果油、茶叶等提取物,令它具有保湿、抗敏效果,丝毫不用担心洗后干燥的不适。
这款洁面虽然不是直接出泡,但在掌心摩擦几下也可以产生泡沫哟~
泡沫类 APG 洁面
上面介绍的都是相对低泡的产品,如果你觉得绵密的泡沫洗起来更有实感,那么可以在下面这 3 款直接出泡的洁面中选择。
❶ PETER THOMAS ROTH/彼得罗夫 温和卸妆洁面泡沫 200ML
-
购买链接
-
京东
-
天猫
首先要为大家介绍的是彼得罗夫的洁面泡沫。温和的成分带来了恰如其名的适用体验:洗得干净又不紧绷,十分舒适,适合各种肤质,还能卸除淡妆。
虽然这款产品相比之下没那么火,可在几个网站查了它的商品评价,都是清一色的夸奖,看得我都想立刻入手了!
❷ SOFINA/苏菲娜 泡沫按摩润肤洁面乳 170g
-
购买链接
-
京东
-
天猫
提起苏菲娜,可能大家先想到的都是它家防晒,但这款洁面其实也十分好用,称得上是遗珠之作。
除了甜菜碱、氨基酸、APG 这三种主要成分,这个泡沫洁面乳中还含有不少的二氧化碳,也就是碳酸,它能够帮助产品起泡,还有一定的去角质作用。把它涂抹在脸上稍作停留,就能体会到“嘭嘭嘭”的泡沫*破爆**感,超有趣,也很适合睡不醒的早晨拿来醒肤哦~
❸ Melvita/蜜葳特 花萃轻柔洁面泡沫 155ML

这款也需要大家自行找代购购买哦~
蜜葳特是欧舒丹集团旗下的有机护肤品牌,所以在商场中,你总能在欧舒丹的旁边见到它的身影。它家也有一款很仙的,以葡糖苷、氨基酸为主要表活的洁面,就是这个花萃轻柔洁面泡沫。
为什么说它“仙”呢,一是因为它有独特而又清新的水仙味,二是因为其中含有波斯玫瑰、摩洛哥橙花、地中海水仙花的精华,活脱脱就是一个花仙子嘛!而且这些成分也不是噱头,含量较高的它们,具有保湿、软肤的功效,洗完之后嫩得都恨不得多摸自己两下。
好啦,今天的科普+推荐就到这里啦~