
惊不惊喜?意不意外?
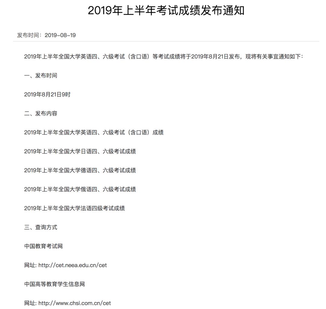
据全国大学四六级考试官网通知
(http://cet.neea.edu.cn/)
2019年上半年考试成绩发布时间为:
明天上午9点(2019年8月21日9时 )

1.2019年上半年四六级查询方式
➥查询方式1:后台直接回复“四六级成绩查询”即可查询
➥查询方式2:中国教育考试网
网址:http://cet.neea.edu.cn/cet/
➥查询方式3:中国高等教育学生信息网
网址:https://www.chsi.com .cn/cet/
2.四六级查询常见问题
查分网页打不开怎么办?
因为考生人数过多,考试成绩公布后,查分网站会比较拥堵。建议各位考生尽量错开网络使用高峰期进行查分。
准考证丢失怎么办?
✪ 方法一: 通过报名网站
可以试试访问四六级考试报名的官方网站,通过打印准考证的页面尝试找回。地址:http://cet.neea.edu.cn/
✪ 方法二: 通过打印信息
我们在打印英语四六级准考证的时候应该*载下**了准考证电子文档,在浏览器的*载下**管理或者word、wps里一般都能找到,或者发送给同学或打印店时的邮箱和QQ里面看看。如果是学校统一打印的准考证下发给各位同学的,此方法不太适用。
✪ 方法三: 学校教务处
一般情况下出成绩当天,大部分院校官网教务处一栏中,会贴出一份全校四六级查分考生的名单,根据名单可以查到自己的准考证号。

每次报名都怀着必过的决心
但考试的时候总有部分人
感觉还得明年再战

四六级真的有这么难吗?
四六级到底考哪些内容呢?
大一能考四六级吗?
考四六级到底有什么用!
小编带你来看看
四六级考试题型

✪大学四六级考试成绩采用了满分710分的计分体制。
为什么要考四六级呢?
四六级有那么重要吗?
小编有话说!
四六级的重要性
部分公务员招聘的硬规定
公务员很多岗位要求,对英语四六级分数有要求。
四大银行的筛选标准
国内的四大银行对英语四六级分数有严格的限制标准,而其中,本科生和研究生的要求标准还有所不同。
国际财会证书的最佳拍档
ACCA、USCPA作为国际财会领域的顶尖证书,它们堪称“国际通行证”,不过,USCPA只需要英语四级就足以拿下,ACCA具备英语六级水平就可以轻松飘过。
外企的必要生存条件
英语是进外企必备的生存技能,外企的招聘信息一般是英文的,就连笔试,面试也几乎是全英文,你去看看微软等外企的招聘就知道了。
部分媒体招聘条件之一
传媒行业招聘虽没有明确提出“英语四六级”要求,但在严峻的就业形势下,四六级无疑是展现实力的一个有力角度。
读研也会涉及四六级
这里先要说明保研是对四六级要求的!一般情况为四级500分以上,六级425分以上。
大一能考四六级吗?
很多学校大一不能考英语四六级,原因有以下几个:
理由一:主要是因为考场位置不够。有些大学还好,可能大一很多人能考过,而还有很多学校就不一样了。大一到大四加起来报名一万多人,每个标准化考场只能坐30人,那得要多少教室?
理由二:为了提升四六级的通过率!很多大学以为上了大学的英语课,学生更容易过四六级!
建议大一新生可以先咨询师兄师姐,看自己学校能不能在大一就参加四六级考试。
英语四级没过,可以报考六级吗?
不可以。六级报考规定修完大学英语六级课程且参加大学英语四级考试成绩达到425分以上(含425分),才能报考大学英语六级考试。
自考专科或本科生可以报考四六级吗?
自考生属于社会人员,不能报考大学英语四六级考试。
已经毕业了还能考四六级吗?
不能。大学英语四六级考试只对在校大学生开放。

最后,小编建议:如果你的学校允许大一就考四级的话 ,建议还是早点考。
一来对于一部分学生来讲,出了高中很多知识就不会记得那么清楚了,高考过后的一段时间英语水平还是很高的,所以大一的时候考四级容易通过一些。其次,早点把四六级考了,后面的时间就可以用来准备别的考试啦~

来源:四川教育发布综合整理自网络
编辑:胡宇菲(实习)

四六级加油!