今年年初我们造价工程师制度就出了一个征求意见稿,直到前几天四大部委正式发布(住房城乡建设部 交通运输部 水利部 人力资源社会保障部关于印发《造价工程师工作资格制度规定》《造价工程师工作资格考试实施办法》的通知)

具体变化我前面都给大家说了,但是大家比较关心就是今年(18年)造价工程师考试怎么考,好消息来了我们住建部今天终于发文了(关于造价工程师工作资格考试有关工作的说明)

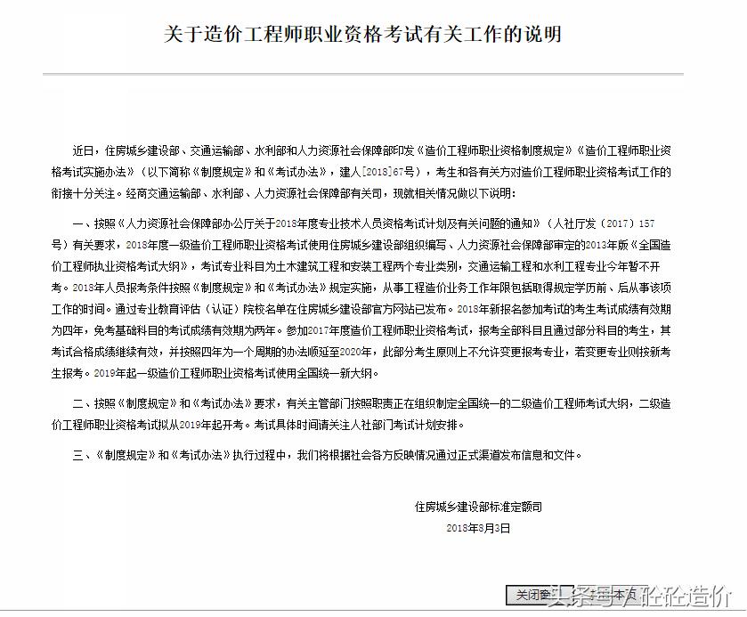
近日,住房城乡建设部、交通运输部、水利部和人力资源社会保障部印发《造价工程师工作资格制度规定》《造价工程师工作资格考试实施办法》(以下简称《制度规定》和《考试办法》,建人[2018]67号),考生和各有关方对造价工程师工作资格考试工作的衔接十分关注。经商交通运输部、水利部、人力资源社会保障部有关司,现就相关情况做以下说明:
一、按照《人力资源社会保障部办公厅关于2018年度专业技术人员资格考试计划及有关问题的通知》(人社厅发〔2017〕157号)有关要求,2018年度一级造价工程师工作资格考试使用住房城乡建设部组织编写、人力资源社会保障部审定的2013年版《全国造价工程师执业资格考试大纲》,考试专业科目为土木建筑工程和安装工程两个专业类别,交通运输工程和水利工程专业今年暂不开考。2018年人员报考条件按照《制度规定》和《考试办法》规定实施,从事工程造价业务工作年限包括取得规定学历前、后从事该项工作的时间。通过专业教育评估(认证)院校名单在住房城乡建设部官方网站已发布。2018年新报名参加考试的考生考试成绩有效期为四年,*考免**基础科目的考试成绩有效期为两年。参加2017年度造价工程师工作资格考试,报考全部科目且通过部分科目的考生,其考试合格成绩继续有效,并按照四年为一个周期的办法顺延至2020年,此部分考生原则上不允许变更报考专业,若变更专业则按新考生报考。2019年起一级造价工程师工作资格考试使用全国统一新大纲。
二、按照《制度规定》和《考试办法》要求,有关主管部门按照职责正在组织制定全国统一的二级造价工程师考试大纲,二级造价工程师工作资格考试拟从2019年起开考。考试具体时间请关注人社部门考试计划安排。
三、《制度规定》和《考试办法》执行过程中,我们将根据社会各方反映情况通过正式渠道发布信息和文件。
住房城乡建设部标准定额司
2018年8月3日
通过原文我们可以看出以下几点:
1.2018年度造价工程师考试继续使用2013年版《全国造价工程师执业资格考试大纲》,考试专业科目为土木建筑工程和安装工程两个专业类别,交通运输工程和水利工程专业今年暂不开
2.2019年起一级造价工程师工作资格考试使用全国统一新大纲。
3.二级造价工程师工作资格考试拟从2019年起开考
4.2018年人员报考条件按照《制度规定》和《考试办法》规定实施,从事工程造价业务工作年限包括取得规定学历前、后从事该项工作的时间。
5.17年和18年的造价考生!都4年轮考!
重磅是今年可能不是本专业考生也可以报名了,而且是4年一循环,大纲都不变。明年考试大纲和考试教材都会变化相对考试也会相对变的难,所有说今年是通过造价工程师考试最好的一年,想把握机会就关注我!!每天一个造价工程师小知识点还有免费资料哦!!

本头条号:专注于造价工程师考试相关经验、学习方法、技巧和资料分享;
---------喜欢我就关注我哦!------