“高考状元,北大清华毕业后当起了网络游戏直播,你怎么看?值吗?”今日,成都开启了2014级高三二诊考试,家长频道(ID:cdjzpd)第一时间拿到了率先考试的语文试题内容。

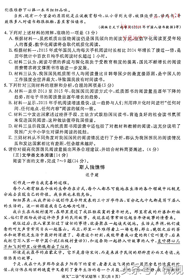
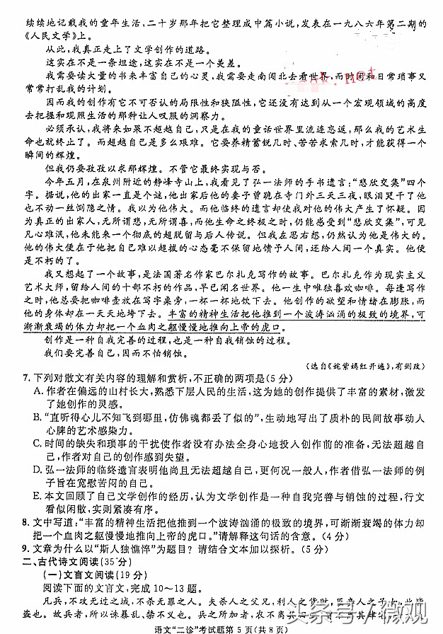
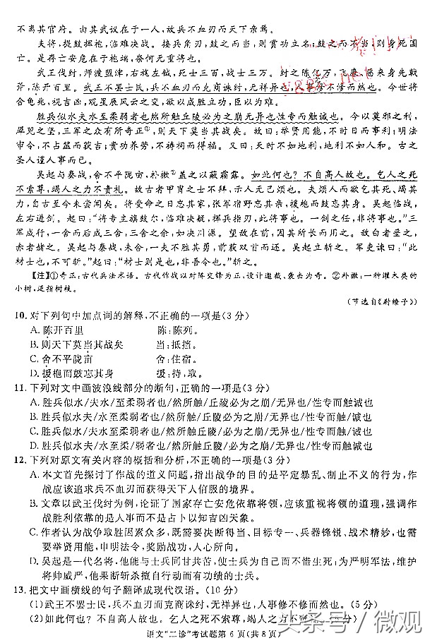
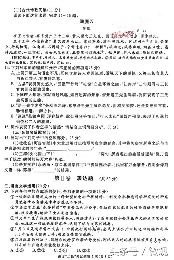
本次语文考试试题共分两大部分,第一部分为阅读题。一是分现代文阅读,含论述类文本阅读、实用类文本阅读(给材料答题)、文学类文本阅读。二是古代诗文阅读,含文言文阅读和古代诗歌阅读。
第二部分为表达题,含语言文字运用和写作。
有意思的是给作文(给材料作文),很鲜活,来自现实,让你结合自己的思考,评价“高考状元北大清华毕业后当网络游戏直播”这一人生选择。如果是你来写,你会怎么看呢?

今年,四川将实行全国同一卷(III卷),从本次成都二诊考试语文试题不难看出,关于阅读的方面的内容占据了很大的部分,看来,增加阅读量,养成良好的阅读习惯,是相当重要的。









目前,距离高考还有76天,高三*党**们还偶尔间好好阅读一番。