隋着消费水平的提高,消费者对轮胎的需求也有了进一步的提升,除了安全性能外,对轮胎的静音舒适性能也有了进一步的提升。今天我们一起来看看某东网上平台最畅销的十大静音轮胎,看看哪款适合你?数据抓取某东平台的,采用的规格也是市场最畅销的205 55r16,我们一起来看看吧!

205 55r16销量前十的轮胎,300元以下的2款,是佳通的 GitiComfort 228和GitiComfort 228v1,售价均为269元。差别看下图:

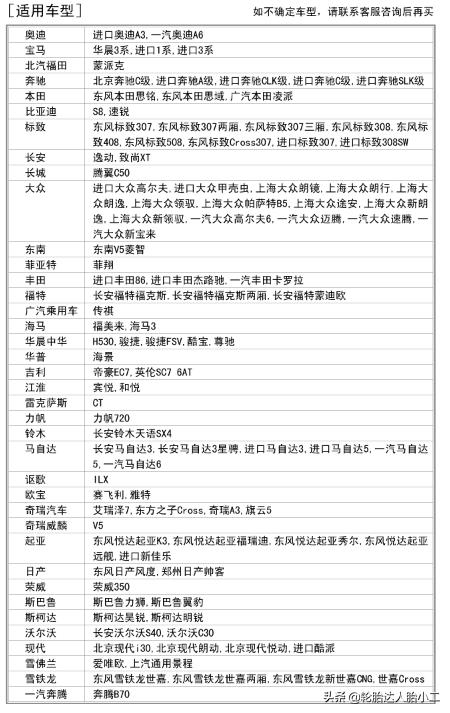
佳通 GitiComfort 228 花纹特点及适配车型


佳通 GitiComfort 228 V1花纹特点及适配车型


300元到400元的四款, 优科豪马A349和玛吉斯MA656均为349元,韩泰K415和邓禄普EC300+售价相差十元。

横滨优科豪马A349花纹特点

玛吉斯MA656花纹特点及适配车型


邓禄普EC300+花纹特点及适配车型


400--500元的有两款,固特异的配套大师 EAGLE NCT75和米其林的韧悦ENERGY XM2

固特异配套大师 EAGLE NCT75的花纹特点及适配车型


售价500元以上的两款,米其林的浩悦四代和德国马牌的CC6
米其林浩悦四代PRIMACY 4 花纹特点

德国马牌轮胎 CC6的花纹特点及适配车型




十大静音轮胎是市场上高中低端静音轮胎的缩影,同时也是整个静音市场最具代表性和竞争力的产品。适合自己的轮胎才是最好的轮胎,最后小二希望每个人都能淘到自己满意的轮胎。
我是轮胎达人胎小二,欢迎留言评论,转发收藏,关注我更精彩哦!