4日,平日给人斯文、沉稳形象的*今条头日**CEO张一鸣突然“出离愤怒”,因为他发了一条*药火**味十足的朋友圈。内容直言炮轰艾瑞统计的数据报告内容失实,并表示以未曾给过艾瑞一分钱为荣。

随后,*今条头日**合伙人张利东紧随“老大”,发布了一条更加愤怒的朋友圈,直接称“艾瑞是所有第三方数据公司里面最垃圾的,我为门户时代互联网行业能容忍这样一家低级公司的存在感到耻辱。

各方人士对于排名都有评论以及展现。一点资讯市场副总裁兼总编辑吴晨光在朋友圈转发了带有艾瑞数据的文章。*今条头日**副总裁林楚方转载了老板张一鸣的朋友圈截图,称“听张老板的,何况张老板的话挑不出错。”

让张一鸣和*今条头日**方面震怒的是艾瑞数据此前出具的几份报告。包括TalkingData、TrustData、QuestMobile在内的的所有第三方数据机构报告中,*今条头日**的日活跃用户数都超过三千万。而只有艾瑞的数据始终将该指标描述为“数百万”,这与事实相差甚远。

在艾瑞公布这两数据之前,易观智库发布了2015年11月和1月移动应用数据排名TOP200,*今条头日**在易观智库当月出具的数据排名中分别排在第二位和第三位,数据中公布的前四位没有提到一点资讯的名字。

艾瑞总经理杨伟庆很快给出回应“*今条头日**对艾瑞的所有建议不理睬,发生如此事件,非常遗憾的看到一个企业管理者如此言行。”

谁对谁错?
明眼人能看出,张一鸣和张利东在朋友圈的口诛笔伐中暗示,艾瑞是因为*今条头日**“没给钱”,作出的报复之举。
不过,有消息人士透露,更接近真实的情况是,*今条头日**方面拒绝嵌入艾瑞的SDK(艾瑞称"加码审计"),艾瑞方面因此无法全面统计*今条头日**的用户数据,此后发布了被*今条头日**诟病失实的报告,至于艾瑞方面是否在发布报告前知悉所统计数据可能不全面,双方各执一词。
常在河边走,艾瑞终于要“湿鞋”了?
事实上这也并不是第一次有人质疑艾瑞的数据。
2010年12月1日,一篇题为《中国品牌广告网络兴起市场格局初现》的新闻稿在互联网广告业掀起了轩然大波。稿件意在对即将出炉的行业报告进行预热,但却因其公布的数据引起众多质疑,甚至引发了互联网行业不少企业的不满。随后,艾瑞很快进行了全面撤稿。
2013年,艾瑞发布了《2013年中国DSP行业发展报告》。报告一出,就遭到品友互动CEO黄晓南的炮轰:一家既不以技术见长,甚至其DSP根本没有大范围投放的公司在DSP行业排名里却名列前茅,的确让人啼笑皆非。
2014年2月,艾瑞咨询集团发布了《2007-2008年中国网络视频企业竞争力评估报告》。报告显示,优酷网凭借其在运营竞争力、用户竞争力、产品竞争力、资本竞争力四项综合指标第一,荣获中国网络视频核心企业综合竞争力排名第一,土豆居于第二。随后,土豆高管杨丹宁向搜狐IT表达了对艾瑞报告的不满,并从四大维度进行了质疑和例证。
进展:*今条头日**说艾瑞承认统计方法有问题,已更改数据
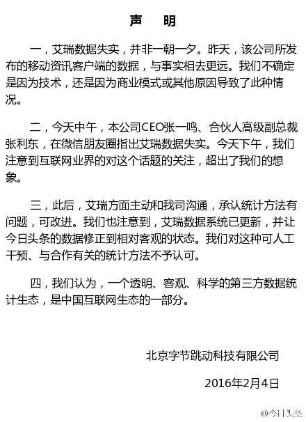
*今条头日**4日晚间在官方微博的贴出一张声明称,在张一鸣和张利东于朋友圈指出艾瑞数据失实后,艾瑞方面主动和*今条头日**沟通,承认统计方法有问题,可改进,并且,艾瑞数据系统已更新,并让*今条头日**的数据修正到相对客观的状态。
But!*今条头日**还说,依据艾瑞反馈,我们纠正原声明中第三点,他们数据系统并未更新,依然和真实相去甚远。

截至发稿时,艾瑞方面还没有发布有关“承认统计方法有问题、更改数据”的确认声明,其官微以及官网目前还是此前的“很遗憾收到投诉、欢迎各界质疑和监督”的声明。
附艾瑞对*今条头日**的回复:
非常遗憾在春节前夕,艾瑞收到《*今条头日**》张一鸣先生以及团队的公开投诉,艾瑞诚意接受行业各个层面的质疑和舆论的监督。
艾瑞做为一家全球科技洞察及互联网专业的数据研究咨询公司,14年来持续为上千家互联网企业、代理公司、投资公司等企业提供专业的服务。阿里巴巴、京东等多家知名互联网企业等上市均采用艾瑞的市场份额数据。
艾瑞的网民行为连续监测业务始于2007年,是中国第一个在PC互联网发布自由数据排名的机构。2012年,艾瑞推出移动互联网网民行为连续监测业务。
艾瑞移动互联网连续监测数据中,除了样本推算数据之外,也按照国际惯例,采用全流量审计的数据矫正。加码审计业务截至目前得到了BAT等多家知名互联网企业的支持,已经有上百个互联网产品通过艾瑞认可的审计流程,在艾瑞排名数据中,体现了真实的数据结果,使得数据准确性进一步提高。
艾瑞目前的加码审计中,目前每天覆盖3亿多台上网设备,审计中国网民每日超过100亿次用户访问行为。在互联网视频领域,艾瑞已经在覆盖超过90%以上的视频全流量数据,为中国提供了最完整的实时视频节目全流量审计数据,广受广告主认可,为推动中国视频广告市场做了很大贡献。
长期趋势看审计级别数据是大势所趋,艾瑞愿意持续推动越来越多企业开放自己数据,共建互联网的诚信数据的生态。艾瑞做为行业推动者会继续秉承专业客观的处世态度,也希望帮助更多的行业企业真实的体现价值。艾瑞非常认可张一鸣先生提出的观点,互联网最终会走向数据全面透明公开,艾瑞作为第三方公司也希望推动市场整体进步。
本文由创业邦编辑综合整理自财视传媒、TechWeb、搜狐自媒体(互联网分析师于斌)等