摘要:自动化生产概念的推广以及人力成本的逐渐增加,都导致机械代替人工是必然的趋势。视觉检测作为高效的检测方法,在代替人工检测方面具有较大优势,应用前景较好,然而国内视觉检测尚处于起步阶段,竞争力有待提高。
视觉检测是用仪器代替人眼对物体进行测量和判断,将被检测目标转换成图像信号,并传送给专用的图像处理系统,根据像素的分布、颜色和亮度等信息转折成数字化信号。通过对信号进行处理来识别目标的特征,从而实现对现场的设备动作的控制。
视觉检测优势显著应用场景广泛
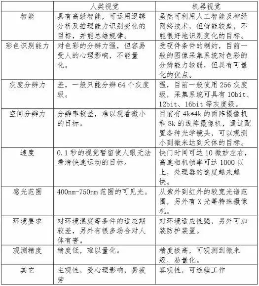
相对人类视觉,视觉检测虽然在智能化和彩色识别能力方面还存在差距,在灰度分辨力、空间分辨力、速度、感光范围、环境要求以及观测精度等方面都存在显著优势,尤其是在有害环境中或者重复性工作环境下,可节省大量人力,显著提高产品检测效力。

视觉检测与人类视觉对比
因为视觉检测具有诸多优势,因此可应用场景广泛。目前视觉检测比较成熟的应用主要集中在定位、尺寸测量、OCR/OCV、特征有无等领域。
典型的是半导体行业,从上游晶圆加工制造的分类切割,到末端电路板印刷、贴片,都依赖于高精度的视觉测量对于运动部件的引导和定位,半导体制造行业对于视觉检测的需求占全行业市场需求的40%-50%。
此外,视觉检测在医药与食品饮料包装、汽车装配的在线检测、汽车零部件的离线检测和表面检测等领域也有着丰富的应用。
值得一提的是,外观缺陷检测是一个有很大检测需求的市场,但因为缺陷的特征的差异性以及产品的多样性复杂性造成的应用过程中还是会出现复杂的问题,成为视觉检测应用的重点突破方向。
可以预见,随着视觉检测技术的不断进步,其未来在飞机制造、铁路设备、汽车、医药等领域具备非常大的潜力。

视觉检测产业链
行业市场范围逐渐增加国产设备竞争力不足
目前视觉检测的市场需求尚未饱和。一方面是人力成本的提高,改善劳动强度的需求,另一方面视觉检测有助于提高工业的生产效力,受到大型工业集团的青睐。
此外,视觉检测产品的大量应用促使部件成本逐渐下降,同时竞争逐渐激烈以及一些国产厂商的介入和成长,硬件成本逐渐降低,推动了视觉检测普及。
2011-2017年全球视觉检测系统及部件市场复合增长率约为10%,2017年,全球视觉检测市场范围达到50亿美元,预计2018年市场范围在55亿美元左右。从产业地区分布看,全球视觉检测产业主要分布于德国、美国和日本地区,三国总共占比超过60%。
从国内视觉检测的发展来看,目前我国视觉检测处于起步阶段,应用场景尚不丰富,但随着自动化生产的推进,市场潜力巨大。在视觉检测设备的生产方面,我国高端视觉检测设备依赖进口,国产视觉检测设备在中低端竞争激烈。之所以国产设备难以发展,总结有以下原因。
1.过去市场需求长期不足
视觉检测技术过去在中国市场应用不足,其主要原因在于预算限制、不易使用、工程实施资源限制、操作人员的接受程度不足、视觉技术的了解不足以及相较其它自动化项目的优先级别不够高等方面。其中因为对视觉检测技术缺乏充分了解以及预算的限制是当前应用中最突出的阻碍因素。
2.行业研发能力不足
国内视觉检测行业具有投入特别高,核心硬件设备依赖于进口的特点,因此企业往往要先确保视觉检测仪器产品卖得出去才有研发生产意愿,这导致了市场挤压技术发展的现象。
加上国内知识产权保护的缺失和行业本身缺乏人才,导致行业内技术研发缺乏动力,企业研发生产的质量良莠不齐,难以在中短期内跟上国际先进水平。
3.行业发展经验不足
视觉检测下游的产品普遍生命周期短,因为市场上与之相关的很多工业产品以及工艺都变化太快,很有可能设备成本都没有赚回来,但产品已经不再生产了,这就需要生产视觉检测设备的企业能够把握市场需求,在降低成本的同时把握市场发展规律。
而国内企业因为技术方面缺乏领先优势,导致企业对于市场的需求难以快速响应。此外,很多设备都是项目性质,而非产品性质,国内企业在面对项目生产方面缺乏经验,由此出现即使有市场需求也一时难以满足的情况,导致恶性循环,难以发展。
相信随着视觉检测的发展,其对于自动化生产的效益将进一步提升,我国工业生产对于视觉检测的需求将稳步增加。在市场需求增加的情况下,有助于激发行业研发热情,为行业发展积累发展经验,促进视觉检测设备的国产化进程。
结语
目前视觉检测对于自动化生产效力的提高显著,在诸多领域将逐步替代检测人类视觉检测。近年来视觉检测行业市场范围逐渐增加,但国产设备竞争力不足,需要在较长时间的发展,才能有机会赶上国外水平。