受益于我国医药商业的变革和发展,我国医药物流领域在进入21世纪后,十几年间发生了从量变到质变的飞跃,市场不断规范,结构调整加快,范围持续增长,并呈现出新的发展趋势。
医药物流发展现状
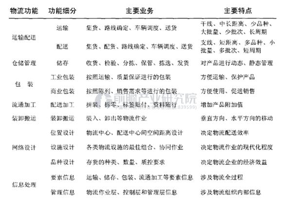
作为物流的重要组成部分,医药物流是指物流技术和管理在医药领域的具应用,主要起着运输配送、仓储管理、包装、流通加工、装卸搬运、网络设计和信息处理的功能。
医药物流七大主要功能一览表

资料来源:前瞻产业研究院整理
20世纪80年代以前,我国药品流通实行“三级批发、一级零售”模式,药品通过层层调拨垂直流通。80年代后,医药流通领域开始市场化改革,实行“三级批发、一级零售”模式,药品通过层层调拨垂直流通。医药计划经济体制下的流通模式被打破,取而代之的是医药商品的自由流通和企业间的平等竞争。
经过多年的发展,医药物流取得长足发展,为医药行业发展做出了重要贡献。不过,与发达国家相比,我国医药物流还存在一定差距,具体表现在物流效力偏低、物流成本偏高等方面。
以日本相比,据前瞻产业研究院《中国医药物流行业市场前瞻与投资分析报告》分析,2012年日本医药制造业物流费用率仅为1.7%,比我国低9.9个百分点;若我国医药企业物流费用率达到日本的水平,2012年我国医药制造业可节约超过1000亿元的物流成本。
我国&日本医药制造业物流费用率对比(单位:%)

资料来源:前瞻产业研究院整理
医药物流发展展望
总的来说,经过质变的飞跃,医药物流行业今后发展将呈现新的趋势。
首先,管理集约化,经营范围化。医药物流是一个范围经济极强的行业,对物流功能、要素进行整合是增强医药物流企业核心竞争力的重要手段,也是发展现代医药物流的关键问题。通过重组联合,不仅能够克服医药物流市场集中度低的缺点,而且可以逐步增强企业的核心竞争力。
从近几年市场结构的发展态势看,我国医药物流行业的市场集中度正逐步增加,医药批发企业数量已从2012年的1.63万家下降至2016年的1.3万家,向寡头垄断的方向演变的趋势正在开始。
我国医药批发企业范围变化情况(单位:万家)
资料来源:前瞻产业研究院整理
其次,上下游企业的合作加强,医药物流供应链得到发展。一方面,医药物流企业将加强和药品生产企业的合作,与生产企业一起建立起本地的销售网络;另一方面,加强和下游客户的合作,以优质的服务为客户创造更大的价值。
第三,医药物流技术朝着信息化、标准化方向发展。在我国,医药物流信息技术的应用尚处于起步阶段,大多医药物流企业没有运用物流信息系统,信息缺乏相互链接和共享,达不到物流运作所要求的信息化水平,未来必须向自动化、高效化物流的转型。
第四,第三方物流将得到大力发展。第三方物流作为联结厂家和批发商、零售商的桥梁,通过专业化分工,专注于自己的业务,更有可能降低成本,提高服务质量,今后或将迎来更大的发展。
最后,医药物流与电商结合。医药物流流通量大、单位价值高的特点非常适合采用电子商务方式购销,与电商的结合可促使药品采购供应物流的高绩效得以实现。
本文来源前瞻产业研究院,转载请注明来源!