
新财富APP(www.ikuyu.cn), 沟通资本与分析师的桥梁,提供有深度的见解
笔者 太平洋证券 张学
工业阀门绝对龙头,新常态蕴含新机遇
(一) 全套工业阀门解决方案供应商
纽威股份创立于 1997 年,“纽威”两字源自英文“NewWay”的谐音,意为闯出一条新路,立志通过自主创新之路打造自己的品牌。公司制订了自主品牌战略、全球市场和全面解决方案战略,建立起遍布全球的销售网络和服务体系,形成原材料垂直整合的生产组织体系和过硬的质量保障体系,在国际阀门市场中树立了品牌声誉和知名度,公司 2008 年销售额突破 16 亿元,跻身世界少数几家年销售额超亿美元的工业阀门制造商。目前已形成以闸阀、球阀、截止阀、止回阀、蝶阀、调节阀、安全阀、核电阀及井口设备为主的九大产品系列,产品广泛应用于石油、天然气、炼油、化工、船舶、电厂等工业领域。

公司自主研发的高科技阀门产品已应用于高温、高压、深冷、深海、核电、军事等领域,在阀门的逸散性(低泄漏)控制、高温高压、超低温、耐腐蚀、抗硫、LNG 超低温固定球阀、管道输送高压大口径全焊接球阀、井口采油设备、产品大型化、产品抗硫等方面在行业内居于领先水平。在国内率先采用最先进的 ERP 管理理论和“六西格玛”管理理念,建立严格的质量管理体系,追求产品的“零缺陷”,公司是国内目前取得国际石油、化工行业认证许可最多的阀门企业,通过了行业内大多数的主要资质认证,是中国第一家获得欧盟 CE-PED 证书(第四类,H1 模式,法国船级社 B.V.颁发)和 TA-Luft 认证的阀门制造商;第二家通过 NORSOK 审核的中国公司,第一家双相钢通过 NORSOK 审核的中国公司;公司也是我国少数几家同时获得民用核安全机械设备设计/制造许可证及 ASME 认证的阀门制造企业。

近年在国际油价持续低位震荡,国内经济新常态、去产能等背景下,石油石化、电力等阀门需求下滑,国内阀门行业(尤其是中低端市场)呈现离散度大、高度竞争的态势,普遍下调产品价格导致竞争的无序,目前处于行业洗牌期。中国阀协统计,2015 年全国范围以上阀门企业(年销售收入 2000 万元以上)达 1806 家,生产阀门产值 994.11 万吨,同比增长 1.32%;实现主营收入 2566 亿元,同比下降 0.47%;利润总额 172 亿元,同比下降 5.78%。

公司业绩从去年以来出现一定程度的下滑,但我们仍看好公司。首先,公司历经金融危机洗礼且茁壮成长。受 08 年金融危机的影响,自 08 年至 09 年下半年,公司境外订单范围出现较大幅的下滑,导致公司 2010 年营收同比下滑 31.75%,而到了 2009 年第四季度,随着全球经济逐步复苏,公司承接订单量触底回升,呈现良好增长态势,2011 年和 2012 年营收达 19.17 亿、21.98亿,分别增长 73.54%、14.69%,已超过在金融危机爆发前的收入水平。公司的产品范围效应、快速响应能力以及高端客户资源可保障企业安然过冬,一旦行业回暖,具备爆发潜质。
同时,产品定位高端,行业洗牌期机遇也多。公司毛利率在 A 股阀门类上市公司中领先,持续优化产品结构,不断开展核电、海工、超低温、低泄漏环保等新兴高端领域的研发并取得突破,国内进口替代空间大,也在抢食海外高端市场份额。同时,行业洗牌期将利用提高行业集中度,进一步提高品牌影响力,更是兼并收购良机。

(二) 海外营销网络傲视同侪
公司产品凭借可靠的产品性能取得众多大型跨国企业认可,已成为众多国际级用户的合格供应商,获得了壳牌、BP、中石油、中石化、埃克森美孚、委内瑞拉国家石油、沙特阿拉伯国家石油等石油公司的批准,获得巴斯夫、杜邦、陶氏化学等国际级化学公司的批准,是国内阀门行业获得大型跨国企业集团批准最多的企业。实际上,较之质量体系认证、行业标准认证,高端客户的批准认证更加宝贵,是迈入高端市场必须的门槛。在这类认证上纽威在国内处于较大优势地位,是纽威在海外高端市场上很少有来源于国内竞争的原因。

公司形成了覆盖全球的多层次营销网络体系,在北美洲、南美洲、欧洲、东南亚、中东等国家直接设立销售子公司或办事处,负责当地市场的开拓;在市场需求旺盛地区直接设立库存中心,满足客户采购需求。已形成具有全球影响力的“纽威”自主品牌,出口额长期保持行业第一。

公司阀门产品大比例出口,近年来采取多项措施应对人民币汇率波动风险:办理国际贸易项下的出口发票押汇业务,以出口应收货款为质押,向银行申请预支货款,并即时结汇从而规避汇率波动;办理远期结售汇业务,与银行签订远期结汇协议,匹配外币货款回款期,锁定收回外汇时的结汇汇率;还包括境外订单优先人民币结算、子公司办理外币*款贷**及时支付货款并结汇等。实际上,公司受益近两年以来的人民币贬值,汇兑收益的增加显著降低了公司的财务费用。
(三) “稳油增气”态势明显,油气改革利好行业发展
IEA《世界能源投资展望 2016》中统计,能源转型背景下,全球能源领域的投资总额从 2014年的 2 万亿美元下降至 2015 年 1.8 万亿美元(下降幅度 8%),主要是因为上游油气投资的下降,已连续两年出现投资缩减,约 30 亿美元。展望同时指出,化石燃料在能源供应领域依旧占据主导地位,油气在能源供应领域依旧占据主导地位(46%),预计接下来会有一个稳定期,未来一年不会有进一步的缩减。


从当前世界能源消费结构看,油气能源仍占据半壁江山,此番油价下跌和石油供给量增加、需求放缓(尤其是中国)、地缘政治、美元强势等一系列因素有关,并不能将其视为石油时代结束的标志。作为三千种以上工业品原材料的石油暂时难以被其他能源取代,可以判断在较长的时间内,世界对石油还有很大需求。今年 7 月发布的《BP 世界能源统计年鉴》指出,未来 20 年可再生能源在一次能源消费结构当中的占比也仅能达到 8%,可再生能源要取代石油还有相当长的路要走,鉴于全球能源消费总量的持续增长,石油消费量还是会增长,在相当长的时间内,世界对石油还有很大需求。在价格的调控作用下,全球石油市场正在恢复平衡,而近来油气投资的减少,在未来有造成石油供应短缺的风险。BP 同时指出,2015 年用于发电的一次能源中,天然气占比大幅增加,煤炭减少,目前在美国,天然气已经成为发电用的主要能源,天然气正在取代煤炭成为发电用的主要能源。据中石油经济研究院预测,“十三五”期间全球石油需求年均增速为 1.1%,2020 年前国际油价相对低位运行,总体趋势是前低后高,预计 2020 年国际油价将在 80 美元/桶。

国内方面,经济新常态、油气反腐等背景下,中国油气管道建设放缓,截至 2015 年底,中国在役油气管道总里程累计约为 12 万千米,其中天然气管道 7.2 万千米,原油管道 2.5 万千米(已扣减封存退役管道),成品油管道 2.3 万千米。其中新建成油气管道总里程 0.52 万千米,天然气管道增量较大,原油、成品油管道增量较小,“气多油少”规律明显。在能源内结构优化,绿色发展的背景下,油气代煤、清洁能源替代化石能源是大势所趋。根据已发布的《能源发展战略行动计划(2014—2020 年)》、“十三五”规划纲要等文件,对油气行业提出以下发展目标:
到 2020 年,非化石能源占一次能源消费量比重达到 15%,天然气比重力争达到 10%以上,煤炭消费比重则控制在 58%以内。
推动能源结构优化升级,加快推进非常规、深海层油气开发等技术研发应用,四川长宁—威远、重庆涪陵、云南昭通、贵州遵义—铜仁等页岩气勘查开发,推动致密油、油砂、深海石油勘探开发和油页岩气综合开发利用等。
加快建设陆路进口油气战略通道。建设沿江油气主干管道,推动管道互联互通;加强西北、东北和西南陆路进口油气战略通道和配套干线管网建设。完善以西气东输、陕京线和川气东送为主的天然气骨干管网。
深化能源体制改革与价格改革。分离自然垄断业务和竞争性业务,放开竞争性领域和环节,推动能源投资主体多元化;推进石油、天然气、电力等领域价格改革;重点推进电网、油气管网建设运营体制改革,转折政府职能,继续取消和下放行政审批事项。
可以看出,天然气是“十三五”时期油气行业的发展重点。目前天然气消费占我国一次能源消费比重低于 6%,与世界平均 24%的水平相比,发展潜力巨大。我国人均用气量仅为国际平均水平的 29%,管道长度相当于美国的九分之一,调峰储气能力相当于年消费量 2%,低于世界平均 10%的水平。同时,油气管网独立是油改重中之重。“管住中间、放开两头”的体制改革将增加输气官网数量,推进第三方准入,促进天然气市场竞争多元化。

先电力、后油气,能源体制改革大幕已开启。今年是“十三五”开局之年,《能源体制革命战略行动计划(2016—2030 年)》、《能源体制改革“十三五”规划》编制即将完成,《关于深化石油天然气体制改革的若干意见》年底出台在即,降低输配气价,加快输气管网、接收站、储气库等基础设施建设,监督第三方准入等一系列油改措施将加速推进。可以判断,作为油气项目建设工程中的必需产品,阀门在天然气管网、LNG 接收站、储气工程的建设方面的需求增量可观。
管道规划中最优管径的选择很重要,管径越大单位管输费越低。当前,中石油、中石化的大管线项目还未大范围重启,纽威有专门车间生产 42、48 英寸大阀门。2015 年 7 月,纽威“天然气长输管线高压大口径全焊接球阀”通过国家级鉴定,标志着纽威的高压大口径全焊接球阀(最大48"Class900),已完全可以替代同类的进口产品,充分满足目前国内外天然气长输管线的需求。
2016 年 8 月,中石油招投标网对 2016 年度阀门集中采购中标候选人进行公示,纽威阀门中了 13 个包中的 10 个标包,显示出阀门产业雄厚实力,公示期后意味着这次集中采购中标已正式确认。中国与俄罗斯之间最大的合作项目 YAMAL 亚马尔液化天然气项目整体进度已近 40%,首批模块已从中国运抵俄罗斯并在施工现场完成安装。纽威作为设备供应商已参与其中,2015 年 11月,公司获得 Yamal 项目阀门产品认证分析 (Certification MATRIX) 和工业安全专家结论书(ISE) ,顺利完成 Yamal LNG 项目产品的 CU-TR 认证业务。
(四) 中国制造 2025 ,小阀门亦有大作为
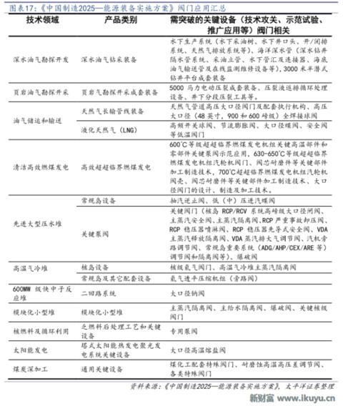
我国能源技术装备制造业面临能源发展和结构调整的挑战,自主创新能力较弱、部分关键核心技术缺失、传统产品产能相对过剩和关键零部件配套能力不足共存等矛盾突出,亟需转型升级。以阀门为例,我国阀门市场“蛋糕”虽大,但竞争也非常激烈,国内阀门制造业水平与国际先进水平相比仍有一定差距,高参数、高温高压、高磅级的关键阀门一直依赖进口,国产化在国内阀门行业已形成共识。
为推动能源革命,促进装备制造业自主创新和优化升级,以能源装备发展引领装备制造业强国建设,国家发改委、工信部、能源局于今年 6 月制定《中国制造 2025—能源装备实施方案》。围绕确保能源安全供应、推动清洁能源发展和化石能源清洁高效利用等方面确定了 15 项领域的能源装备发展任务,列出了需突破的关键设备(包括技术攻关、示范试验、推广应用等),并明确了 2020、2025 年的发展目标。作为能源装备关键零部件之一的阀门,在其中 11 项技术领域中的 14 个产品类别里被重点提及。

在国内外经济持续低迷和原油价格持续低位震荡的背景下,阀门行业整体市场需求疲软,公司加大科技投入,优化公司产品结构,把研发目标瞄准国内高新技术产业对阀门产品的需求,重点研究、解决行业内共性、关键性、基础性的技术。通过自主研发创新,开展了核电、海工、超低温、低泄漏环保等应用领域的研发,项目进展顺利并取得突破。
核电“十三五”目标明确,增量存量市场均将爆发
(一) “十三五”核电装机将超过去 30 年
2015 年,因福岛核事故而沉寂多年的中国核电终于迎来春天,全年核准 8 台机组,开工建设6 台机组,已完全恢复至福岛核事故前的水平,2015 年因此被称为中国核电重启元年。截至 2015年底,中国大陆运行的核电机组 30 台,总装机容量 2831 万千瓦;在建的核电机组 24 台,总装机容量 2672 万千瓦。其中,在建的核电机组数量排名世界第一,总机组数量位居世界第三。

《核电中长期发展规划》、《电力发展“十三五”规划》均已明确 2020 年我国核电的装机目标,即“在运 5800 万千瓦+在建 3000 万千瓦”,共 8800 万千瓦,而“十二五”期末(2015 年底)的核电装机为“在运 2831 万千瓦+在建 2672 万千瓦”,共约 5500 万千瓦。按平均单台机组容量百万千瓦估算,“十三五”期间平均每年投产与开工都要达到 6 台以上机组,这也意味着在“十三五”期间,中国将完成过去 30 年核电的装机总量(中国的核电起步从 1985 年 3 月中国大陆第一座核电站——秦山核电站动工算起),核电迎来毫无争议的大发展时代。


(二) 华龙、AP1000 首堆稳步推进,多台机组坐等开工
AP1000 首堆冷试成功。三门核电站 1 号机组于今年 5 月完成冷试, 在冷试过程中,主泵、非能动堆芯冷却系统、非能动安全壳冷却系统等设备及系统的相关试验结果正常,满足设计要求,为后续的热试、装料及并网发电打下坚实基础。目前热试工作进展顺利,9 月 12 日,两台主泵均成功升到 100%转速,有望于年底前实现装料。这就意味着,受主泵制造等因素影响而拖期的 AP1000“世界首堆”三门 1、2 号机组已进入最后的冲刺阶段,AP1000 是目前我国未来三代核电批量建设的主力堆型(国内),海阳核电二期、广东陆丰、辽宁徐大堡等 AP1000 堆型机组有望于年底获得开工许可。


华龙融合过审评,首堆工程进展顺利。高层积极推进华龙一号的技术融合,8 月初召开的华龙一号技术融合高级专家审评会已获得初步融合方案,标志着华龙一号技术融合取得实质性进展,为加快推进国内外华龙一号项目核准创造了良好条件。在华龙首堆建设方面,福清核电 5 号机组正按照 62 个月的总工期计划有条不紊地推进,工程建设情况良好、受控,重大里程碑节点均按照计划如期实现。国家能源局专门组建“华龙一号”示范工程领导小组,从国家层面协调推进工程建设。漳州 1、2 号机组、宁德 5、6 号机组属于“华龙一号”技术在国内发展的第二批目标厂址,有望于今明两年获得突破。
需要指出的是,在还没有三代核电机组成功并网的背景下,今年以来国家尚未核准开工新的机组,高层对新建三代核电的审批谨慎在情理之中,同时,电力新常态下的核电消纳问题并不是构成重启进度滞后的根本逻辑所在,可详见我们的核电行业 2016 年中期投资策略——《多台机组坐等开工,核电有望王者归来》。我们认为,随着华龙技术融合、AP1000 机组调试顺利推进,今年年底前有望迎来批量机组的开工,“十三五”每年 6-8 台的装机目标仍将达成。考虑到“华龙一号”在去年已核准 4 台机组,预计今年核准的机组将以 AP/CAP 系列为主。其中,CAP1400 示范工程、海阳二期、广东陆丰一期、辽宁徐大堡一期可能性较大。

(三) 开工投产双高峰,阀门受益明显
核电阀门是核电站中大量使用的介质输送控制设备,连接整个核电站的数百个系统,是核电站安全运行的关键附件。福岛核事故发生后,核电站建设对核电阀门各项技术指标、使用寿期提出更高要求,一座具有两台百万千瓦机组的核电站有各类阀门近 3 万台。

阀门作为一种耗材,运行工况有腐蚀、磨损、老化等问题,核电站一般情况下每年都会有定期检修,在检修中发现器件有腐蚀、磨损、老化的,须及时进行更换,特别是备品备件更换的比较多。对新建核电站,核电阀门需求占核电设备总投资的 5%左右,而阀门维修费一般占核电站维修总额的 50%以上。一座具有两台百万千瓦机组的核电站每年总维修费用在 1.35 亿元左右,阀门维修、更换费用达 6700 万元/年。

与国外著名核电阀门生产厂家相比,国内阀门设计水平尚有差距。国内核电阀门绝大多数集中在产业链下游,数量虽然巨大,但产品附加值低(以福清核电为例,进口阀门数量只占到阀门总数的 4.3%,而金额却占到所有总金额的 58%),与国外阀门行业研发、制造水平相比,国内厂家在企业管理、产品研发设计能力、阀门加工设备、生产工艺及产品上下工序辅助制造能力等方面还有一定差距。核电阀门与常规工业阀门相比,在技术和质量要求上高出很多,目前具备相关核级资质的企业较少(中核科技、江苏神通、大连大高、沈阳盛世、纽威等),这些企业凭借核电站供货业绩及多年积累的核安全文化和质量保证体系,将受益于核电机组增量市场、存量市场双重启动的利好。
纽威发力核电、海工,全球视野践行“一带一路”
(一) 核阀后起之秀实则颇具底蕴,一级资质扩证在即
纽威地处我国阀门行业重要基地苏州,多位高管来自于中核苏阀(中核控股,核电阀门国产化重要企业)。 公司 2010 年取得国家核安全局的民用核安全机械设备设计、生产制造许可证,2011年取得美国 ASME 协会 N、NPT 证书,是国内为数不多的能提供多品种核电阀门的企业。公司及子公司获生产许可的核电阀产品有闸阀、截止阀、止回阀、球阀、蝶阀、安全阀。此外,公司拥有核级铸件制造许可证,可提供优质的核电阀门毛坯铸件。
公司目前手握核二、三级资质,2015 年延证顺利完成,一级扩证工作正在进行中,预计 2017年上半年完成。作为国内工业高端阀门龙头,纽威实际上已具备核一级的技术储备并研制出部分核一级阀门样机。同时建立了严格的核质保体系,按照 HAF003、ASME NQA-1、NCA4000、RCC-M 要求编制了全面的适用于阀门制造过程的质量管理程序。公司具有完整的核电阀门应力计算、流体分析、抗震分析、压力和温度瞬态分析和疲劳分析技术。公司核级阀门的抗震分析、疲劳分析已经得到国家核安全局认可批准,且公司核电阀门的抗震、疲劳分析均为自己完成,送交第三方的样机产品皆一次成功,并得到实验检测机构的广泛认可。
值得一提的是,子公司东吴机械是国内为数不多的具有核电站安全阀资质的企业之一,实力雄厚,曾拿到 2000 多万巴基斯坦卡拉奇 K2/K3 核电项目的主蒸汽阀门订单,已投资 4000 多万建成超临界参数的大排量安全阀全性能测试设备,可满足百万千瓦级核电主蒸汽安全阀及稳压器安全阀的热态全性能试验,为稳压安全阀、主蒸汽安全阀的国产化打下坚实的基础。今年 1 月,“华龙一号”主蒸汽安全阀通过由国家能源局和中国机械联合会组织的专家组验收。

(二) 多种堆型均有供货,触角已伸进三大核电
尽管是核电阀门行业的后来者,纽威经过多年努力,已在国内、外核电领域取得了较为广泛的应用业绩,在核岛、常规、BOP 管线系统、核电大型设备配套系统、三代核电站 AP1000、CAP1400示范堆、中国四代核电站高温气冷堆试验堆、ASME N 钢印核级阀门出口等领域都收获了订单,并得到中广核、国核、清华核能研究院等客户的认可。


2010 年 8 月,纽威与中广核工程签订第一个核电阀门订单合同(891 万元),这是公司历史上第一个核电站阀门订单,标志着纽威阀门已全面进入核电阀门国产化领域。近年来,公司已连续中标中广核*江阳**、防城港、台山、红沿河等多个核电项目,包括截止阀、闸阀、球阀和升降式\旋启式止回阀等多类核安全级阀种。
2013 年 7 月,纽威与上海核工院(国核 728 院)展开第三代先进核电厂主蒸汽安全阀重大专项阀门研发及CAP系列核级阀门研发合作。将依托上海核工院开发CAP系列稳压器主蒸汽安全阀、核一级电动闸阀、核一级旋启式止回阀和核二级气动球阀,进一步扩充公司产品资质范围,提升在核电阀门市场上的竞争力。
作为一家海外业务占大头的公司,公司在核阀领域的战略眼光并不只局限于国内市场,纽威近年来参加了历届中国核工展(NIC)、世界核工展(WNE),与欧美核电客户就未来实施的全球项目布局进行深入磋商和紧密合作。目前紧跟国家一带一路、核电出海战略步伐,充分利用海外市场渠道和开拓经验,积极参与 AREVA、EDF、GE 等国外核电客户的项目订单。
(三) 深水阀门持续突破,产品结构不断优化
前文已分析,未来油气开发的重点将在海洋(特别是深海),近五年全球重大油气发现 70%来自深水。深海石油已令巴西跻身全球石油大国行列,伴随中海油开发南海荔湾海底项目的启动,我国已正式拉开深海开发序幕,将对海底油气输送管阀的需求起到明显推动作用。
因为海底环境对于阀门的抗压、耐腐蚀性能有极高要求,高端海底阀门市场几乎一直被Cameron、Tyco、FMC 等进口品牌垄断。海底阀门的设计标准目前采用 API-6DSS、API-6A、API-17D等,海底阀门与常规阀门的区别主要在抗外压强度对于壁厚的影响,海底工况环境( 如洋流、海生物、渔网) 对于阀门外部结构的影响,海底防腐涂层,电极腐蚀等。海水用阀门首先要在软件设计研发方面投入大量的计算模拟,还要接受高压舱、海水腐蚀等试验。公司自主研发深水阀门等尖端产品,取得连续突破,已成为近两年来在市场竞争中的“杀手锏”。
2014 年 12 月,在中船重工 702 研究所、深圳海油工程的协助下,纽威两台水下阀门(球阀/闸阀各 1 台)完成高压舱试验,中国船级社(CCS)进行现场见证,各项性能指标均满足标准及客户要求,本次水下阀门高压舱试验属国内首次。公司同时参与海油工程承担的工信部课题“水下生产系统设计及关键设备研发”,联合纽威意大利技术专家共同设计制造出 4 台水下闸阀,3 台水下球阀样机,并于 2015 年 5 月成功交付海油工程。本批样机包含了国内第一台 500 米水深水下球阀以及水下闸阀。这批产品通过严酷的 FAT 试验,高压舱试验,PR2 试验等,各方面性能完全达到国际先进水平。
2015 年 6 月,中集来福士为挪威 Frigstad Offshore 公司设计建造的全球首座第七代超深水半潜式钻井平台“Frigstad D90”在烟台基地完成合拢,纽威为此项目提供全套阀门解决方案,可用于严苛海洋工况,完全满足 Frigstad D90 在墨西哥湾深水作业的要求。10 月,纽威阀门登陆国内首座 NORSOK 标准钻井平台——North Dragon 项目(“维京龙”号,挪威 North Sea Rigs As公司与中集来福士签订的北海深水半潜式钻井平台总包),是国内首次由承建方完成所有同类工作的 Norsok 标准(号称全球最严格)半潜钻井平台项目,纽威在此项目中提供全套阀门解决方案,可适应全球最严苛海洋工况地区,如北海、巴伦支海及北极圈海域,是目前唯一有资质供货此类区域的国产阀门制造商。

2015 年 11,公司通过美国石油协会(API)海底管道阀门标准(API-6DSS 标准)认证,并取得海底球阀(Subsea Ball Valves)生产资质,成为中国首家拥有 API-6DSS 证书的阀门制造商。API 6DSS 标准对水下管线阀门产品的设计、制造、材料、试验、标记、质量控制、储存和发运等都作了严格规定,是生产水下管线阀门产品的重要标准。API 6DSS 类型水下阀门主要应用在海洋油气工程的水下管汇与输送管道上,适用于深水及超深水工况,要求阀门有 20 年以上免维护使用性能、优异的密封性能及高可靠性。
估值和投资建议
公司在行业低迷时深耕主业,作为国内高端工业阀门领军企业,公司资金充裕但并未盲目投资扩张,而是积极调整产品结构,在国内装备行业配套阀门国产化的重点领域实现技术突破。作为核阀后起之秀,将受益核电设备国产化及我国“一带一路”核电出口的稳步推进。
国际油价具备回暖预期,国内“稳油增气”态势明显,油气体制改革启动在即,油气储运、非常规油气及 LNG 等的蓬勃发展都将拉动阀门需求,我们认为公司明年业绩有望回暖。在“工业强基”、《中国制造 2025》深入实施的大背景下,作为高端工业阀门龙头,我们看好公司未来的发展机会。预计公司 2016-2018 年 EPS 分别为 0.44 元、0.66 元及 0.76 元,维持“增持”评级。
风险提示
国际油气投资持续低迷,国内油气项目建设滞后,核电等新兴领域拓展未达预期,汇率大幅波动风险

(完)
股市有风险,投资需谨慎。本文仅供受众参考,不代表任何投资建议,任何参考本文所作的投资决策皆为受众自行独立作出,造成的经济、财务或其他风险均由受众自担。
新财富酷鱼正在积极建立和读者、合作伙伴的联系,你想获取更多有价值资讯吗?你想成为我们网站的笔者吗?你对我们的网站的更新有什么建议?请登录网址(www.ikuyu.cn)获取更多信息。