供稿:鱼豆腐
初审:锅底
终审:锅底
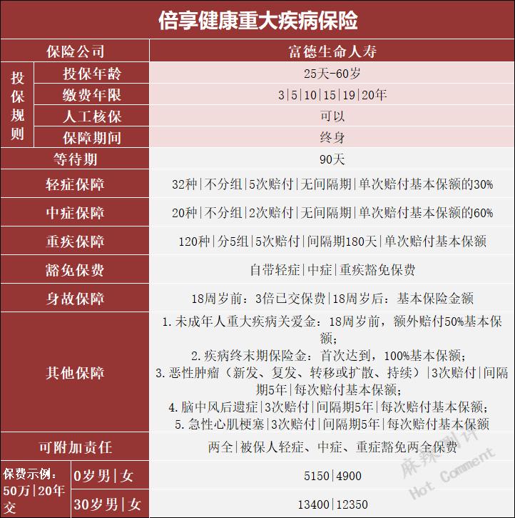
今天,麻辣团队要为大家进行测评的是一款分组多次赔付的重疾险——《富德生命倍享健康重大疾病保险》,一起来看看是否值得期待。
麻辣评分:89.236

01、麻辣点评
优点:
1.轻症赔付30%基本保额,中症赔付60%基本保额,单次赔付比例较高
2.18周岁之前确诊首次重疾,多赔付50%基本保额
3.恶性肿瘤、脑中风后遗症、急性心肌梗塞分别最多三次赔付
4.18周岁前身故或全残,赔付3倍保费
5.可以附加两全,满期返满期金
不足:
1.有“三同”限制
2.恶性肿瘤、脑中风后遗症、急性心肌梗塞多次赔付的间隔期是5年,时间较长
3.脑中风后遗症2次赔付,需证实为新发的中风
4.急性心肌梗塞2次赔付,需提供新的心肌酶异常结果等证实为新发的急性心肌梗塞
5.免责条款特别规定有精神和行为障碍的免除
总结:
富德生命倍享健康重大疾病保险作为一款重症分组多次赔付的重疾险产品,保障责任总体较好,性价较好。轻症和中症不分组,赔付次数多,赔付比例大。但是轻中症疾病有三同限制。该产品高发重疾的多次理赔的设置可圈可点,二次理赔条件苛刻,赔付率低。
02、具体评测

轻症/中症保障
轻症&中症疾病达到52种,病种较为丰富,不分组赔付,且无间隔期,总体较好。轻症最高可获赔5次,单次赔付比例为基本保额的30%;中症最高可获赔2次,单次赔付比例为基本保额的60%(市面上一般中症赔付50%,部分知名重疾险产品至今未设置中症保障)。前6种重疾所对应的高发轻症全部包含,且有两项划分为中症保障,提高了赔付比例。剩余的19种重疾中,对应缺少6项高发轻症没有覆盖,轻症有6项,另外设置中症有6项,总体来说保障一般。

需要注意的是,虽然倍享健康的轻、中症虽然也明文写明是“不分组”重疾险,但是条款有隐含的三同限制,并非是真正意义上的不分组产品。
什么是保险条款的三同限制呢?
在保险合同条款中,明文写明“ 若被保险人因同一疾病原因、同次医疗行为或同次意外伤害事故,被确诊首次患本主险合同定义的两种或两种以上的轻症疾病,我们仅按一种轻症疾病给付轻症疾病保险金 ”,这就是三同限制。市面上大多数重疾险产品都有三同限制。倘若你配置的重疾险产品没有三同限制,那么恭喜你,限制越少对你越有利。
我们来看看倍享健康条款中提及轻症定义中的三同限制有哪些?



很显然,倍享健康的轻症“不分组”具有限制。
重疾保障
1.120种重症分5组,最多5次赔付
重症分5组,最多5次赔付,间隔期为180天以上,单次赔付100%基本保额。
当下市面上的多次赔付重疾险,均存在不同程度的三种限制条件: 疾病分组、间隔期和同一原因限制。

倍享健康这款重疾险,也有这三个限制条件。
这三个因素直接影响我们购买保险后的二次重疾获*率赔**。限制越少,越容易获得二次赔付。
2.未成年人重大疾病关爱金
被保险人在18周岁前,因意外事故或在等待期后确诊首次罹患重大疾病,额外给付50%基本保险金作为未成年人重大疾病关爱金。
比如,小麻辣购买100万重疾险,在18周岁前却确诊首次患合同约定重大疾病,获赔150万。
3.恶性肿瘤最多3次赔付,每次赔付100%基本保额
“恶性肿瘤”或“恶性肿瘤组”新发、复发、转移或扩散、持续可获得多次赔付,相对友好,最高3次赔付,只是间隔期5年,时间太长,增加了二次赔付的难度。市面上一般针对恶性肿瘤多次赔付的间隔期是3年。
4.脑中风后遗症最多3次赔付,但二次理赔条件苛刻
条款中对脑中风后遗症二次理赔的条件如下:


一般经验,第二次中风发作与第一次发作的中风关联性极强,此条款中二次理赔,要求严格,要求为新的中风发作,且间隔期长达5年,可以说很难获得二次理赔。
5.急性心肌梗塞最多3次赔付,但二次理赔条件苛刻
条款中对脑中风后遗症二次理赔的条件如下:


急性心肌梗塞的二次赔付如同脑中风后遗症一样,二次理赔的条件苛刻。
身故保障
倍享健康身故赔付虽然有90天的等待期,但是身故赔付比例较大。18周岁前,身故或全残,赔付3倍保险金(市面上一般是退还保费);18周岁后,身故或全残,赔付100%基本保额。相对市面上的重疾险,该条款对于未成年人身故赔付较高。
其他保障
1.保额最高超过50万需要体检
对于重疾险的需求,很多人的额度都是在50万往上,甚至更高,这样才能起到较好的杠杆作用。倍享健康这款重疾险产品有免体检额上限,28天-15岁最多50万保额,16-40岁最多50万,41-45岁最多40万,46-50岁最多20万,51-55岁最多10万,56-60岁最多5万,超过这个上限,都需要体检。
2.可选附加两全,轻症、中症、重症豁免特定附加合同保费;
可选附加“富德生命附加安心两全险”,未发生合同保障责任到期返还满期金。轻症、中症、重症都可以豁免该附加两全的后续保费,且附加合同继续有效。
03、公司介绍
富德生命人寿保险股份有限公司(下称“富德生命人寿”)是一家全国性的专业寿险公司,成立于2002年3月4日,总部现位于深圳。股东由深圳市富德金融投资控股有限公司、深圳市国民投资发展有限公司等资金雄厚的企业构成。公司现注册资本117.52亿元,总财富超4700亿元,是国内资本实力较强的寿险公司之一。
富德生命人寿建立了覆盖全国重点省市区域的营销网络和多元化服务平台,目前共拥有35家分公司,1000多个分支机构及其服务网点。

保险公司经营指标
- 成立日期:2002年3月4日
- 注册资本:117.52亿元
- 分支机构:上海|北京|浙江|宁波|四川|湖北|江苏|辽宁|大连|天津|福建|山东|河南|湖南|吉林|海南|重庆|深圳|黑龙江|河北|安徽|江西|内蒙古|陕西|广东|云南|山西|甘肃|*疆新**|广西|厦门|贵州|青岛|苏州|宁夏35省市
- 最新一次综合偿付能力充足率 :125%
- 最新一次核心偿付能力充足率 :125%
- 最近一次风险综合评级:B类
- 最近一次SARMRA:74.44分
04、增值服务
1.电话医生 不限次数

2.不指定医院或专家门诊预约 5次/年/张保单

只要购买《富德生命倍享健康重大疾病保险》,就可以获得以上绿通增值服务。无保费、保额要求。
不过需要注意的是,以上增值服务并非保险条款,是保险合同之外额外赠送的附加服务,保险公司有权随时终止服务内容,比如,这款产品没那么赚钱的时候。
推荐指数:★★★★ ☆
关于我们:
我们是一群80、90后
我们有着自己的行业梦想
我们希望带给大家客观、公正、全面的保险讯息
