
第1483期
美国是当今世界上物流发展最成熟的市场,虽然近年来我国物流发展迅速,市场范围远超美国,但物流质量、行业代表企业却不如美国。
今天,运联研究就带你一窥巨头垄断下的美国物流市场:
1、国际三大机构对美国物流市场范围预测是怎样的?
2、美国物流市场发展潜力如何?
3、美国物流行业分类如何?代表企业的实力怎样?
来源 | 运联研究院
笔者 | 李忠心
编辑 | 小L
1. 概念解释
美国公路货运编号及术语解释:

2. 市场范围
2.1 市场范围预测
三大全球知名机构ATA、IBIS、麦肯锡对美国物流2011-2017年公路货运与快递市场范围预测。
从预测结果看,整体是稳步上升趋势,其中ATA在2017年预测值最高,总体市场范围高达4511亿美元,麦肯锡较为保守,2011-2017年总体市场范围预测值均为三家机构中最低。

ATA仅对美国公路货运中的卡车零担运输(LTL)与快递和整车运输(TL)范围进行简单区分预测,快递和整车运输的范围大大超过卡车零担运输范围,其覆盖范围广,不仅仅包含一般整车运输,未进行物流行业细分市场范围的预测。

IBIS对美国公路货运及快递市场范围整体预测一致保持较高的预测值,其中一般整车运输为一般零担运输范围的2倍多,快递市场范围保持较快且稳定的增速,逐步扩大市场占比。

麦肯锡对美国公路货运及快递市场范围预测的口径与IBIS一致,且都呈逐步增长趋势,其在范围的预测值上较IBIS低,但公路货运和快递的整体范围较IBIS预测值高。

2.2 经济环境
近几年美国经济平稳,GDP呈现小幅度增长趋势,社会物流总费用保持在GDP的8%左右并略微下降,表现较为平稳,物流市场范围短期内不会出现大幅度变化。

3. 物流行业细分及参与者
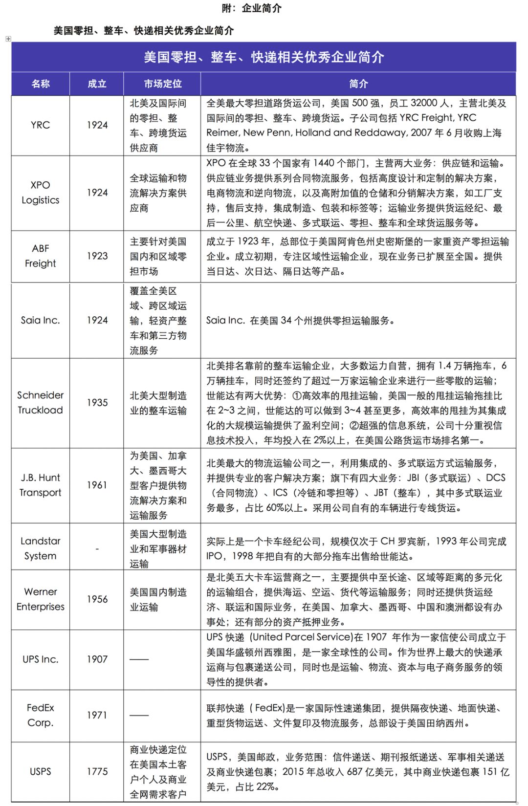
物流行业按货物运输批量的不同可简单分为整车运输、零担运输和快递三大类。美国物流行业三大运输形式中各有巨头企业占领了大部分市场份额,相互竞争又差异化共处,表现十分抢眼。
3.1 快递市场
美国快递行业巨头垄断市场现象非常明显,三大快递企业USPS(美国邮政)、UPS、FedEx占领美国本土快递市场份额达90%以上,是行业高度集中化的体现。三大快递企业实际上业务差异化较为明显,USPS重商务快递,UPS重公路运输,而FedEx走高端路线以空运为主。

USPS在2017年收入下降,且持续处于持续亏损状态,UPS与FedEx收入持续上升,且FedEx收入增长幅度最大,年增长近百亿美元,逼近UPS年收入范围。

3.2 零担市场
美国物流行业企业扩张最为常见的方式为并购,零担领域也不例外,且竞争也十分激烈,在三大快递巨头的渗透下,仍有部分大公司占据了一部分市场份额,美国前十零担企业占据了77.6%的市场份额,且从近两年的收入看,也都呈现平稳上升趋势。

除FedEx外,其他大零担企业(如YRC、ABF、Saia、XPO)近几年收入处于持续增长阶段,市场范围逐步扩大,自身实力不断加强。

3.3 整车市场
美国物流整车领域受益于近年来随美国经济的平稳形势,企业收入一直处于小幅平稳增长趋势。在行业巨头渗透下,美国四大整车企业行业优势依然明显,市场空间没有下降,收入反而小幅度上升,利润保持相对较高的水平。

注:这里的企业单指整车企业,罗宾逊物流被定义为三方物流未被列入排名。
整车十强公司2017年表现依然强劲,公司整体收入持续攀升,市场竞争愈加激烈。

从美国经济发展趋势和物流行业的范围来看,美国的物流行业基本上已经呈现一个饱和的状态,行业盛行纵向以及横向并购,细分行业各个巨头占领非常大的市场份额。
反观国内,各个物流企业不断拓展自己的业务,进行纵向以及横向的扩充,比如快递业向零担业扩展,城配行业向仓储业扩展,但是中国物流细分行业中始终没有巨头占很大市场份额,从中国的各个物流企业发展程度来看,远远没有达到美国发展进度。

*转载请联系运联传媒获得授权