500强校园招聘
60万优质大学生
求职优选平台

1、【杭州上海全国】养生堂有限公司
【公司简介】
养生堂有限公司创建于1993年, 是一家专业生产和经营健康产品的现代化高科技企业。企业的宗旨是“创利育人、兼济天下, 在人类健康领域被承认是做得最好的”。公司始终以“为生命健康提供产品与服务”为使命, 专注于健康产业的可持续发展,坚持为消费者提供天然、健康、安全的产品。发展至今, 公司产业横跨了饮用水饮料、保健品、食品、生物制药、化妆品、现代农业等多个领域。养生堂有限公司和旗下的农夫山泉股份有限公司为全国民营500强企业,集团旗下还拥有三家高新技术企业——养生堂药业有限公司、养生堂天然药物研究所有限公司、北京万泰生物药业股份有限公司。
【招聘岗位】

注:具体招聘岗位要求详情见网申地址
【网申地址】
http://hr.yst.com.cn/campus_post
2、 【全国 】先声药业
【公司简介】
先声药业成立于1995年3月28日,至今先声已发展成为集生产、研发、销售为一体,拥有 7家通过GMP认证的现代化药品生产企业,2家全国性的药品营销企业、1家药物研究院,拥有员工近 4000 人的新型药业集团。 2005年,联想控股公司下属的弘毅投资出资2.1亿元,持有先声药业31%的股份。2007年4月20日,先声药业成功登陆纽约证券交易所,募集资金2.61亿美元,股票代码SCR,成为中国内地第1家在纽交所上市的化学生物药公司。
【招聘岗位】
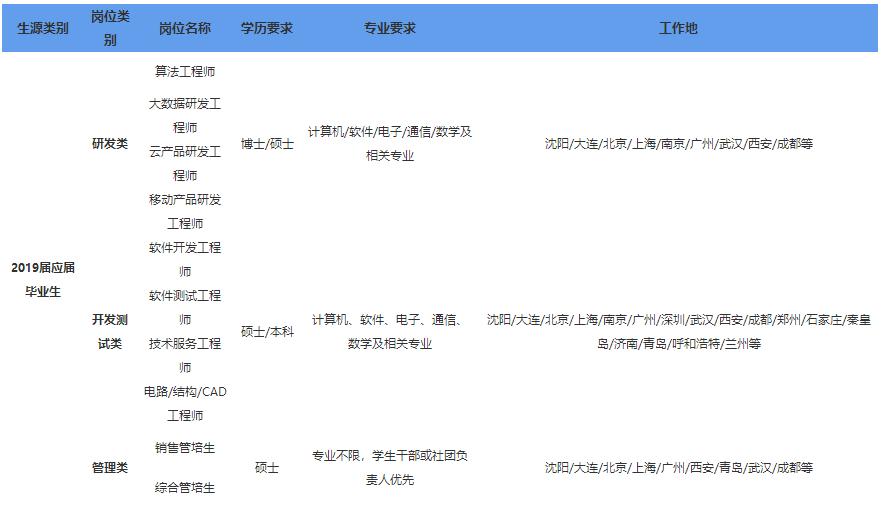
研发岗

营销岗

制药岗

职能岗

【网申地址】
http://campus.simcere.com/
3、【全国】深圳能源
【公司简介】
深圳能源集团是一家以能源电力为主、能源环保等相关产业综合发展的深圳市属国有控股上市公司。集团公司成立于1991年6月,1993年9月股份公司股票在深圳证券交易所上市(股票简称:深圳能源,股票代码:000027),是全国电力行业第一家在深圳上市的大型股份制企业,也是深圳市第一家上市的公用事业股份公司。
【招聘岗位】

【招聘流程】

【校招行程】

【网申地址】
http://campus.51job.com/szny/job.html
4、【全国】中国葛洲坝集团基础工程有限公司
【公司简介】
中国葛洲坝集团基础工程有限公司(以下简称公司)是国务院国资委直管特大型能源建设集团、世界500强——中国能源建设集团有限公司旗下的独立法人企业,是中国葛洲坝集团股份有限公司的控股子公司。公司始建于1974年,是基础与地下工程专业特色突出、国内与国际业务协调发展的综合性、现代化建筑企业。
【招聘岗位】

【薪资福利】

【宣讲行程】

【网申地址】
http://campus.51job.com/gzbjc2019/job.html
5、【上海深圳天津】SGS
【公司简介】
SGS是全球领先的检验、鉴定、测试和认证机构,在世界各地共有95,000多名员工,分布在2,400多个分支机构和实验室,构成了全球性的服务网络。
【招聘岗位】

【网申地址】
http://campus.51job.com/SGS2019/jobs.html
6、【上海】中国平安保险(集团)股份有限公司
【公司简介】
中国平安保险(集团)股份有限公司于1988年诞生于深圳蛇口,是中国第一家股份制保险企业,至今已发展成为保险、银行、投资三大主营业务为一体、核心金融和互联网金融业务并行发展的个人金融生活服务集团之一。
【招聘岗位】

【招聘流程】

【网申地址】
http://campus.51job.com/padx2019/about.html
7、【全国】一心堂药业
【公司简介】
云南鸿翔一心堂药业(集团)股份有限公司(以下简称“一心堂”)成立于2000年11月8日。一直以来,一心堂秉持“一心做事,以心换心”的理念,坚持用“爱心、关心、诚心、精心、恒心”服务每一位消费者。经过18年的发展,截至2018年12月31日,鸿翔一心堂及其全资子公司共拥有直营连锁门店5758家已遍及滇、黔、桂、川、晋、渝、津、沪、琼等省、市,员工达26999人。2018年年末,公司拥有1800多万活跃会员,600多万微信粉丝,年交易次数1.38亿次。2018年度,公司实现营业收入91.76亿元,净利润5.20亿元。
【招聘岗位】

【招聘行程】

【网申地址】
http://campus.51job.com/hx8886/job.html
8、【河北】中国农业银行股份有限公司河北省分行
【公司简介】
中国农业银行股份有限公司河北省分行是中国农业银行辖属的一级分行,近年来,我行各项业务快速发展,市场竞争力日益增强,在金融同业中保持领先地位。未来,我行将紧密依托京津冀协同发展区位优势,以雄安新区建设和筹办冬奥会为契机,打造具有农行特色的金融服务体系,为广大客户提供全面、优质、高效的金融服务,助力社会建设全面发展。
【招聘岗位】
一、招聘需求 (55人)
(一)通用岗位(49人)。主要为我行培养和储备综合营销、业务运营、信息科技、财务会计、风险控制、法律合规等专业型和管理型人才。
(二)雄安分行本部(6人)。主要为分行本部培养和储备战略性业务骨干和经营管理人才。本次招聘主要为分行本部投资银行、国际金融、网络金融、信息科技、法律合规等岗位选拔优秀毕业生,为帮助毕业生尽快熟悉业务、转折角色,录用人员入职后将先安排到基层营业网点进行为期1年的培养锻炼。
【网申地址】
http://job.abchina.com
9、【国内国外】中国建筑第二工程局有限公司
【公司简介】
中国建筑第二工程局有限公司(以下简称“公司”)隶属于中国建筑股份有限公司,自2002年以来,我公司先后获得了住建部颁发的建筑工程施工总承包特一级、市政公用工程施工总承包特级、电力工程施工总承包壹级、机电工程施工总承包壹级、钢结构工程专业承包壹级、桥梁工程专业承包壹级、公路路基工程专业承包壹级共7项资质和北京市住建委颁发的石油化工工程施工总承包贰级、矿山工程施工总承包贰级、地基基础工程专业承包壹级、建筑装修装饰工程专业承包壹级共4项资质,住建部颁发的市政行业甲级设计和建筑行业(建筑工程)甲级设计资质,中国钢结构协会颁发的钢结构制造特级资质。总部设在北京,注册资本人民币50亿元。
【招聘岗位】

【薪资福利】
1.一份在同行业有竞争力的薪资
2.公平公正的多渠道晋升通道多层次的培训体系
3.提供员工宿舍、食堂
4.缴纳五险一金
5.通讯、防暑降温等补贴
6.法定假日慰问礼金、礼品
7.享受带薪年假或探亲假
8.定期免费体检
9.免费工装、文化衫等
【网申地址】
cscec.zhiye.com
10、【浙江】浙江中南建设集团
【公司简介】
浙江中南建设集团创建于1984年,注册资金11.58亿元,是以建筑工程、文化创意两大核心产业为主导的现代企业集团,年产值270亿元。现为国家房屋建筑总承包特级资质企业、国家火炬计划重点高新技术企业、国家重点文化出口企业,连续20年位列中国民营企业500强。
【招聘岗位】

【薪资福利】
1、节假日发放假日礼品
2、解决应届生落户问题
3、员工生日发放生日蛋糕
4、带薪年假、婚假、丧假等;
5、提供免费住宿或可申请租房补贴;
6、通讯补贴、证书补贴、探亲路费补贴;
7、定期组织专业技能培训和外出参观学习;
8、享受杭州市职工工会福利政策及困难补助;
9、除缴纳五险一金外,还可办理职工工会医疗互助;
10、公司园区内有食堂可提供早、中、晚餐;
11、优先享受集团公司旗下其他产业的优惠活动。
【公司网址】
www.znjs.com
【简历投递】
11、【全国】中国葛洲坝集团
【公司简介】
中国葛洲坝集团基础工程有限公司(以下简称公司)是国务院国资委直管特大型能源建设集团、世界500强——中国能源建设集团有限公司旗下的独立法人企业,是中国葛洲坝集团股份有限公司的控股子公司。公司始建于1974年,是基础与地下工程专业特色突出、国内与国际业务协调发展的综合性、现代化建筑企业。
【招聘岗位】
1.土木工程(岩土、桥隧) 12人 15人
2.财务管理(会计学、税务、审计、金融) 5人 10人
3.地质工程 5人 5人
4.水利水电工程(水务) 5人 5人
5.环境工程 2人 4人
6.法学 2人 3人
7.汉语言文学 2人 2人
8.人力资源管理 2人 2人
9.思想政治教育(马克思主义) 1人 2人
10.工程管理(工程造价) - 10人
11. 西班牙语、法语、英语 - 10人
12.安全工程 - 5人
13.测绘工程 - 5人
14.物流管理 - 3人
15.计算机科学与技术 - 3人
【网申地址】
http://url.yingjiesheng.com/cnpiej
12、【北京海外】中地国际工程有限公司
【公司简介】
中地国际工程有限公司自1995年走出国门至今,已发展成为面向亚洲、非洲等国家和地区,在国际工程建设与融资、实业投资等领域颇具声誉的国际化公司,经过二十多年的进步与创新,形成了以国际工程建设为依托带动工业、农业、矿业等实业投资的发展模式。
【招聘岗位】

【简历投递】
【公司网址】
http://www.cgcint.com
13、【山东】山东电工电气集团有限公司
【公司简介】
山东电工电气集团有限公司作为国家电网公司直属产业单位,是国家电网公司电磁耦合类和线路材料类业务的专业化运营平台,重点发展超/特高压变压器及电抗器业务,立足产业升级开展铁塔、线缆等业务的范围化经营。所属全资、控股、合资公司20余家。
【招聘岗位】
2019年高校毕业生招聘(第二批)需求计划约为45人,相关详细需求信息如下:
(一)报名条件
1.2019年应届博士、硕士、本科毕业生;
2.英语四级及以上水平,其它语种应达到相应资格水平;
3.专业基础知识扎实,有良好的工作素养及较强的团队意识和沟通协作能力;
4.身体健康,品行端正。
【报名方式】
http://zhaopin.sgcc.com.cn
14、【全国】东软集团股份有限公司
【公司简介】
东软是中国最大的IT解决方案与服务供应商。目前,拥有员工20000余名,在中国建立了6个软件研发基地,8个区域总部,在40多个城市建立营销与服务网络,在沈阳、大连、南京、成都和无锡建立了分布式实训基地;在美国、日本、欧洲、中东设有子公司。
【招聘岗位】

【网申地址】
http://campus.neusoft.com
15、【北京】中国移动通信集团有限公司
【公司简介】
中国移动通信集团有限公司(以下简称“中国移动”)是按照国家电信体制改革的总体部署,于2000年组建成立的中央企业。2008年5月,中国铁通集团有限公司整体并入中国移动。2017年12月,中国移动通信集团公司进行公司制改制,企业类型由全民所有制企业变更为国有独资公司,并更名为中国移动通信集团有限公司。
【招聘岗位】
1.集中网络配置管理岗(核心网方向)
2.骨干传送网维护优化岗
3.网络监管管理岗
4.网络资源维护管理岗 (传输网方向)
5.纪检干部监督审查调查岗
6.*访信**核实和案件调查岗
【网申地址】
https://yd2019.zhaopin.com
想听你说
5哥诚邀你写下你的求职经历,或是分享成功、或是从失败中学习的经验。欢迎来稿,形式不限。稿件一经录用,即可获得丰厚稿酬。来稿请发送邮箱:[email protected],别忘了注明联系方式。
【推荐阅读】▼ (点击文章题目即可)
-
「校招精选」热风、华阳电学、燕京啤酒、恒力集团等名企精选(3-24)
-
「校招精选」中国邮政、海尔集团、宁波方太等名企精选(3-23)
-
「校招精选」郎酒股份、锦珂塑胶、港中旅地产等名企精选(3-22)
-
「校招精选」*草烟**专卖局、链家、外研社等名企精选(3-21)
-
「校招精选」传音控股、达丰(上海)电脑、振石控股集团等名企精选(3-20)
-
「校招精选」康恩贝、广发证券、菲尼克斯等名企精选(3-19)
-
「校招精选」屈臣氏、巨人网络、唯品会等名企精选(3-18)
-
「校招精选」国家电网、中国移动、招商银行、邮储银行等名企精选(3-17)
-
「校招精选」快手、融信集团、百事、白云山等名企精选(3-16)
-
「校招精选」海信集团、映客、东风本田等名企精选(3-15)
-
「校招精选」正邦集团、集泰化工、志特集团等名企精选(3-14)
-
「校招精选」新希望、鲜丰水果、上海外高桥造船等名企精选(3-13)
-
「校招精选」东风汽车、新东方、妖精的口袋、菲尼克斯等名企精选(3-12)
-
「校招精选」飞利浦、西门子、华润置地等名企精选(3-11)
-
「校招精选」集美控股、世纪互联、中华纸业等名企精选(3-10)
-
「校招精选」KPMG、世茂集团、泰达绿化、TCL新技术等名企精选(3-9)
-END-

▼ 点击左下角 “阅读原文” 查找更多岗位