据21世纪经济报道4月14日报道,视觉中国因黑洞版权事件引起市场哗然,版权问题成为近期以来的市场焦点。如今,人民网提出倡议,计划与兄弟媒体做图片合作联盟。官媒板块明天会迎来新的投资风口吗?分析师认为,官媒将会受益。
人民网带头号召
4月14日人民网表示,为推动媒体融合向纵深发展,更好整合媒体图片资源,保护创笔者合法权益,人民网倡议主流媒体在净化版权市场一事上主动担当。
其中就提到,全国主流媒体应尽快在图片采编、使用和版权交易等方面形成联动机制,实现共融互通,建立合作联盟,成为图片市场的一支重要力量。人民网旗下的“人民图片网”愿与兄弟媒体携手探索。

消息一出,市场有投资者纷纷表示,人民网明日(4月15日)的股价大概率有较好表现。

据了解,目前人民网股价26.25元,市盈率206倍,市值290亿。在2-3月期间曾经历一轮疯狂上涨。

官媒或受益
对于视觉中国事件,华金证券传媒团队表示,“版权风险暴露业务模式漏洞,国家互联网趋势下官媒受益”。

华金证券谈到,国家版权局宣布要将图片版权保护纳入“剑网2019”专项行动:各图片公司要健全版权管理机制,规范版权运营,合法合理维权,不得滥用权力。“版权局官宣表明国家层面对版权市场的控制意识,我们认为国家互联网大趋势下,官方媒体在版权保护、舆论监控等互联网阵地的严格把控,而市场化力量逐渐弱化。”
他们表示,认可视觉中国在版权时代来临后的版权市场价值,但当前不可忽视其因审核不严、诉讼严格被官方压制的特性。“我们认为国家互联网与市场化是此消彼长的关系,而今年国家互联网将是行业大潮。”
知识产权板块周五已迎上涨
视觉中国事件发酵后,12日当天公司股价跌停。
随后,机构投资者如中银基金、交银施罗德、财通、博时等陆续下调其估值,最多下调至20.41元,这意味着在12日收盘价25.20元基础上再跌停2个跌停板。

事实上,围绕知识产权的相关概念股,在4月12日(周五)已经有突出表现。当天知识产权指数上涨3.17,成为涨幅第四高的行业。

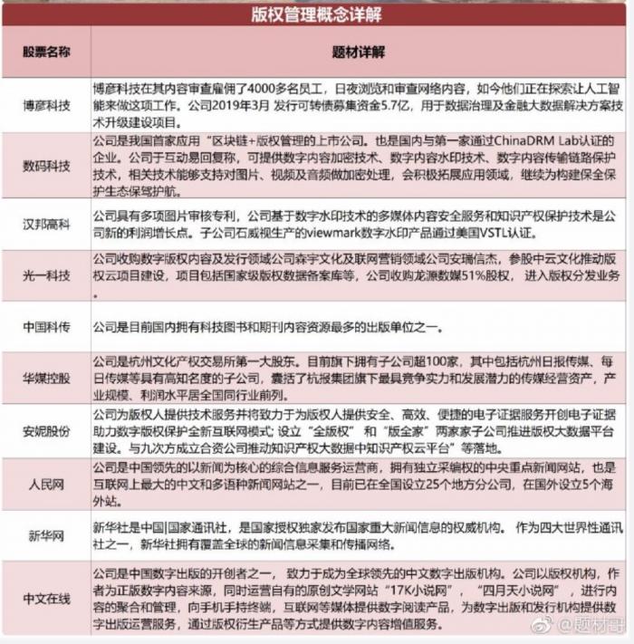
其中华媒控股(000607.SZ)、光一科技(300356.SZ)、中国科传(601858.SH)出现涨停。

据了解,华媒控股是浙江华媒控股股份有限公司是杭报集团旗下上市公司。华媒控股目前旗下拥有杭州日报传媒、都快控股等财富。
光一科技则收购收购数字版权内容及发行领域公司森宇文化及联网营销领域公司安瑞信杰;收购龙源数媒51%股权,进入版权分发业务
博彦科技业务涵盖内容审查,3月可转债募集资金5.7亿用于数据治理及金融套数据解决非方案技术升级建设项目以及园区运营、IT运维、舆情、数据标注与审核大数据等项目。
