今天要来分析大家都很期待的资生堂红妍肌活精华露,俗称(红腰子)
顺便把资生堂红妍肌活眼部精华露一起分析了


1
资生堂红妍肌活精华露
使用反馈

用户实际使用反馈
我们结合成分来分析一下
成分分析
资生堂红妍肌活精华露

参考价格:660.00元
产品规格:30ml
产品品类:精华
基础分 10分
防腐剂 -0.5分
酒精 -1分
香精 -1分
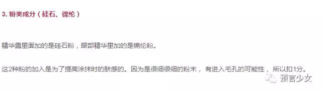
粉类成分 (硅石) -1分
提取物 -1分
最终得分 5.5 分
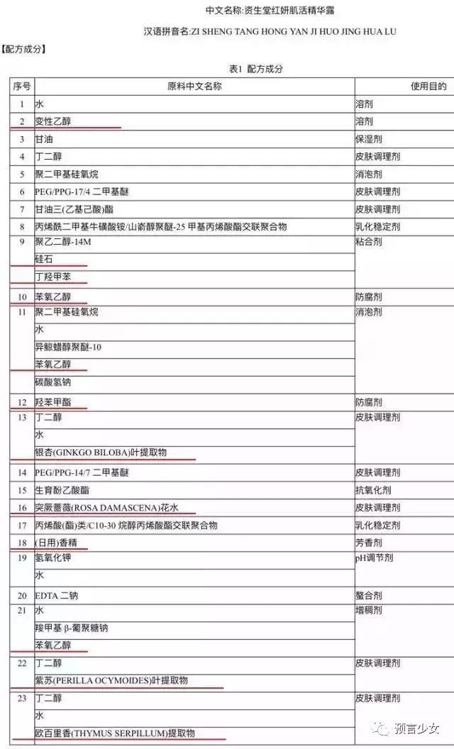
(下面的成分列表过于专业,可略过)

红妍肌活精华露的安心度得分是 5.5分
扣分的项目主要是:防腐剂、香精、粉类成分以及提取物, 还有酒精(变形乙醇)眼霜成分差不多, 后面放到一起说。
2
资生堂红妍肌活眼部精华露
使用反馈

用户实际使用反馈

结合成分来分析一下
成分分析

资生堂红妍肌活眼部精华露
Immunity awakening eye serum
参考价格:550.00元
产品规格:15ml
产品品类:眼部精华
基础分 10分
防腐剂 -0.5分
酒精 -1分
香精 -1分
粉类成分(锦纶) -1分
提取物 -1分
最终得分 5.5 分
(下面的成分列表过于专业,可略过)

这款眼霜的安心度得分5.5分,扣分项目除了防腐剂,就是香精、粉类成分以及提取物, 还有个酒精(变形乙醇), 和精华露基本一样的成分。
实际上这两款的成分大体是相同的, 局部有一点微调,下边来一个个看看:







总结

(ps:只是知识的搬运工,成分表从国外网站搬来,分析从英国一位药学系博士那搬来,单纯做分享,望各位看客能以客观的心态看文章,若有所帮助就点个赞,觉得无益点❌关闭离开就行,护肤品本就是甲之*霜砒**乙之蜜糖的,理性消费,客观对待就行,成为都是有理有据从国家药监局公示网转载来做分析的)